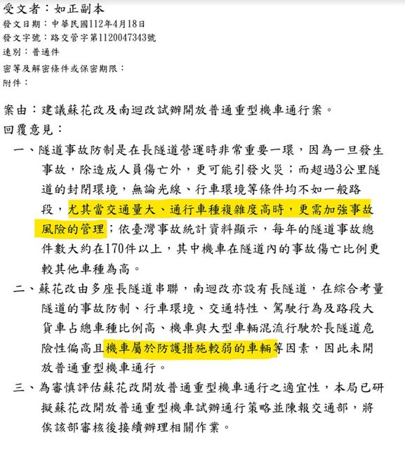
※ 引述《venus2117 ()》之銘言: : 去年七月底提出四種開放方案 已經過了超過半年了 到現在還是一點下文都沒有 : 該不會是被呼攏了吧 : 不想這樣說 但是 是不是真的要有人被落石砸到 上國際媒體版面 才要開放啊 : -- 剛剛在路權社團看到有人去問的最新結果 懶人包就是>>蘇花改不給開放的理由說是機車沒鈑金開放不安全 而南迴改不給開放的理由則是開放機車會降低道路服務品質 https://i.imgur.com/sEbanzy.jpg
https://i.imgur.com/Eqh8obd.jpg
幾年內應該還是不會開放,畢竟公路總局一開始釋出善意,但最後還是縮回去了。 -- ※ 發信站: 批踢踢實業坊(www.ptt-site.org.tw), 來自: 114.44.121.7 (臺灣) ※ 文章網址: https://www.ptt-site.org.tw/biker/M.1681831961.A.5C6
soy5566: 服務水準降低是公務單位要去克服的問題118.231.216.144 04/18 23:48
soy5566: 不是拿來限制的理由吧118.231.216.144 04/18 23:48
KRV5566: 笑死 251cc防護措施比249cc還要好? 111.83.66.123 04/19 00:01
KRV5566: 交通部到底知不知道自己在公三小 111.83.66.123 04/19 00:01
KRV5566: 不都一樣是機車? 111.83.66.123 04/19 00:06
smilejin: 這個包養網正妹好多 是真的嗎 111.83.66.123 04/19 00:06
feng0312s: 窒息被破解了後來決定使出我覺得危險 1.173.102.250 04/19 00:13
phoenixzro: 全台灣最會造成塞車的分明是自小客車 36.225.124.87 04/19 00:15
phoenixzro: 蘇花改行車條件不如舊蘇花,那蓋來幹 36.225.124.87 04/19 00:16
phoenixzro: 嘛的 36.225.124.87 04/19 00:16
BEDTIME: 白話是 你們這些繳這麼少稅金的不要來鬧 220.135.212.95 04/19 00:17
qusekii: 真的有這麼多人在找包養 220.135.212.95 04/19 00:17
KRV5566: 霧台谷川大橋高度99公尺 白牌就能上? 111.83.66.123 04/19 00:26
SmallEdamame: 讓沒鈑金的機車去走容易有落石的舊 219.70.122.234 04/19 00:37
SmallEdamame: 蘇花有比較安全? 219.70.122.234 04/19 00:37
peter700: 白話文:最近沒選舉 106.64.169.56 04/19 01:02
a867s77890: 因為舊蘇花太危險了,所以只好蓋一條 219.71.54.254 04/19 01:06
Y949731: 有人可以分析一下包養平台的差異嗎 219.71.54.254 04/19 01:06
a867s77890: 更危險的蘇花改讓舊蘇花比較起來相對 219.71.54.254 04/19 01:06
a867s77890: 安全 219.71.54.254 04/19 01:06
aika5512308: 公總:都是機車賤民害我服務品質降 223.139.132.12 04/19 01:11
aika5512308: 低的 223.139.132.12 04/19 01:11
sck3612575: Cb300r 144kg 笑你們一堆150kg有風鏡 220.136.193.12 04/19 01:29
T730733: 那個包養網人最多XD 220.136.193.12 04/19 01:29
sck3612575: 的車危險 220.136.193.12 04/19 01:29
DarenR: 垃圾公務單位 27.247.96.115 04/19 06:32
zx246800tw: 下次再弄個23:00~06:00敷衍開放 101.9.114.198 04/19 07:36
aaheecuv: 服務品質?????? 49.216.30.38 04/19 08:38
james725twtw: 供三小,各位的稅金養這種垃圾公務 1.200.180.181 04/19 08:48
FireStation: 我妹上包養網被我發現= = 1.200.180.181 04/19 08:48
james725twtw: 員 1.200.180.181 04/19 08:48
IOUIOUIOU: 清明連假第一次跑蘇花改落成後的蘇花223.139.153.201 04/19 08:48
IOUIOUIOU: ,和仁隧道真的很容易誤闖,還好剛好223.139.153.201 04/19 08:48
IOUIOUIOU: 停紅燈,差點就噴了過路費XD223.139.153.201 04/19 08:48
s6210603: 王國材的問題比較大 116.59.48.35 04/19 09:12
Thobel: 隔壁桌的人竟然在討論包養... 116.59.48.35 04/19 09:12
s6210603: 重機251cc就可以,250cc就不行 116.59.48.35 04/19 09:13
s6210603: 之前說什麼要重視機車族的路權,到現在 116.59.48.35 04/19 09:14
s6210603: 重視了什麼 116.59.48.35 04/19 09:14
s6210603: 他自己講說支持普通重機通行蘇花改,支 116.59.48.35 04/19 09:14
s6210603: 持到哪去了 116.59.48.35 04/19 09:14
Reji: 樓上是不是被包養 116.59.48.35 04/19 09:14
s6210603: 重機要通八卦山隧道,交通部也是在那邊 116.59.48.35 04/19 09:15
s6210603: 卡來卡去 116.59.48.35 04/19 09:15
s6210603: 無心開放占比較多,用不著扯一堆理由 116.59.48.35 04/19 09:15
trij: 服務品質是三小,透過排除使用者來維持服務 49.216.184.5 04/19 09:55
trij: 品質? 49.216.184.5 04/19 09:55
Hathael: 未看先猜這包養 49.216.184.5 04/19 09:55
sm981512: 下禮拜五 61.227.74.155 04/19 10:20
karlhome: 有善液,但不多114.140.114.213 04/19 11:11
Tomatowei: 道路服務品質是什麼鬼?講白了就是垃114.137.116.195 04/19 12:10
Tomatowei: 圾老人不爽看到2輪擋在前面而已114.137.116.195 04/19 12:10
vul81320: 要多垃圾有多垃圾 223.136.74.38 04/19 12:36
yovroc: 一定又是這包養 223.136.74.38 04/19 12:36
blackstyles: 四輪更重 路壞更快 這什麼道路服務笑 42.73.19.156 04/19 12:55
blackstyles: 死人喔 42.73.19.156 04/19 12:55
erisiss0: 機車騎舊路比較安全by公路局 61.61.222.200 04/19 13:44
erisiss0: 沒有鈑金,如果有落石可以馬上跳海裏面 61.61.222.200 04/19 13:46
erisiss0: 餵魚 反觀蘇花改沒有海岸和落石。如果 61.61.222.200 04/19 13:46
helgalie: 包養平台不意外 61.61.222.200 04/19 13:46
erisiss0: 摔車不是很危險嗎? 61.61.222.200 04/19 13:46
erisiss0: 所以公路局才不開放,大家要體諒喔就咪 61.61.222.200 04/19 13:46
erisiss0: 王部長也是很有用心的,他怕騎著機車唱 61.61.222.200 04/19 13:49
erisiss0: 著歌的用路人太多,汽車銷售一落千丈 61.61.222.200 04/19 13:49
erisiss0: 忍痛割大多用戶的肉才能保障弱勢的汽車 61.61.222.200 04/19 13:50
OREOMZA: 覺得包養網EY嗎 61.61.222.200 04/19 13:50
erisiss0: 用戶呢 61.61.222.200 04/19 13:50
encoreb77317: 白話就是稅太少了223.137.236.113 04/19 15:36
a7610783: 笑死了,最後一段還不是跑在一起 223.138.98.252 04/19 15:59
applejone: 對公總來說白牌騎70會要人命的 慢慢騎 140.112.14.15 04/19 17:38
applejone: 就好喔 乖 140.112.14.15 04/19 17:38
punjab: 包養網站葉配啦 140.112.14.15 04/19 17:38
applejone: 機車沒板金 那大重就有?笑死人的邏輯 140.112.14.15 04/19 17:39
kitty2000: 藉口爛到不行,討厭機車的人還會覺得 42.79.183.121 04/19 21:53
kitty2000: 爽,僥倖以為交通部不會拿爛藉口迫害 42.79.183.121 04/19 21:53
kitty2000: 汽車駕駛或是行人,真的傻。 42.79.183.121 04/19 21:53
seraphalpha: 服務品質比人命重要,你可以被落石114.136.203.203 04/20 02:01
sashare: 記者收了包養網多少啦114.136.203.203 04/20 02:01
seraphalpha: 砸死但不能讓四輪開的不高興,這就114.136.203.203 04/20 02:01
seraphalpha: 是台灣交通部,沒有丟臉丟到國外的114.136.203.203 04/20 02:01
seraphalpha: 情況就是輪子越多路權越大,這就是114.136.203.203 04/20 02:01
seraphalpha: 台灣交通部的憲法114.136.203.203 04/20 02:01
gm95: 公路總局正常演出,不意外。 36.238.108.215 04/20 09:17
sijiex: 包養真亂 36.238.108.215 04/20 09:17
s899456: 就不想把路權分出去而已廢話一堆118.165.158.132 04/20 11:23
tajna428: 水準會降低無誤,有一些收割機四輪大爺 36.228.72.163 04/20 19:38
tajna428: 會偷偷改騎車偽裝成老鼠屎 36.228.72.163 04/20 19:38
a7708101: 樓上我是不信騎車隨便的開車就會乖啦 1.163.125.177 04/21 07:13
dick01411: 想知道服務品質的評量標準 150.116.210.25 04/21 23:19
VLADINA: 演藝圈一堆包養好嗎 150.116.210.25 04/21 23:19
xhung: 二輪太多->四輪大爺心情不好=服務品質下降 49.216.49.173 04/24 16:43