※ 引述《Liu1999 (母雞斗)》之銘言: : 打給後,如題啦,我是棒籃都看的雙棲觀眾,看到隔壁棚進到一級賽事四強,但我們的籃 : 球好像只會搞內鬥,是不是該整頓一下且參考隔壁棚中華隊的培訓計畫了? 突然想到啊,年初TPE才被菲律賓公開處刑輸了53分 可是好像沒幾天就沒人在討論了,教練一副輸球不關我的事一樣 跟棒球輸中國那次全台大崩潰差多了 後來政府還斥資搞振興棒球計畫、改革中職、成立業餘成棒隊 反倒是整個籃壇對國際賽各種慘敗都無要無緊的 本以為迷妹迷弟真的不在乎,但現在職業聯賽入場人數也沒那麼多了 可能他們真的要在乎一下了,只是還有其他育成階段時就出現的問題 還有球員沒紀律、形象差、有待加強的基本功跟低級失誤,這些又該如何? 總之啊 存在多年的問題到現在都解決不了,那肯定是有比贏球更重要的事 想發光發熱,再等等啦 = =
globalspirit: 說足球的去把ak47大的文看一遍XDDDD11/17 23:16
台足寶人人得而誅之,笑棒球冷門,還拿戰績刁籃球,天天叫別人拆籃框 也不看看自己甚麼德性,結果搞了半天他們根本不關心 還在那邊一直跳針,到底機會在哪?不知道,希望在哪?不知道 還有辦法在那邊一直揮,媽的真的會被他們會氣死
Jimstronger : 你這種「花40億所以就要給我贏球」的想法本身就有 11/18 00:30
Jimstronger : 問題吧11/18 00:30
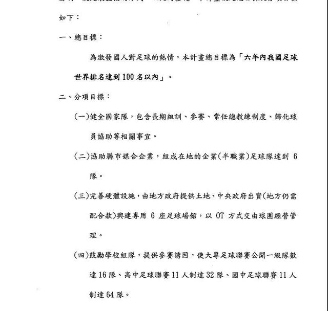
大哥…這你真的不能怪板友,因為40億足球計劃的目的,就是FIFA排名百名內 https://i.imgur.com/ZtCYZkU.jpeg
要怪也只能怪主事者搞不清楚狀況 你如果對足球還有存在一絲希望,可以看看今年的U20跟U17 你就會了解到,哦~~原來台籃折返跑,台足也在折返跑 遇事不決就大腳,還跑到球員抽筋,笑死 看台籃國際賽吐血,那你看台足國際賽大概連五臟六腑全吐出來吧 更搞笑的是,被對手0:5剃了大光頭之後,還說自己沒跟對方差很多 https://i.imgur.com/Fy8fMiY.jpeg
到底是在公三小 = = 我都還不想講這次U17在場上各種流氓行徑了… 拆籃框咧,要不要把足球場全拿去種電算了 -- ※ 發信站: 批踢踢實業坊(www.ptt-site.org.tw), 來自: 220.129.77.106 (臺灣) ※ 文章網址: https://www.ptt-site.org.tw/basketballTW/M.1731864219.A.ECF
globalspirit: 說足球的去把ak47大的文看一遍XDDDD11/17 23:16
Jimstronger : 你這種「花40億所以就要給我贏球」的想法本身就有 11/18 00:30
Jimstronger : 問題吧11/18 00:30
CrossroadMEI: 把中山足球場改成爭艷館絕對是活化蚊子館最成功的 11/18 01:25
CrossroadMEI: 政策 11/18 01:25
Merzario: 演藝圈一堆包養好嗎 11/18 01:25
StarTouching: 台籃球迷太少 被菲律賓電引起不了民怨 11/18 01:25
globalspirit: 我反而覺得日本奧運表現對台籃票房打擊比較大XD 11/18 01:25
StarTouching: 我們看個例子 隔壁菲律賓的國球是什麼? 籃球 11/18 01:26
StarTouching: 菲律賓國球排名有台灣國球高嗎? 沒有 11/18 01:26
StarTouching: 但是菲律賓籃協哪個歸化感不花錢的? 11/18 01:27
Muzaffer: 政治圈一堆包養好嗎 11/18 01:27
CrossroadMEI: 人家大馬愛踢球成績也沒好到哪 就台足寶整天要向日 11/18 01:27
CrossroadMEI: 韓看齊 11/18 01:27
StarTouching: 這就是國球的特性 絕對用最大力在搞 11/18 01:27
StarTouching: 全國都在看 政府也不敢不介入 11/18 01:27
NanashiMumei: 到底為啥要在台籃板討論足球 11/18 01:30
MIJice: 有錢人一堆包養好嗎 11/18 01:30
lb01833364 : 國球關注度任何運動都沒辦法比 是要說幾次啦 11/18 01:31
lb01833364 : 今年足球U17 難得看一下 媽的打得比籃球還噁心…… 11/18 01:32
r44621 : 因為有一群在罵台灣不該發展籃球的人認為該發展足球 11/18 01:34
CrossroadMEI: 我就說看台籃是成績差嘆氣 看台足是幹這群人是去哪 11/18 01:34
CrossroadMEI: 個公園抓來的 11/18 01:34
SpyTime: 學生妹被包養多嗎 11/18 01:34
ZIDENS : 會不會有人等等討論世界第一的巧固球 11/18 01:35
pt510148 : 棒球迷比台籃迷有行動力多了,假球加輸中國真的讓 11/18 01:35
pt510148 : 大家覺得台灣棒球要死了,號召上街頭逼的馬英九出 11/18 01:35
pt510148 : 面承諾要救國球。歸根究底還是棒球對於台灣人而言 11/18 01:35
pt510148 : 有很特殊的地位 11/18 01:35
Toth: 亞洲最大包養網上線啦 11/18 01:35
Jimstronger : 別說啦 真的看到快吐血 足球那群就只有身材贏人而 11/18 01:40
Jimstronger : 已,而且我看連球品也不敢恭維== 11/18 01:40
StarTouching: 菲律賓籃協如果亂搞 我相信菲律賓人也會暴動 11/18 01:41
StarTouching: 可是菲律賓國球只有34名喔 11/18 01:41
StarTouching: 這數字大概比全世界有發展棒球的國家還大 11/18 01:41
Asterix: 我哥上包養網被我抓包.. 11/18 01:41
Weasley40 : 到底為啥要在台籃板討論足球 11/18 01:41
Jimstronger : 不過說實在的,真的莫名奇妙被戰了,從頭到尾我就 11/18 01:42
Jimstronger : 沒說台足有哪裡做得比台籃還好的地方,只是出來幫 11/18 01:42
Jimstronger : 忙平反一下足球的資源也很多這件事,然後就有人突 11/18 01:42
Jimstronger : 然玻璃心,說我叫大家都去踢足球 11/18 01:42
AdamShi: 有人包養過洋鬼子嗎 11/18 01:42
StarTouching: 我也不知道為什麼有人要在台籃板討論棒球多優越啊 11/18 01:42
StarTouching: 反正我是請棒球大人多多教育籃足泳網 11/18 01:42
StarTouching: 每個運動都是平等的 教育權是平等的 11/18 01:43
CavendishJr : 也沒有完全無感,至少這次準備做比年初足,看起來 11/18 01:44
CavendishJr : 該有的都有了,就不知道會打得怎麼樣而已 11/18 01:44
lezabo: 有錢人為啥都想包養 11/18 01:44
www90173 : 我大台籃天下無敵 11/18 01:46
veter : 你看屁屁接球被球迷鞭多久你就知道他們多氣笑死 11/18 01:46
globalspirit: 屁屁接球直接生出一個版,然後在裡面酸籃球 11/18 01:47
veter : 屁屁接球這個可能你我一輩子都會一直在網路上看到 11/18 01:47
globalspirit: 我也是在人種哥順藤摸瓜才知道的 11/18 01:48
silberger: 有人被洋鬼子包養過嗎 11/18 01:48
CavendishJr : 欸剛才才看這篇主要在臭台足XDDD 11/18 01:51
QBRoboT : 輸中國只是最後一根稻草好嗎,當時最根本的原因是 11/18 01:54
QBRoboT : 假球連環爆 11/18 01:54
beastlcc12 : 現在輸誰都不意外 當然無感 或許輸香港就會了 慢等 11/18 03:21
Nikagnef : 推足球場種電 笑死XD 11/18 07:06
xayile: 到底要多有錢才會想包養 11/18 07:06
CrossroadMEI: 不講種電 光爭艷館就是很成功的活化案例了 11/18 07:25
JerrySloan : 台灣就這麼一丁點人 什麼項目都要強 想得太簡單 11/18 08:01
JerrySloan : 拿幾面獎牌的虛榮 還不如全民健康 11/18 08:02
Domobear : 認真練巧固球吧 天下第一捏 11/18 09:09
chen360 : 台籃台足都是垃圾啦,建議以後學校體育只教棒球 11/18 09:10
cazo: 閨蜜上包養網還推薦我... 11/18 09:10
vcpw : 看看這串鐵粉護航嘴臉!台籃不可能改變的~哈哈哈 11/18 09:10
Domobear : 就是什麼都要強才好笑啊 棒球發展好 人才去了 籃球 11/18 09:10
Domobear : 就會弱勢 啊現在跑來優越????啥跟啥啊 11/18 09:10
Domobear : 要改變啥 都鼓勵小孩去練棒球了 你很矛盾欸 11/18 09:11
Domobear : 得了便宜還賣乖 指的就是這種優越仔吧 11/18 09:13
izilo: 包養? 11/18 09:13
Domobear : 家裡缺錢 練籃球賺錢 家裡不缺 練棒球找夢想 這不 11/18 09:14
Domobear : 是這版共識了嗎 11/18 09:14
seimo : 其實現在小孩哪裡打籃球更不可能全部打棒球。一堆 11/18 09:20
seimo : 別的可以玩。多元化越來越明顯是好事。幹嘛搞舉國 11/18 09:20
seimo : 體制 11/18 09:20
SEDAP: 現在包養網都這麼直接嗎 11/18 09:20
Domobear : 這vcpw就是來洗回覆的 大家可以直接黑名單了 每篇 11/18 09:20
Domobear : 都一樣 當yt玩欸 11/18 09:20
Domobear : 確實 歷史就告訴你多元化才是對的 11/18 09:21
CrossroadMEI: 籃球人才還是比較多吧 參與人口是棒球好幾倍 這個 11/18 09:22
CrossroadMEI: 不能怪棒球吧 11/18 09:22
TUZom: 歐美包養真的很平常嗎? 11/18 09:22
Domobear : 並沒有好嗎 哪來的人才多 只是無腦簡單好上手 11/18 09:22
Domobear : 光是最簡單的標準 200公分就沒幾隻了 11/18 09:23
vcpw : 黑啊! 這版本來就是閒暇看笑話用的~ 11/18 09:24
Domobear : 而且南部籃球隊快滅亡了 11/18 09:24
CrossroadMEI: 可是棒球也沒有幾個200公分的吧 你要說廖任磊嗎 11/18 09:25
Jiulon: 男友上包養網 該放生嗎 11/18 09:25
Domobear : 啊棒球天份200公分不是必要條件 11/18 09:26
Domobear : 籃球一堆矮後衛下場 你這幾年看的不夠多嗎 11/18 09:26
Domobear : 連發展比較好的棒球都沒幾隻200了 籃球怎麼會比較 11/18 09:27
Domobear : 多呢 11/18 09:27
amos30627 : 200公分打棒球不見得是好事 協調性可能不好 11/18 09:30
laetuon: 是這個包養平台嗎 11/18 09:30
amos30627 : 不過如果協調性好的話 身材就會成為優勢 11/18 09:32
Domobear : 你這論點哪個運動都一樣啊哈哈 11/18 09:35
Domobear : 籃球協調不好還不是被淘汰 11/18 09:35
amos30627 : 差遠了 棒球吃的協調性遠大於身材 山本由伸180不到 11/18 09:40
amos30627 : 就殺翻日職了 200公分廖任磊呢 11/18 09:40
slot365: 交男友跟包養有什麼差別 11/18 09:40
amos30627 : 籃球賣身材賣高的優勢遠大約棒球 11/18 09:45
Domobear : 有人會不要巨怪選山本? 你這論點怪怪的 11/18 10:01
Domobear : 有200有協調 棒球怎麼可能不要 11/18 10:02
Domobear : 200沒協調 不久碰碰 被嫌成那副樣子 11/18 10:03
amos30627 : 反了 是巨怪能丟得到100麥火球 可不能反推200多公分 11/18 11:02
colortea: 包養網到底在紅什麼? 11/18 11:02
amos30627 : 的人都能靠身材丟到100麥 而且早期巨怪控球超差 身 11/18 11:02
amos30627 : 高不是決定棒球天賦的很重要指標 11/18 11:02
amos30627 : 長人先天肢體動作慢協調差 也可能200公分丟不到90麥 11/18 11:04
amos30627 : 11/18 11:04
Domobear : 你在說啥 丟不出來管你幾公分 設一堆奇怪前提欸 11/18 11:06
glenber: 有人被包養 11/18 11:06
Domobear : 長人協調問題跟養成很有關係好嗎 11/18 11:07
Domobear : 斑馬那身高能有那協調性也是培養的 11/18 11:08
Domobear : 身高更長手更長 放球點更刁 有優勢就是優點 11/18 11:09
Domobear : 沒人在那邊自己限制天份的啦 11/18 11:09
Domobear : 而且運動科學明明就告訴你身高高的投手更有優勢 11/18 11:11
Kimbel: 求包養...管飽就好XD 11/18 11:11
amos30627 : 那你慢慢養吧 NBA有幾隻斑馬?巨怪也只有一個好嗎 11/18 11:11
amos30627 : 提一些極端出來 11/18 11:11
Domobear : 還在那邊設一堆前提 到底是在幹嘛啊 11/18 11:12
Domobear : 頂尖球星哪個不是極端 你在說啥啊 11/18 11:12
amos30627 : 巨怪那時候有運科嗎 你穿越時空看到200公分的巨怪他 11/18 11:13
tale1890: 阿姨!我不想努力了(求包養) 11/18 11:13
amos30627 : 是名人堂投手 所以要選他 11/18 11:13
Domobear : 基礎打得好就是要往極端走了啊 不然要怎麼突破 11/18 11:13
Domobear : 所以你現在養成要走土炮路線? 有歷史給你看了還不 11/18 11:13
amos30627 : 你在放馬後炮還不知道? 11/18 11:13
Domobear : 參考 那你到底要怎樣養 11/18 11:14
waterway: 有沒有富二代要包養 11/18 11:14
Domobear : 你繼續土炮吧 都給你看歷史了還不接受身高高有優勢 11/18 11:15
Domobear : 而且 巨怪那時候沒運科 呵呵 笑死 11/18 11:15
Domobear : 你要不要想一下運科哪來的 11/18 11:16
amos30627 : 棒球身高優勢根本沒你講的那麼屌 講的好像基層用身 11/18 11:20
amos30627 : 高挑選手一樣 那我看小黑玉米早早淘汰了 11/18 11:20
mark1888: 身邊有朋友被包養 11/18 11:20
TWN56ers : 籃球跟棒球哪個比較吃身材都分不出來? 11/18 11:26
amos30627 : 他想論證棒球把台灣好身材的球員挑走吧 所以棒球成 11/18 11:32
amos30627 : 績出色 11/18 11:32
Lemon487 : 這邊在吵啥 為啥會有人說棒球吃身高 11/18 11:33
amos30627 : 人口論那麼屌的話 中國就是世界第一體育強國了 11/18 11:33
Quaranta: 亞洲最大包養平台上線了 11/18 11:33
Lemon487 : 幫補充 這次12強棒球最高的188公分 還不是投手 11/18 11:36
Lemon487 : 投手最高的185的黃恩賜 11/18 11:36
amos30627 : 不過不可否認的是 在現在運科加持下 能輔助手長腳長 11/18 11:45
amos30627 : 的長人找到機制問題 彌補協調性 發揮出身材優勢 11/18 11:45
HSyiee : 棒球哪時候標準200公分了 11/18 11:48
schlemm: 這個包養網正妹好多 是真的嗎 11/18 11:48
amos30627 : 不過身材能給多大優勢也不好說 chapman 193公分能投 11/18 12:02
amos30627 : 到100麥 曾峻岳175公分也能投到95+麥 11/18 12:02
aaaaaaron : Maddux才183還不是4屆賽揚 11/18 12:54
xyz40273xyz : 這些根本不是問題吧 我覺得籃球基層教練的觀念太守 11/18 13:27
xyz40273xyz : 舊了 棒球人家是一直再進步 11/18 13:27
Wirol: 真的有這麼多人在找包養 11/18 13:27
xyz40273xyz : 身材給的優勢其實不小吧 美國選潛力股其實也蠻看身 11/18 13:30
xyz40273xyz : 材的 尤其上壓式投球身材對出手點就是有差 11/18 13:30
xyz40273xyz : 只是棒球 身材沒那麼統治就是了 11/18 13:31