作者usnavyseal (usmarine2008)
標題[討論] ChatGPT分析國王的聲明稿 給出新的版本
時間2023-07-14 22:45:59
把兩個新北國王的聲明稿 + 今天的新聞給ChatGPT
https://i.imgur.com/CSE8Tne.jpg
https://i.imgur.com/eI75SuX.jpg
在5月的聲明中,球團強調"本球團得知並無暴力相向的情事發生"。然而,新聞報導指出"
戴維斯先生與前妻陳姓女子在桃園市中壢區青埔派出所門口爆發拉扯衝突,致陳女左手背
與右前臂被抓傷"。這在某種程度上可以視為一種形式的暴力,即使不是傳統意義上的打
擊或攻擊。這兩個陳述似乎存在一定的矛盾。
在7月的聲明中,球團認為"經檢察官認定並未涉及違反保護令等家暴罪責",然而新聞報
導指出"檢方說,戴維斯的行為已違反家庭暴力防治法,他也坦承不諱,已依家庭暴力罪
之傷害案件將他起訴"。這兩者似乎存在明顯的矛盾。
5月12的新聞稿避重就輕就算了
今晚的有夠爛
ChatGPT的新聞稿
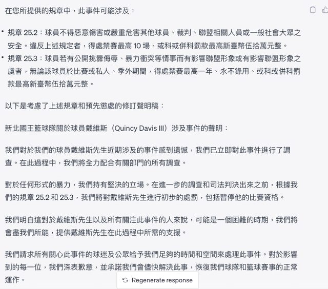
https://i.imgur.com/xmvYvrK.png
新北國王籃球隊關於球員戴維斯(Quincy Davis III)涉及事件的聲明:
我們對於我們的球員戴維斯先生近期涉及的事件感到遺憾,我們已立即對此事件進行了調
查。在此過程中,我們將全力配合有關部門的所有調查。
對於任何形式的暴力,我們持有堅決的立場。在進一步的調查和司法判決出來之前,根據
我們的
規章 25.2 和 25.3,我們將對戴維斯先生進行初步的處罰,包括暫停他的比賽資
格。
我們明白這對於戴維斯先生以及所有關注此事件的人來說,可能是一個困難的時期,我們
將會盡我們所能,提供戴維斯先生在此過程中所需的支援。
我們請求所有關心此事件的球迷及公眾給予我們足夠的時間和空間來處理此事件。對於影
響到的每一位,我們深表歉意,並承諾我們會儘快解決此事,恢復我們球隊和籃球賽事的
正常運作。
--
※ 發信站: 批踢踢實業坊(www.ptt-site.org.tw), 來自: 36.231.157.217 (臺灣)
※ 文章網址: https://www.ptt-site.org.tw/basketballTW/M.1689345961.A.EE7
→ Jen0525 : #有一股力量 07/14 22:47
推 orange7986 : ChatGPT是T寶 07/14 22:49
推 a53189360 : ChatGPT連全力這個詞都不會 差評 07/14 22:50
推 TURN : ChatGPT寶 07/14 22:51
推 johnbill : ChatGPT是T1派來的是不是 07/14 22:53
推 yovroc: 有人被包養嗎 07/14 22:53 → Jen0525 : ChatGPT1 07/14 22:53
推 YummyCurry : ChatGPT寶 T1的外圍組織 07/14 22:53
推 StarTouching: 你要先說你是免費版的還是付費版的 07/14 23:06
→ usnavyseal : 付費版的 07/14 23:07
推 helgalie: 求包養...管飽就好XD 07/14 23:07 推 rubio09 : 快笑死 07/14 23:13
推 StarTouching: 付費板我覺得比大部分人強不意外 XD 07/14 23:24
推 tsuki0826 : ChatGPT寶 07/14 23:31