作者Kazama168 (チャキ丸)
標題[開箱] 用水冷壓!Gen5 SSD 需要什麼樣的散熱器
時間2024-09-18 22:56:54
原文轉自 PC Unboxing
網頁好讀版:
https://pcunboxing.com/z540/
https://i.imgur.com/PdYgqOS.jpeg
這次搭配 T-FORCE Z540 M.2 PCIe Gen5 x4 SSD 2TB 固態硬碟來測試,帶大家看看 M.2
PCIE Gen5 x4 SSD 到底需要什麼樣的散熱器使用才會比較好,Gen5 SSD 的發熱量已經無
法透過主機板薄型散熱片來壓制了,所以除了使用主機板本身的散熱器之外,也搭配被動
式 Jonsbo M.2 SSD 硬碟散熱器、主動式風冷小塔散 T-FORCE DARK AirFlow I SSD
Coole、一體式水冷 T-FORCE SIREN GD120S AIO SSD Cooler 進行散熱性能測試,同時也
解析到底有何優勢跟劣勢給大家參考。
T-FORCE Z540 M.2 PCIe Gen5 x4 SSD 2TB 固態硬碟規格:
傳輸介面:PCI-Express 5.0 x4
NVMe:2.0
介面格式:M.2 2280
連續讀取速度:12400 MB/s
連續寫入速度:11800 MB/s
容量選擇:1TB / 2TB / 4TB
控制器:Phison PS5026-E26-52
NAND Flash:美光 Micron 232L 3D TLC 顆粒
快取緩存:海力士 SK hynix LPDDR4 4GB
尺寸:80 x 22 x 3.7 mm
保固:5 年有限保固
TBW 耐用性:1200 TB
T-FORCE Z540 M.2 PCIe Gen5 x4 SSD 2TB 固態硬碟開箱
這次要用來當作測試對象的是 T-FORCE Z540 M.2 PCIe Gen5 x4 SSD 2TB,容量型號上有
1TB、2TB、4TB 等規格可選,使用 PCI Express(PCIE) Gen5 x4 傳輸頻寬,所以最高連
續讀寫性能為 12400 MB/s 與 11800 MB/s,而 1TB 的版本性能會比較差一些。
售後保固部分提供 5 年有限保固,2 TB 版本的資料寫入總位元數 TBW(Tera Bytes
Written) 為 1200 TB,以 2048 GB(2 TB) 來換算的話,這五年間的每日資料寫入量 (
DWPD_Drive Writes Per Day) 要每天都寫入 657.5 GB 才會超過標定的 TBW 值。
隨盒附贈的薄型石墨烯散熱片標榜可以提供更好散熱性能,而且可以相容各種類型的散熱
器使用。
https://i.imgur.com/9XH4VJY.jpeg
↑T-FORCE Z540 M.2 PCIe Gen5 x4 SSD 2TB。
https://i.imgur.com/6NJctGL.jpeg
↑盒裝背面。
https://i.imgur.com/c1tXkcf.jpeg
↑盒裝內除了本體之外還有薄型石墨烯散熱片。
Z540 也使用群聯 Phison PS5026-E26-52、SK hynix LPDDR4 4GB(H9HCNNNCPUML) DRAM
Cache、Micron 232L 3D TLC 等組合 solution,這個 solution 在現在的 PCIE Gen5 x4
SSD 上很常見,例如之前開箱過的 AORUS Gen5 10000 SSD 2TB,或是其他的 Seagate
FireCuda 540、MSI SPATIUM M570/580 PRO FROZR 等台灣有在賣的 PCIE Gen5 x4 競品
,都是使用這個 solution 方案,前提當然還是如果都照開箱文的組合未來沒更新為原則
啦。
而另外一大宗的 M.2 PCIE Gen5 x4 選擇,是美光的 T700/T705 使用的主控晶片也是
Phison PS5026-E26-52,但是 DRAM Cache 是用美光自家 LPDDR4 而不是競爭對手 SK
hynix 的,所以整體組合來說 T700/T705 跟其他型號有些許不同。
https://i.imgur.com/0Pa9ElP.jpeg
↑常見的 Gen5 M.2 SSD solution。
https://i.imgur.com/rkMpVga.jpeg
↑DRAM Cache 使用單個 SK hynix 4GB LPDDR4(H9HCNNNCPUMLXR-NEE)_4266Mbps。
https://i.imgur.com/wh2w5md.jpeg
↑雙面顆粒布局,Micron 232L 3D TLC NAND Flash 顆粒。
T-FORCE Z540 M.2 PCIe Gen5 x4 SSD 2TB 固態硬碟性能測試
https://i.imgur.com/G9Sy23c.jpeg
測試平台使用 AMD Ryzen 9 7900 處理器,搭配 GIGABYTE B650I AORUS ULTRA 主機板,
並將 T-FORCE Z540 M.2 PCIe Gen5 x4 SSD 2TB 安裝在主機板第一槽 M2B_CPU 安裝位置
,該插槽由處理器直連通道提供完整 PCIE Gen5 x4 頻寬來進行性能實測,另外提醒各位
測試性能可能會因為 SSD 的韌體版本、系統硬體配置以及其他因素而有所差異,因此這
邊成績僅提供參考。
測試平台
處理器:AMD Ryzen 9 7900 (PBO AUTO)
散熱器:AMD Wraith Prism
主機板:GIGABYTE B650I AORUS ULTRA (BIOS 版本:F32b)
記憶體:G.SKILL Trident Z5 Neo RGB DDR5 6400 MT/s 32GB (2x16GB)
顯示卡:內顯
作業系統:Windows 11 專業版 23H2
系統碟:Kingston A2000 NVMe PCIe SSD 500GB
測試硬碟:T-FORCE Z540 M.2 PCIe Gen5 x4 SSD 2TB (格式化空碟)
電源供應器:FSP Hydro PTM PRO ATX3.0 (PCIe5.0) 1200W
機殼:STREACOM BC1 Benchtable V2
顯示卡驅動程式:GeForce Game Ready 555.99
首先透過 CrystalDiskInfo 軟體來檢視 T-FORCE Z540 M.2 PCIe Gen5 x4 SSD 2TB 的基
本資訊,採用 PCIe 5.0 x4 傳輸模式以及 NVM Express 2.0 標準,支援的功能包含 S.M
.A.R.T.(自我監測、分析及報告技術)、TRIM 以及 VolatileWriteCache,筆者測試的
韌體版本為:EQFM22.3。
https://i.imgur.com/Mv4LKP7.jpeg
↑CrystalDiskInfo 軟體檢視資訊。
在空碟狀態下使用 CrystalDiskMark 軟體來測試 T-FORCE Z540 M.2 PCIe Gen5 x4 SSD
2TB 的讀取寫入性能,在 NVMe SSD 設定模式下測試檔案容量設置為 1GiB,在預設設定
檔所測得的連續讀寫速度為 11956 MB/s 以及 10407 MB/s。
第一欄的 Q8T1 測試成績所代表的是一個執行緒有八個佇列深度,表示工作列表中有八個
1MB 大小的存取項正在等待存取完成,對應實際狀況例如把八個不同檔案的 1MB 檔案,
同時從硬碟中讀取或是寫入硬碟裡面,但一般來說平常比較少會進行這樣的作業。
隨機存取預設項目 RND4K Q32T16 項目的隨機讀寫成績為 5481 MB/s 以及 4143 MB/s。
RND4K Q32T16 為 32 個執行緒中有 16 個佇列深度的運作模式,檔案類型為隨機存取 4
KB 大小的檔案寫入或是讀取進 SSD 內。
https://i.imgur.com/Ck7wL2B.jpeg
↑CrystalDiskMark 設定:NVMe SSD / 設定檔:預設,連續讀寫與隨機讀寫測試成績。
https://i.imgur.com/V5VJmTN.jpeg
↑CrystalDiskMark 設定:NVMe SSD / 設定檔:最佳性能,連續讀寫與隨機讀寫測試成績才
會比較靠近官網標示規格。
而日常使用情境或是遊戲玩家比較可以參考的是 QD1 到 QD4 這個區間項目,我們將
CrystalDiskMark 設定檔切換成真實世界效能測試,第一欄位就會變換成 Q1T1 雖然跑出
來的成績會比 Q8T1 低一些,但成績會更符合實際日常使用體驗的性能。
原因是因為大多數日常操作中作業系統較常使用 Q1T1,也就是 1 個執行緒有 1 個佇列
深度的運作模式,因此 Q1T1 相比 Q8T1 會更能夠符合日常使用的狀況,在 Q1T1 模式下
把測試檔案容量設置為 1GiB 後,讀寫速度為 8194 MB/s 以及 9316 MB/s。
https://i.imgur.com/AMSf8GW.jpeg
↑CrystalDiskMark 設定:NVMe SSD / 設定檔:真實世界模式 1GiB 設定檔測試成績。
3DMark 存儲基準測試以遊戲啟動載入、複製遊戲檔案、遊戲存檔、安裝遊戲、OBS 遊戲
紀錄進行測試,其情境主要使用多款遊戲進行實際測試,讓玩家可以清楚參考硬碟在遊玩
使用上的成績,上述測試過程中以時間單位紀錄,但是最終成績則是使用頻寬與平均存取
時間來計算,最後的存儲基準測試分數越高越好。
https://i.imgur.com/uIYg71E.jpeg
↑3DMark 存儲基準測試。
以 PCMARK 10 來測試實際應用存儲性能,Full System Drive Benchmark(完整系統碟基
準測試)使用一系列日常應用程式和軟體,包含有 Windows 10、Adobe 系列軟體、遊戲
啟動、Microsoft 文書軟體與相關應用等項目,以真實使用情境來測試硬碟性能,在測試
成績中獲得頻寬 695.04 MB/s 平均存取時間為 37 μs,測試總分為 4438 分。
而 Data Drive Benchmark(數據碟基準測試),是以存儲文件用途的資料碟為主要測試
對象,同時也可以使用此項目測試 NAS、UFD 與記憶卡等相關類型的儲存裝置,在這項測
試,會把 339 個 JPEG 檔案(總共 2.37 GB)複製到 SSD 裡,接著製作這些 JPEG 檔案
的副本,最終把 2.37 GB 的 JPEG 檔案複製到另一個硬碟裡,完成整個寫入-讀寫-讀取
三步驟測試,在這項測試中成績為頻寬 1114.73 MB/s 平均存取時間為 19 μs,最後得
出的測試總分為 7843 分。
https://i.imgur.com/3ST76h2.jpeg
↑PCMARK 10 Full System Drive Benchmark(完整系統碟基準測試)。
https://i.imgur.com/Jt0nzZw.jpeg
↑PCMARK 10 Data Drive Benchmark(數據碟基準測試)。
測試所使用的 M.2 SSD 散熱器一覽
首先是 GIGABYTE B650I AORUS ULTRA 主機板上原有的第三代散熱裝甲輔以主動式散熱風
扇,這是筆者主機板上原有的標準配置散熱方案,因為是主機板本身配有的散熱方案,所
以直接將 M.2 SSD 放進去安裝即可不需要過多程序。
https://i.imgur.com/ZfeJ2BS.jpeg
↑主機板上原有的第三代散熱裝甲輔以主動式散熱風扇安裝展示。
https://i.imgur.com/NLJHGEY.jpeg
↑裡面有一個主動式小風扇,面向處理器方位的特殊散熱溝槽設計,能進一步有效運用機箱
內氣流,強化熱對流效率。
第二個是 Jonsbo M.2 Radiator 散熱器,這是筆者在蝦皮上面買的大概是一兩百塊就能
入手了,是本次測試選手中唯一的被動式散熱模組,但因為便宜而且效果聽說也還不錯,
所以好像很多人都有買這個來用。
https://i.imgur.com/CTH0HDW.jpeg
↑全鋁材質的 Jonsbo M.2 SSD 硬碟散熱器。
https://i.imgur.com/1V1qhjP.jpeg
↑安裝上稍微麻煩一些,可能需要稍微摸索一下。
https://i.imgur.com/rI1RTCE.jpeg
↑主機板安裝展示。
第三個選手 T-FORCE DARK AirFlow I SSD Cooler 是一款主動式風冷散熱器,其實概念
就是把雙熱管風冷塔散縮小並且用在 M.2 2280 SSD 上面,透過兩根直徑 Ø 4 mm 純銅
熱導管搭配散熱鰭片來幫 M.2 SSD 散熱,藉由直徑 Ø 40 mm PWM 風扇直吹帶走廢熱。
只是筆者稍微翻了一下,台灣只有欣亞有以「贈品」的名義上架,但又標有將近兩千三的
售價?究竟是要買什麼 SSD 才會送,還是可以單買這部分筆者也不太清楚。
https://i.imgur.com/l63wEpR.jpeg
↑T-FORCE DARK AirFlow I SSD 散熱器。
https://i.imgur.com/DHLcoSE.jpeg
↑盒裝裡面附有兩片導熱墊跟小螺絲起子,印有安裝教學。
https://i.imgur.com/ZHJppTI.jpeg
↑T-FORCE DARK AirFlow I SSD Cooler 透過 PWM 為風扇供電。
https://i.imgur.com/Ls5UGdk.jpeg
↑頂部有 T-FROCE 標誌。
T-FORCE DARK AirFlow I SSD Cooler 要透過導熱墊來接觸 M.2 SSD 才能將熱量導出完
成散熱過程,配件附贈的兩片導熱墊要放置於 M.2 SSD 上下,整體安裝過程較為繁瑣,
建議在主機板上機殼前先安裝好才固定主機板。
接著就要稍微提一下它的最大劣勢,最直接影響的就是體積這件事情,因為多了一個小風
冷塔散在 M.2 SSD 那邊,所以對於 CPU 風冷塔散相容性來說就會是一個很大的考量,而
CPU 水冷走管方向也肯定要因為它而變換方向。
https://i.imgur.com/YkPSx9T.jpeg
↑雙熱管直觸。
https://i.imgur.com/TmzX0SJ.jpeg
↑M.2 SSD 安裝示範。
https://i.imgur.com/1Nb7Fjw.jpeg
↑實際使用場景展示,這個佔地面積…ITX 主機板直接塞好塞滿。
這次也借來了一款相當特別的散熱器 T-FORCE SIREN GD120S AIO SSD Cooler,它是 M.2
2280 SSD 專用的一體式水冷散熱器,我知道非必要但真的太有趣了所以就借來測試(玩
)一下。
整體概念其實就是將早期用在 CPU 上的 120 mm 一體式水冷移植給 M.2 SSD 用,稍微看
了一下這款應該是使用 Apaltek 昂湃科技水冷方案。
筆者覺得比較大問題點是 M.2 SSD 水冷頭端的水冷管出管方向,因為是使用 L 字形雖然
可以大幅度旋轉調整,但以常見的主機板第一槽 M.2 SSD 插槽支援 Gen5 頻寬這種常見
設置來說,GD120S 的水冷管不是卡到顯示卡本題,不然就是會去卡到處理器散熱器,最
折衷就是兩根水冷管左右側擺擠在一起變得醜醜擺放。
https://i.imgur.com/T9UEyn5.jpeg
↑T-FORCE SIREN GD120S AIO SSD 一體式水冷。
https://i.imgur.com/YTNyC45.jpeg
PUMP 設置於 120 mm 冷排上,從細節推斷是使用 Apaltek 昂湃科技水冷方案。
https://i.imgur.com/9Z97rm5.jpeg
↑僅支援 M.2 2280 規格的 SSD 使用一體式水冷頭。
https://i.imgur.com/JZstqkV.jpeg
↑使用銅底搭配導熱墊接觸 M.2 SSD。
https://i.imgur.com/4PlRxsY.jpeg
↑實際安裝展示。
M.2 PCIE Gen5 x4 SSD 搭配各種散熱器實測
因為 Z540 也不是多新的 Gen5 SSD 了,所以性能測試部分就簡單做幾個給大家參考就好
反正很多人都開箱過了,這次重要的還是散熱性能測試部分,將平台安裝在裸測支架上所
以實際散熱效果會比起在機殼內還要好上一些,在測試過程中於主板 BIOS 內將所有插槽
轉速設定於全速運轉,測試場景為 24 °C 冷氣運作密閉房間內進行實際測試,因普通房
間的環境溫度難以控制所以僅供參考。
測試軟體仍然使用 CrystalDiskMark 設定:NVMe SSD / 設定檔:預設,但是手動把次數調
整為 9 次;測試檔案容量設置改為 64 GiB,部分國外媒體會設定自己寫好的腳本來進行
壓力測試,但筆者個人覺得台灣玩家比較常用 CrystalDiskMark 軟體來測試自己的 M.2
SSD,所以繼續使用相同軟體大家會比較好自行重現測試。
溫度記錄則是使用 HWinfo64 軟體來記錄硬碟的最高溫度,並手動調整 HWinfo64 軟體內
的輪詢週期,透過調整成以下設定來更即時記錄 M.2 SSD 本身的溫度。為什麼不用
CrystalDiskInfo 軟體來記錄溫度?因為當 M.2 SSD 有複數溫度感測器時
CrystalDiskInfo 只會顯示順位第一的感測器;有時候硬碟廠商會去調整感測器溫度順序
讓主控晶片不一定是第一順位,導致觀看時看到的可能是其他位置溫度。再來
CrystalDiskInfo 在溫度感測的更新速度非常慢,很常會有顯示溫度與實際溫度因為沒有
即時更新,導致顯示溫度與實際溫度落差可達 5~10 °C。
全局:20 ms
磁碟SMART每 1 週期
嵌入式控制器每 1 週期
https://i.imgur.com/EfwMzEA.jpeg
↑上次有人說想看測試環境,阿不就主機板架在裸測平台上….有什麼好拍的。
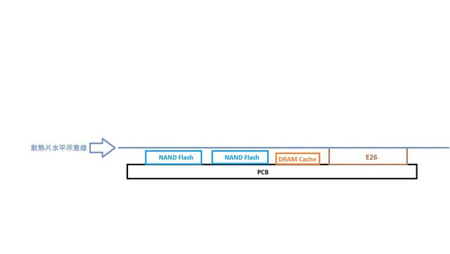
https://i.imgur.com/6YHbBcx.jpeg
↑Z540 PCB 高度示意圖,E26 主控晶片是最高的,如果是較硬的平面散熱片可能會碰不到
Flash 顆粒跟 DRAM Cache。
實際測試下來非常意外的是,GIGABYTE B650I AORUS ULTRA 主機板上原有的散熱裝甲居
然是最高溫,筆者原本以為它有個小風扇至少會比 Jonsbo M.2 SSD 硬碟散熱器還要強,
結果居然讓人出乎意料的小輸 3 °C。
考量到機殼內散熱效果還會更差的話,主機板原有的 AORTS M.2 Thermal Guard III 還
有被動式散熱 Jonsbo M.2 SSD 硬碟散熱器,在機殼內頂多能夠維持著「不過熱降速」來
使用,若長時間高負載寫入的話或許使用壽命會比較堪憂一些(筆者個人是希望固態硬碟
最高溫度不超過 65 °C 為基準點)。
而主動式風冷小塔散 T-FORCE DARK AirFlow I SSD Coole 表現就還不錯了,最高溫度只
有 53 °C 比起前面兩位選手拉開了很大一段距離,但全速運轉的 AirFlow I 風扇有
8000 RPM,那個聲噪跟 AORTS M.2 Thermal Guard III 一樣屬於無法讓人接受的,建議
大家可以選擇「安靜模式」的風扇轉速曲線使用會比較合適。
而一體式水冷的 T-FORCE SIREN GD120S AIO SSD Cooler 最高溫度僅有 48 °C,筆者從
來沒想到能在 PCIE Gen5 SSD 上看到高負載時最高溫度能在 50 °C 以內,果然水冷散
熱性能依然是不可質疑的,但考量的成本與安裝麻煩度等等只比起 AirFlow I 低 5 °C
,對於「實用性」玩家來說可能就沒有這麼有吸引力,但筆者的原則就是:很酷的我全都
要!反正終究會上水不如一開始就….
https://i.imgur.com/46gmsXD.jpeg
↑Gen5 x4 SSD 搭配不同散熱器的測試圖表。
https://i.imgur.com/cTlMIgk.jpeg
↑ GIGABYTE B650I AORUS ULTRA 主機板上的 AORTS M.2 Thermal Guard III 測試過程中
,使用熱像儀觀測表面溫度,但飾蓋上有一部分是塑膠材質(1 號偵測點),散熱片表面
最高溫度為 43.9 °C 左右。
https://i.imgur.com/YXIyp19.jpeg
↑Jonsbo M.2 SSD 硬碟散熱器表面最高溫度為 50.3 °C 左右。
https://i.imgur.com/7TFFRHT.jpeg
↑AirFlow I 表面溫度基本上都只有 33.2 °C 左右而已。
總結
https://i.imgur.com/oqrQAoC.jpeg
面對發熱量又再突破一階的 PCIE Gen5 SSD,不論是主機板品牌或是玩家來說都更進一步
注意 M.2 SSD 的散熱問題,但至於未來是否要像照片這樣出動四熱管塔散或是一體式水
冷?我覺得只有少部分極端玩家才會這樣瞎玩,最重要的還是太麻煩且使用上不切實際。
而大多數固態硬碟廠商品牌對此的態度,幾乎都決定交給主機板廠來處理就好,比較特別
的是美光在 T700/T705 上有推出自帶散熱片版本,但筆者有實際玩過 T700 帶散熱片版
本,最高溫度表現反正是無法達到我個人期望的,筆者如果真的要買 PCIE Gen5 SSD 還
是會選擇不帶散熱片版本,透過主機板或是其他品牌的主動式散熱器來使用藉此延長使用
壽命,以及維持其因有的高速讀寫性能表現。
https://i.imgur.com/rTCv8Po.jpeg
這次的測試下來,表現最好的果然是一體式水冷 GD120S 接下來是主動式風冷小塔散
AirFlow I,額外加購價最便宜的被動式散熱 Jonsbo M.2 SSD 硬碟散熱器最高溫度也比
主板預設方案還低,但以上這些「額外加裝」的散熱器會有一些問題要注意。
那就是現在主機板都設有方便 M.2 SSD 拆裝的 DIY 便利卡扣等裝置,這些卡扣的高度設
計幾乎都是針對 M.2 SSD 裸條直接固定,在搭配主機板本身的散熱片安裝所設計,使用
這些額外加裝的散熱器很大機率會因為厚度或是高度問題,而必須改回使用 M.2 SSD 螺
絲來鎖上固定整組固態硬碟。
而現在的主機板也會針對第一槽 M.2 SSD 擴充插槽,配有底部導熱墊以及散熱裝甲協助
雙面顆粒散熱,想使用額外加裝的散熱器就要移除掉原有導熱墊,甚至是拆除主機板附贈
的 M.2 SSD 底部裝甲,來獲得比較好的安裝相容性。
主機板本身提供的散熱方案表現雖然最差,但符合不過熱降速這個原則而且還不用拆裝這
麼多東西,對於懶人來說會是最方便選擇。
https://i.imgur.com/osluFvG.jpeg
總結來說想在 PCIE Gen5 M.2 SSD 獲得最佳散熱效果就要用主動式散熱器比較好,但這
些主動式 M.2 SSD 散熱器都有體積大等問題,會去影響到 CPU 散熱器或是顯示卡的安裝
空間,造成彼此之前的安裝相容性問題,如果使用者能夠完美解決這些問題或是直接無視
它,現階段來說還是非常建議搭配主動式散熱器來使用,許多主機板也都有直接附贈相關
配件可以用。
最後還是要提醒大家這次的溫度成績僅提供參考,大多數人實際使用上是安裝在機殼內並
且搭配顯示卡使用,顯示卡運作的廢熱往上排熱時,位於顯示卡樓上的鄰居 M.2 SSD 散
熱器 100% 會受到影響,此時就會因為顯示卡廢熱而導致 M.2 SSD 過熱降速表現不佳,
以上資訊提供大家參考。
--
※ 發信站: 批踢踢實業坊(www.ptt-site.org.tw), 來自: 125.230.248.132 (臺灣)
※ 文章網址: https://www.ptt-site.org.tw/PC_Shopping/M.1726671419.A.EC6
→ Depthsharky: 石墨烯散熱片www 36.228.238.76 09/18 22:58
推 reaturn: 不要用GEN5,省一堆事220.143.128.221 09/18 23:00
→ Depthsharky: 演示手套避免手汗脂肪沾黏 但棉絮好 36.228.238.76 09/18 23:01
→ Depthsharky: 多啊(歪 36.228.238.76 09/18 23:01
→ kuninaka: SSD上水冷? 36.239.123.22 09/18 23:06
推 FireStation: 男友上包養網 該放生嗎 36.239.123.22 09/18 23:06 推 intela03252: 體感只有在HDD到SSD最強烈,換上90 59.127.186.97 09/18 23:10
→ intela03252: 0P我自己也只有覺得安裝程式停頓少 59.127.186.97 09/18 23:10
→ intela03252: 了點更為順暢,其餘都還好,要我來 59.127.186.97 09/18 23:10
→ intela03252: 說的話一般用戶根本沒必要追規格, 59.127.186.97 09/18 23:10
→ intela03252: 挑便宜顆粒好耐用才重要 59.127.186.97 09/18 23:10
推 Thobel: 是這個包養平台嗎 59.127.186.97 09/18 23:10 → Depthsharky: 玩咖可玩 但整體華而不實 36.228.238.76 09/18 23:10
推 Koogeal: 看後面會不會ITX有板廠配熱導管引到MOS區 59.115.25.118 09/18 23:15
→ Koogeal: 違建一起用小風扇排熱方案 59.115.25.118 09/18 23:15
→ PeterHu0827: 當SSD要水冷的時候 我建議整台直接泡 61.228.42.117 09/18 23:19
推 yeeouo: 如果檔案總管能出現10G以上會有感很多 124.213.115.96 09/18 23:39
推 Reji: 交男友跟包養有什麼差別 124.213.115.96 09/18 23:39 → yeeouo: 只能跑個gen3的速度 不可能有感 124.213.115.96 09/18 23:39
→ yeeouo: 大部分人不可能把ctrl v改成自動用其他軟 124.213.115.96 09/18 23:39
→ yeeouo: 體複製 124.213.115.96 09/18 23:39
→ st930324: 整台液冷建置與維護成本太高啦 118.161.10.22 09/18 23:40
→ dieorrun: 到底是什麼使用情境 會要SSD水冷203.204.109.206 09/18 23:41
推 Hathael: 包養網到底在紅什麼?203.204.109.206 09/18 23:41 推 yeeouo: 叫微軟把everything和fastcopy買下來集成 124.213.115.96 09/18 23:45
→ yeeouo: 到Windows裡面應該比Copilot還有感 124.213.115.96 09/18 23:45
推 wetor: 主板到底多能撐 114.137.207.64 09/18 23:54
推 abc5555990: GEN3很夠用了 114.47.205.25 09/19 00:01
推 foxey: 噪音也很重要 聲音太大就很噪 118.160.46.229 09/19 00:01
推 yovroc: 有人被包養嗎 118.160.46.229 09/19 00:01 → abc5555990: 為了擴充PS5容量 不得已才買GEN4 114.47.205.25 09/19 00:02
→ lanstype: 違建成這樣不會卡到顯卡嗎 36.226.202.57 09/19 00:05
推 canon15167: 乾脆做成2.5吋15mm高規格來容納更大 141.214.17.239 09/19 00:13
→ canon15167: 面積散熱片及均溫板然後附上M2延長線 141.214.17.239 09/19 00:13
推 kaj1983: 手套去買個乳膠手套吧,無塵室都在用 36.238.170.47 09/19 00:40
推 helgalie: 求包養...管飽就好XD 36.238.170.47 09/19 00:40 推 ayuhb: 我看那天M2插槽也要跟pcie x16一樣金屬強 42.72.17.77 09/19 00:43
→ ayuhb: 化了 42.72.17.77 09/19 00:43
推 Aheiyang782: 慧榮已經解決了,E26就此入土 114.33.43.189 09/19 01:14
→ Aheiyang782: 詳見SM2508,連散熱片都不需要 114.33.43.189 09/19 01:14
推 ArSaBuLu: 金屬背板柴氏本體 1.200.14.130 09/19 01:45
推 OREOMZA: 阿姨!我不想努力了(求包養) 1.200.14.130 09/19 01:45 推 ZhouGongJin: SSD上水冷,要不要乾脆直接正機泡油 111.83.21.204 09/19 06:42
推 a1379: 熟悉的主機板違建又回來啦 文藝復興 42.73.60.15 09/19 07:25
推 ATND: 推 42.77.155.38 09/19 08:57
推 rx1304: 推推123.192.229.106 09/19 10:04
推 lofo: 我工作的地方用T700(帶散熱片)工作溫度約60 36.224.205.66 09/19 10:07
推 punjab: 有沒有富二代要包養我 36.224.205.66 09/19 10:07 → lofo: 老闆嫌太熱,直接在顯卡上面放一個8公分風扇 36.224.205.66 09/19 10:08
→ lofo: 對著SSD吹,可以穩定降10度左右 36.224.205.66 09/19 10:08
推 yocpswang: 抽象 1.174.201.75 09/19 10:30
→ tyf99: 那個AirJet壓電吹氣片上市了嗎?122.121.182.137 09/19 10:56
→ cgalen1994: 放資料的硬體上水冷漏水資料不就掰, 223.136.164.92 09/19 10:58
推 sashare: 身邊有朋友被包養嗎 223.136.164.92 09/19 10:58 → cgalen1994: 本末倒置 223.136.164.92 09/19 10:58
→ cgalen1994: 什麼東西可以掛硬碟不行啊 223.136.164.92 09/19 10:59
推 a516013: GEN5要用到水冷喔… 那我用GEN4就好了== 42.70.154.88 09/19 11:15
推 yuinghoooo: SSD水冷 RAM風冷 CPU液態氮 223.137.85.3 09/19 11:52
推 seths: 就算gen3也很難體感有差異了,gen5真的換 42.70.66.159 09/19 12:07
推 sijiex: 亞洲最大包養平台上線了 42.70.66.159 09/19 12:07 → seths: 的意義沒很大.. 42.70.66.159 09/19 12:07
推 www123442: 主機板馬甲只有單面散熱 背面顆粒直接 223.136.214.63 09/19 14:53
→ www123442: 懸空 我自己T700是用HR-09就很夠了 223.136.214.63 09/19 14:53
→ sniperxii: 智商稅商品? 114.136.235.82 09/19 17:33
推 k268185: 跑分心靈爽而已 實際應用除了影片剪輯 42.76.99.233 09/19 20:42
推 VLADINA: 這個包養網正妹好多 是真的嗎 42.76.99.233 09/19 20:42 → k268185: 根本跑不滿 誰天天在大檔傳來傳去 42.76.99.233 09/19 20:42
→ netburst: 要體驗用RAMDISK就知道最快的感覺是甚麼 36.226.22.86 09/20 04:54
→ netburst: 就是無感 36.226.22.86 09/20 04:54
推 horb: 一般使用。SATA SSD就很夠用了 114.137.17.34 09/20 09:55
→ horb: 也有可能我的感覺敏銳度很低 114.137.17.34 09/20 09:55
推 odemagus: 真的有這麼多人在找包養嗎 114.137.17.34 09/20 09:55