作者raysungtw (Bardend.senpai)
標題[心得] 引體向上 和 背闊肌(滑輪)下拉科學大比較
時間2023-02-04 12:40:31
大家好久不見,我是解剖學專家兼舉重愛好者
Barbend.Senpai
新年後大家好,最近我還是老樣子,除了訓練、休息、教課之外,就是在看書寫作,
為了研習寫了數篇動作教學論文,有夠累der,好加在訓練上還是有所突破!
希望新的一年大家都能健康成長!!!
最近突然想起,我在去年曾經說過要幫一位網友解析引體向上這個動作,
後來又想想,只分析肌群在動作中的參與模式又簡單到路人都做得到,
所以我決定稍微調整分析的內容,考量到我在健身房打滾的這幾年間,
我發現沒有多少人講得出這些看起來很像又不太像的動作的差異,還常常聽到教練講錯呢
(引體向上/背闊肌下拉; 伏地挺身/臥推等等),
所以我就直接來比較兩個看起來很像卻又不太一樣的動作,就是本文的內容了!
網頁好讀版可以Google搜尋: 引體向上和背闊肌(滑輪)下拉大比較
------------------------以下為正文------------------------
引體向上 和 背闊肌(滑輪)下拉的科學大比較
https://i.imgur.com/znXSdrN.jpg
引體向上是垂直-拉類背部訓練動作,屬於相當高效和有著極高操作難度的經典練習[1]。
此外,做為經典體測動作之一,引體向上常被軍、警、消用來當作體能測試項目,這些職
業將單槓當作測試的理由為他們的行動當中有爬樓梯、攀繩的需求
{圖 1.}[2]。
https://i.imgur.com/qIrOMUb.jpg
引體向上早在19世紀的體操運動(Calisthenics)書籍中有紀錄
{圖 2.} [3],只是引體向
上在當時沒有特定的名稱! 在那個年代運動是相當奢侈的概念,只有貴族或富人才會運動
,體操館(gymnasium)主要都是設置給軍隊或貴族使用,開放給大眾入場的商業健身房相
當罕見。且體操做為當時僅有的運動種類,內容包容萬像,畢竟重量訓練的概念在當時還
未行形成,所有運動內容都以體操一詞以蔽之[4]。因缺乏明確的定義,以至於引體向上
曾於古老典籍中以各式型態出現過,而名稱像是Chining the bar、Chin-up、Pull-up、
Bar pull也在當時隨意混用[4]。
https://i.imgur.com/Nm9LXGU.jpg
直到大約1990年開始,隨著各類引體向上世界紀錄出現,各種紀錄組織對引體向上也都下
了定義,其中各機構對此動作共通的基礎定義為[5]
{圖 3.} :
1. Chin-up用前臂旋後,使手掌面對自己的方式操作(grab the bar with your palms
facing you, (supinated grip));而Pull-up用前臂旋前,使手掌面對遠方的方式操作
(grab the bar with your palms facing away from you (pronated grip)。
2. 下巴必須抬升超過單槓高度,方可計為一下
(The chin must be raised above the bar)。
3. 每一個單獨引體向上必須從雙手伸直的直臂懸吊位置開始
(Each single chin-up must be started from a hanging position,
i.e. the arms must be straight in the "down" position)。
https://i.imgur.com/01qkySF.jpg
引體向上有了標準定義之後就變得相當明瞭,但對於部分族群可就沒那麼簡單,由於上述
定義給出明確的操作方式,使得該動作變得相當不親民。初學者、坐輪椅者、過重的人常
是被引體向上排擠的族群,雖然世間總是存在能當例外的強者,但回看過往,他們肯定曾
付出過人的努力才做到一下完整的引體向上。
而因為引體向上的不親民,因此產生許多替代性動作(alternative exercise) [6],其中
以號稱單槓模擬器的「滑輪下拉」最富盛名,但其英文是lat pulldown,為latissimus
dorsi pulldown的縮寫,中文意思為「背闊肌下拉」。字面上從來沒有說只能用滑輪下拉
機或是繩索相關的器械操作,但因為英文本身已經明確指出它專注的作用肌是背闊肌,而
且pulldown本身是帶有方向性的動作,所以儘管使用不同工具操作,只要是遵循其本意所
包含的垂直方向性,都能被歸類在此範疇之中
{圖 4.}。因此我在這裡會特別將「滑輪下
拉」給正名為「背闊肌下拉」,才能讓混淆減少。
https://i.imgur.com/WOLJhiW.jpg
背闊肌下拉被研究廣泛探討,這現象正好與引體向上的高難度有關,畢竟幾乎所有初學者
都先經過背闊肌下拉之後才過渡到引體向上,且背闊肌下拉因為有重量的可調性、握法(
握把)的可替換性,也常被用在復健領域[7],種種因素讓背闊肌下拉的討論度在學界高過
引體向上許多。
背闊肌下拉雖有喧賓奪主之勢,但廣大健身族群依舊認為其屬於引體向上的替代性動作,
因此無論使用何種下拉握把,起始動作皆應為直臂懸吊狀態,再將握把拉至自身活動度可
及的最低處。依照操作指引,下拉過程也應讓繩索保持再垂直向,目的是減少握把在水平
向的移動,意思是能減少身體產生的水平向力,因為動作中產生的水平向力通常並非主要
由背闊肌產生[8]。以經典滑輪下拉握把為出發點的操作指引為
{圖 5.}:
1. 軀幹坐在握把的正下方,讓軀幹、伸直的手臂、握把、繩索連成一線;下肢安放在靠
墊下方。不管握法,起始動作皆應為直臂懸吊[8]。
2. 垂直下拉握把,過程中保持繩索在垂直向。需透過軀幹微微後傾以騰出空間給握把進
行垂直向移動。
3. 動作最低點建議為至少讓握把低於下巴高度,或是讓握把碰觸到上胸。
https://i.imgur.com/IqESyxU.jpg
將兩動作的兩個端點(離心與向心收縮終點)給放在一起比較,能發現除了懸吊性、器材、
軀幹角度之外,引體向上與背闊肌下拉兩者看起來幾乎相同
{圖 6.},規則也幾乎是照搬
過去。以下段落將會介紹兩動作在解剖學、運動學、動力學上的差異。
https://i.imgur.com/p8K48dC.jpg
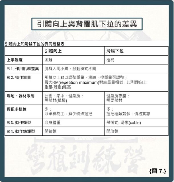
引體向上和背闊肌下拉的異同
以下表格為本文主要的大綱,所有內容都是圍繞此表格的討論
{圖 7.}。引體向上與背闊
肌下拉有相當類似的動作結構,在訓練效果上也有一定程度的相互轉換率,但是兩動作在
人體關節活動方式與重訓動作分類上卻有很大差異。
標註※的項目會有詳細討論。
https://i.imgur.com/PUPvbhp.jpg
※作用肌群差異
背闊肌下拉與引體向上皆為多關節訓練動作,由肩關節複合體執行: 肱骨由屈至伸、由外
展至內收,通常兩平面的動作會整合起來執行;另外也會有肘關節由伸至屈。
此外,背部訓練是沒有孤立動作形式的!無論怎麼做都會使用到大量背部肌群,因此在操
作時應注意強調的區域而非注意只要用哪個肌肉運動。
至於是否後收下壓肩胛,在解剖上認為絕對沒必要,詳情可以看我之前寫的伏地挺身大全
,該文章的段落: 技術要點h. 已將此議題討論的相當完整。
所以,兩動作的參與作用肌相當雷同,主要作用肌:背闊肌、大圓肌、胸大肌、斜方肌、
三角肌後束;會被大家直接忽視的主要屈肘肌: 肱二頭肌、肱肌、肱橈肌;更常被忽視的
還有前臂肌群,主要執行抓握
{圖 8.}[9]。
https://i.imgur.com/5pS4sfF.jpg
※操作重量差異
Doma等人(2013)比較引體向上RM(repetition maximum, 最大重量反覆次數) 與背闊肌下
拉RM,意即該受測者最大引體向上次數為8下,背闊肌下拉則需以8下就會力竭的重量操作
。結果為受測者們的平均體重為82.6 ±12.0kg,最大引體向上次數在10 ±3下,各自的
引體向上次數對應的背闊肌下拉RM為平均79.5 ±11.6kg
{圖 9.} [10]。
兩動作間的RM對應重量沒有顯著差異。
https://i.imgur.com/fEoOIZX.jpg
※肌群活化程度差異
而相同RM負荷下,背闊肌和胸大肌的活化程度沒有差別;肱二頭肌與束脊肌活化程度則以
引體向上顯著較高
{圖 10.} 。此外,背闊肌下拉則因為下肢以髖屈曲方式被卡在靠墊下
,使腹直肌活化程度較高[10]。
科學家的解釋為,肱二頭肌為跨雙關節作用肌,對於雙關節協調運動和關節穩定有重大要
求,對比單關節的背闊肌有其他重要功能,且考慮到軀幹在引體向上過程中儘管能由束脊
肌高度活化而保持穩定,但是引體向上的懸吊特性還是會讓它比在背闊肌下拉時還要不穩
定,因此二頭肌的活化程度在此會顯著比背闊肌下拉還要活躍;這解釋了為何前人研究以
不同握法(握距、握法)執行背闊肌下拉時,背闊肌通常沒有顯著差異,反倒是上肢跨雙關
節作用肌的運動學和活化程度有明顯差別[11]。
https://i.imgur.com/TjQFnj8.jpg
※動力學差異
儘管背闊肌下拉和引體向上兩動作非常相似,但依舊會有些許不同,畢竟引體向上是依靠
自身體重的懸吊型運動,而背闊肌下拉是器械式動作,兩者的差異主要是懸吊性質與重心
! 會影響到中軸穩定肌、核心的啟動程度。如同{圖 10.}所示,束脊肌的活化程度以引體
向上顯著高於背闊肌下拉;需注意,因為下肢以髖屈曲方式被卡在靠墊下,使腹直肌活化
程度以背闊肌下拉較高,而研究沒有探討其他核心肌群。
引體向上以懸吊為主,人體重心會始終與通過單槓的垂線連成一線
{圖 11.},向上拉時
也能明顯發現軀幹會相對單槓運動。以挺背式(arch-back pull-up)引體向上為例,於起
始動作時軀幹幾近垂直地面,但是會在上拉過程中漸漸傾斜。原因為肩關節從最大屈曲
(flexion)到伸展(extension)時,肱骨會從垂直地面->漸漸移動至平行地面->又再轉動至
接近垂直地面;亦即肩膀與通過單槓的垂線的水平距離(視為肩關節力臂)會從極小->大->
小,身體配合肱骨的運動是為了讓重心落在重力垂線之中以優化力學效率的自然反應。
但是背闊肌下拉並無重心問題,操作者通常會在軀幹直立的情況下拉握把,且由於屁股牢
牢坐在椅子上,支撐基底(支點面積)會是整個屁股對椅子的接觸面,相當的穩定。雖然過
程中,軀幹會為了讓繩索保持垂直於地面而些微後傾,但這不影響背闊肌下拉是開放鍊動
作的本質,因此並不會發生引體向上時的閉鎖鍊動作特徵(軀幹和重心相對於固定支點的
運動)。
https://i.imgur.com/tN0p9af.jpg
儘管引體向上和背闊肌下拉在運動學(kinematic)相當相似,但是在動力學(kinetic)上卻
有落差,因為兩者的支點不同,在外觀上會有可視的差異。
Doma等人(2013)發現,引體向上與背闊肌下拉在矢狀面觀還是會有不明顯的運動學差異,
肩關節水平位移、頸椎第七節(C7)水平位移量和背部角度變化皆以引體向上呈現較大的趨
勢
{圖 12.} [10]。
https://i.imgur.com/7aFIlbG.jpg
引體向上屬於閉鎖鍊動作,關節和軀幹會配合單槓作相對運動,因此在確保上肢活動範圍
與穩定的同時,會出現較大的背部角度改變。
由於下拉機的握把在頭部的正上方,下拉時必須讓路給握把,此時通常會藉由軀幹向傾斜
才能讓握把順利降到低點,但是由於下肢被固定在下拉機內,因此軀幹向後傾斜的量並不
用配合身體重心,所以背部後傾角度通常較引體向上小。
※動作鍊差異
造成兩動作有不同重心議題的原因主要還是因為兩動作的支點不同所致,也連帶使動作鍊
(kinetic chain)有所不同,在1955年代,人體科學家Steindler配合工程學提出兩種人體
動作鍊模式: 力量傳遞的兩個端點如果都是固定的稱為閉鎖鍊(close chain);如果其中
一端是自由的,即稱為開放鍊(open chain) [12]。但演變至今,上述定義已經不是那麼
絕對,反而多出了些彈性,更多科學家認為目標遠端關節固定的動作為閉鎖鍊;而目標遠
端關節若沒被固定且能移動則是開放鍊動作。
需注意的是,不建議以此二分法將所有動作分類,有些運動同時有複數性質,應先謹慎評
估。以下表格羅列了兩種動作鍊的特性
{圖 13.}[13]:
https://i.imgur.com/OKUkNmF.jpg
背闊肌下拉由於都在模仿引體向上,雖然操作方式上有所不同,但上肢動作模式幾乎一樣
,因此就是包含複數性質的動作,很難以二分法做區別兩動作。引體向上是很經典的閉鎖
鍊運動,而滑輪下拉則是開放鍊運動,但基本上在主要上肢關節參與模式、參與作用肌、
上肢關節作用平面、關節活動模式幾乎都相同。此外,
下拉機的握把也能作為
支點! 若是機器掛載的重量高於體重許多,此時又會使滑輪下拉變成閉鎖鍊性質的運動,
若沒有在大腿靠墊存在的話,屆時移動的會是身體而非是握把!(這個例子應該就能很好的說兩個動作
幾乎是一樣的了XD)
哪種背闊肌下拉是最像引體向上的替代性動作?
Hewit等人(2018)發現坐姿背闊肌下拉並非是最接近引體向上的輔助練習[6]。依照研究中
的說明,引體向上的替代動作至少需要有兩種特質,包含 1.)垂直拉動身體或上肢垂直下
拉,因此不會將水平-拉類範疇的動作考慮進來;另一重要條件為 2.)參與的作用肌相似
,其中通常以有最相似作用肌活化模式的替代動作會有最佳轉移效果(transference)。經
過上述的條件篩選過後,坐姿背闊肌下拉(seated lat-pulldown, s-LP)、跪姿背闊肌下
拉(kneeling lat-pulldown, k-LP)、引體向上輔助機(assisted pull-up, aPU)從引體向
上的替代性動作庫中屏雀中選,原因除了符合上述篩選特質之外,對比起彈力帶輔助還有
可計量負荷的優點
{圖 14.}。
https://i.imgur.com/n2C6STh.jpg
研究結果以跪姿背闊肌下拉與引體向上最為相似,首先這三種替代動作皆以正握-1.5倍肩
寬操作,除了引體向上本身之外,其它替代動作皆以受測者80%體重為負荷(再重就會在下
拉時把身體拉起來啦)。各替代動作與引體向上的肌電數據被羅列在
{圖 15.}之中。在10
下以內的操作組中以跪姿背闊肌下拉有著最近似於引體向上的作用肌(腹直肌、肱二頭肌
、背闊肌、斜方肌)活化趨勢,它脫穎而出的原因為跪姿能讓軀幹擺在較中立的位置,使
腹直肌做為使軀幹保持剛性的作用肌,其活化率相較其他替代動作更加相似,且其他替代
動作在其他作用肌的啟動模式也略有不同。在10下以上的操作組則每個替代動作都與引體
向上的活化趨勢不同,研究在此的解釋為,當初徵招受測者的條件就是至少能做到10下引
體向上,因此以次最大重量操作替代動作時極有可能讓動作模式有代償現象[6]。
https://i.imgur.com/a4tS9zg.jpg
此外,背闊肌下拉則因為下肢以髖屈曲方式被卡在靠墊下,使腹直肌活化程度較高。此結
果與Hewit等人發現的腹直肌顯著在引體向上中較活躍的結果不同,他的方式是以自身體
重引體向上對比80%體重負荷的背闊肌下拉[6];推測是由於Doma等人的研究以相同RM進行
比較,直接導致背闊肌下拉的負荷程度大增(重量可能會超越體重),明顯表現在作用肌活
化程度上
{圖 10.} [10]。
本研究由於沒有將替代動作的重量與引體向上標準化,因此不適合用來比較個別作用肌活
化程度,只能用來評估替代動作的活化趨勢是否與原動作相似。
關於作用肌於不同動作中的活化程度比較,通常需要將「重量」或是「最大操作次數(RM)
」做標準化才有可比較性。將重量標準化,並讓被比較的動作以該重量執行,此方式通常
用來比較動作間的細微差異(例如: 都是坐姿背闊肌下拉但是使用不同握距),若不同動作
間的動作學差異太大,此比較容易失準。而將RM或%RM標準化是較普遍的方法,每個動作
反而都能在不同重量下做到相似疲勞程度,可得出每種動作的重量差異之外,也能探討在
相同疲勞程度下的活化趨勢。
結論
Senpai發現,有鑑於引體向上的研究比起下拉還要稀缺,特別是在不同握距對肌肉活化程
度的差異,只是不乏有許多網紅直接將背闊肌下拉的研究數據直接套用給引體向上,但是
在相似負荷下,對上肢的肌肉啟動模式還是略有不同[6],因此兩動作的研究數據其實無法
互相使用,所以背闊肌下拉的握距研究無法完美類比到引體向上! 期許未來學界能將引體
向上研究的空白之處補足。
但是,兩動作的效果卻幾乎相同,看完上述內容後,其實能得到兩動作相似度極高的結論
,因此,對於無法完成單個引體向上的人,只練背闊肌下拉也能達成幾乎一樣的成果!
https://i.imgur.com/zmDfcrs.jpg
參考資料:
Leslie, K.L., & Comfort, P. (2013). The Effect of Grip Width and Hand
Orientation on Muscle Activity During Pull-ups and the Lat Pull-down.
Strength and Conditioning Journal, 35, 75–78.
三立新聞。12下單槓PK!特勤、陸戰秀體能,警界分局長也來挑戰。2021。
Audot. (1828). filles traité élémentaire des différents exercices propres
à fortifier le corps à entreten Calisthenie ou gymnastique des jeunesir la
santé et à preparer un bon tempérament.
Todd, J. (1992) The Classical Ideal and Its Impact on the Search for Suitable
Exercise: 1774-1830. Iron Game History, Vol. 2 No. 4.
Internet Source. World Records for Chin-Ups and Pull-Ups:
http://www.recordholders.org/en/list/chinups
Hewit, J.K. (2018). A Comparison of Muscle Activation during the Pull-up and
Three Alternative Pulling Exercises. Journal of Physical Fitness, Medicine &
Treatment in Sports.
Fees, M., Decker, T., Snyder-Mackler, L., & Axe, M. J. (1998). Upper
Extremity Weight-Training Modifications for the Injured Athlete. The American
Journal of Sports Medicine, 26(5), 732–742.
Ronai, P. (2019). The lat pulldown. ACSM's Health & Fitness Journal, 23(2)
24-30.
Snarr, R., Eckert, R. M., & Abbott, P. (2015). A Comparative Analysis and
Technique of the Lat Pull-down. Strength and Conditioning Journal, 37(5), 21–
25.
Doma, K., Deakin, G.B., & Ness, K.F. (2013). Kinematic and electromyographic
comparisons between chin-ups and lat-pull down exercises. Sports
Biomechanics, 12, 302 - 313.
Koyama, Y., Kobayashi, H., Suzuki, S., & Enoka, R. M. (2010). Enhancing the
weight training experience: A comparison of limb kinematics and EMG activity
on three machines. European Journal of Applied Physiology, 109, 789– 801.
Steindler A. (1955). Kinesiology of the human body under normal and
pathological conditions. Charles C Thomas.
Physiopedia.Closed Chain Exercise.
https://www.physio-pedia.com/Closed_Chain_Exercise
感謝專業文章審查
阮彥鈞 Ryan 物理治療師
余佳樺 Charles 物理治療師
詹育誠 高中物理實習老師
如果喜歡的話可以給個鼓勵!
有問題的話可以問,我有空會回答!
如果覺得照片裡的人很帥,可以稱讚一下,我會很開心!
覺得醜不要罵我,我會難過想吃麥當勞,我窮請不起model!
目前我在PTT上的文章包含(有些是朋友熱心轉發的,是兄弟的友愛):
1.
訓練胸肌的必備(冷)知識
https://www.pttweb.cc/MuscleBeach/M.1566748036.A.F32
2.
淺談人體重心與槓鈴訓練
https://www.ptt-site.org.tw/FITNESS/M.1569827513.A.909
3.
一起來建舉重台! 槓鈴與舉重台的簡史
https://www.ptt-site.org.tw/MuscleBeach/M.1619969049.A.9FF
4.
停止訓練完整指南 **Detraining的知識**
https://www.ptt-site.org.tw/MuscleBeach/M.1625982623.A.FD8
5.
伏地挺身(Push-up)大全: 最詳細攻略
https://www.ptt-site.org.tw/MuscleBeach/M.1662743581.A.153
--
※ 發信站: 批踢踢實業坊(www.ptt-site.org.tw), 來自: 123.193.182.174 (臺灣)
※ 文章網址: https://www.ptt-site.org.tw/MuscleBeach/M.1675485636.A.8BF
推 suger77: 推 02/04 12:43
推 arebear: 推 02/04 12:55
推 Astringent: 推分享 02/04 12:56
推 Slowbro: 推 02/04 12:58
推 STi2011: 推 02/04 12:58
推 lezabo: 學生妹被包養多嗎 02/04 12:58 推 FlynnZhang: 謝謝你 Barbend.Senpai 02/04 12:59
推 xiaoyao: 健身網紅 小珂是建議Cable啦,引體向上背肌受力方向實在 02/04 13:01
→ xiaoyao: 不佳。 02/04 13:01
推 mirroshadow: 推專業 02/04 13:01
推 drunk0102: 太專業了 02/04 13:11
推 silberger: 亞洲最大包養網上線啦 02/04 13:11 推 yeeroyuy: 長知識 02/04 13:22
推 snorkuuera: 推!感謝分享! 02/04 13:33
推 bigheaddon: 謝謝分享 我從此都做滑輪下拉了 02/04 13:42
推 ryo923: 推,專業 02/04 13:47
推 jowan027: 太棒了 02/04 13:47
推 xayile: 我哥上包養網被我抓包.. 02/04 13:47 推 Asucks: 專業推 我是努力做滑輪下拉來讓引體向上次數增加 02/04 13:50
推 ryanCG: 推 02/04 14:09
推 ganlinlowsu: 推 02/04 14:12
推 louis5265: 但是引體還是比較帥 02/04 14:12
推 abain521: 推,滑輪下拉真的是適合任何人的練背動作 02/04 14:29
推 cazo: 有人包養過洋鬼子嗎 02/04 14:29 推 laventidus: 以後不做引體了,竟然結論是一樣! 02/04 14:31
推 jay991122: 好文給推 02/04 14:41
→ ceca: 滑輪下拉的問題不是,要排隊嗎? "男道"一起練? 02/04 14:46
推 abm311: 推,我健身的初衷是想達成引體向上能成功拉一下 02/04 14:50
推 cathy610: 推 02/04 14:54
推 izilo: 有錢人為啥都想包養 02/04 14:54 → w271235: 滑輪下拉超過自身體重很難拉,都要飛起來了 02/04 15:00
→ w271235: 瘦仔直接引體向上比較方便,而且不用排隊 02/04 15:01
推 jesuscries: 推 02/04 15:06
推 v2266514: 認同您的觀點,不過我同時想兼顧核心的訓練,所以能引體 02/04 15:08
→ v2266514: 向上我就引體向上 02/04 15:08
推 SEDAP: 有人被洋鬼子包養過嗎 02/04 15:08 推 louis5265: 我都負重引體向上,打趴一堆教練 02/04 15:08
推 EggAcme: 還好我兩個都練 02/04 15:15
推 gaussjordan: 我有問題 我引體大概六下 第七下沒力 可是下來不累 02/04 15:16
→ gaussjordan: 也不喘 這樣對訓練有影響嗎 而且奇怪第二組要再做6 02/04 15:16
→ gaussjordan: 下要休特別久 02/04 15:16
推 TUZom: 到底要多有錢才會想包養 02/04 15:16 推 kid1412sonic: PUSH 02/04 15:16
→ ceca: 引體為啥會喘?...會喘你心肺可能太弱了..XD 02/04 15:17
→ ceca: 肌肥大目標套凱教練講的,練到目標肌群完全無力.. 02/04 15:18
→ ceca: 不過引體牽扯的肌群比較多,你有某一兩塊無力就拉不動了. 02/04 15:18
→ ceca: 所以套王華講的,引體是練背的好動作,但不是練背擴的好動作. 02/04 15:19
推 Jiulon: 閨蜜上包養網還推薦我... 02/04 15:19 → ceca: 一個蛋糕一堆肌群分著吃,一次大家都吃到. 02/04 15:19
→ ceca: 但對於孤立訓練來講,並無法做到很孤立... 02/04 15:19
推 IGOTANORCA: 整理推 02/04 15:25
推 skywinds: 推 02/04 15:27
推 heavenbeyond: 推樓上!王華的那句話非常經典。 02/04 15:29
推 laetuon: 包養? 02/04 15:29 推 kyo8036: 推 02/04 15:35
推 avanthier: 推認真文 02/04 15:50
推 morgankhs: 推 02/04 16:21
推 qwwww: 收藏,太優質的文章了 02/04 16:27
推 caps6103: 偷推彥鈞好帥 02/04 16:31
推 slot365: 現在包養網都這麼直接嗎 02/04 16:31 推 ILoveHottie: 推 02/04 16:36
推 fegat: 引體向上單純就是爽多了 我喜歡全身都動到的感覺 02/04 17:02
推 ffaarr: 推,剛好想了解就看到專業文 02/04 17:07
推 davidfirsttw: 專業推 02/04 17:08
推 s9209122222: 引體每下都要閉氣用力為什麼不會喘? 02/04 17:08
推 colortea: 歐美包養真的很平常嗎? 02/04 17:08 推 timmyen: 原來後收肩胛是沒必要的呀@@ 02/04 17:13
→ rsreason: 太長 end 02/04 17:36
推 jackyyah: 推 太專業了 02/04 17:43
推 jamescle23: 專業 02/04 18:00
推 phooom0188: 推 02/04 18:00
推 glenber: 男友上包養網 該放生嗎 02/04 18:00 推 azure27014: 怎麼一堆人在那邊某網紅、某YouTuber說…太盲從了吧 02/04 18:10
→ azure27014: 還找一個現在專拍農場片的小柯..小柯說? 02/04 18:12
推 ceca: 高端選手講的東西參考價值非常高. 02/04 18:14
→ ceca: 健美,人家是拿命在玩的...XD 02/04 18:15
→ ceca: 更不用說高端選手,它們經歷過那麼多廝殺爬上去的. 02/04 18:15
推 Kimbel: 是這個包養平台嗎 02/04 18:15 → ceca: 而今天問題,又剛好是它們最強的專業. 02/04 18:17
推 gofunfull: 推 02/04 18:19
推 lesautres: 推專業,另想請教,圖3那張感覺身體跟槓還有距離,請問 02/04 18:20
→ lesautres: 從那個位置到約上胸處碰槓主要是哪些肌群在貢獻呢? 02/04 18:21
推 heyyoha: 推 02/04 18:33
推 tale1890: 交男友跟包養有什麼差別 02/04 18:33 推 jeff0801: 耶 ,Senpi 02/04 18:39
推 anticat: 推ㄕ 02/04 18:57
推 BEC5566: 寫論文? 02/04 18:57
推 ededed: 推 02/04 19:02
推 waterboy0705: 太專業了! 02/04 19:36
推 waterway: 包養網到底在紅什麼? 02/04 19:36 推 kenhiro5566: 剛開始去WG練時 一下引體都拉不起來 都是靠輔助機跟 02/04 21:21
→ kenhiro5566: 下拉慢慢練 現在才可以拉到十下 02/04 21:21
推 ruler76818: 優質好文 02/04 22:19
推 whface: 這個是論文等級了 02/04 23:11
推 BRoutine: 好看好懂! 02/04 23:24
推 mark1888: 有人被包養嗎 02/04 23:24 推 weltschmerz: 推 02/04 23:47
推 cosy: 我兩者都練 看來以後可以把引體取消 把時間增到滑輪下拉 02/04 23:47
推 sgxm3: 推分享,看來坐姿下拉可以改成跪姿下拉 02/05 08:58
推 Chen334: 用心推 02/05 10:40
推 Quaranta: 求包養...管飽就好XD 02/05 10:40 推 v7677: 專業 推 對於我這大體重的引體拉沒幾下的很受用 02/05 11:06
推 popmanyoyo: 認真優質文推推 02/05 12:49
推 what357159: 推 02/05 12:54
推 button4: 個人把引體的排序排前,理由是涉及多肌群協力,是整體背 02/05 14:26
→ button4: 部甚至核心的好動作,但不聚焦背闊,所以要看你的取捨。 02/05 14:26
推 schlemm: 阿姨!我不想努力了(求包養) 02/05 14:26 → button4: 至於滑輪下拉,握法也有影響,所以這個問題實際不太精確 02/05 14:26
→ button4: 最後,你實際看一趟健身房裡的操作再想想吧 很多下拉都 02/05 14:26
→ button4: 拉超重、但引體很爛的 02/05 14:26
推 ceca: 主流練法..引體/槓鈴划船 => 弱點孤立器械訓練 好像很多都 02/05 16:28
→ ceca: 這樣安排. 02/05 16:28
推 Wirol: 有沒有富二代要包養我 02/05 16:28 → ceca: 不過非主流,有人結尾用引體或是槓鈴划船收尾. 02/05 16:29
→ ceca: 這個就不懂他的邏輯了...是最後做背部整體協調性的收工嗎? 02/05 16:30
推 npths: 先推再看 02/05 19:31
推 ifyoudare: 推 02/05 19:34
推 s9209122222: 我就是引體收尾耶,因為前面練硬舉和划船了 02/05 19:50
推 marecht: 身邊有朋友被包養嗎 02/05 19:50 推 zero50147: 推 02/05 19:51
推 Fedorov: 用心推 02/06 09:59
推 nolander: nice 02/06 17:22
推 megaman1206: 引體向上做到後來,腹部都不知道為什麼越來越出力 02/06 17:50
推 ct142526: 推,好文 02/06 19:01
推 riokio: 亞洲最大包養平台上線了 02/06 19:01 推 triplefree: 帥 02/06 21:53
推 iddkfa711: 專業推 02/06 22:53
推 witows: 推 02/07 00:30
推 tdk60714: 推 02/07 00:42
推 BeeGeesbest: 好專業 推 02/07 13:11
推 wiimas: 這個包養網正妹好多 是真的嗎 02/07 13:11 推 graylove0611: 推 02/07 20:59
推 hijacknokia: 推好文! 02/08 13:45
推 YU0158: 結論:爽練哪個就練哪個 02/08 15:59
推 Swaneck: 推爛 02/08 18:20
推 amALu: 跪姿下拉好像蠻有趣 02/08 20:09
推 Branlli: 真的有這麼多人在找包養嗎 02/08 20:09 推 toiletking88: 推,專業好文 02/08 22:34
推 chantilas: 帥哥太專業了 02/09 20:28
推 CSFV: 專業 02/11 00:09
推 bon01215: 推 沒想到竟然效果相近 02/13 14:00
推 ghfjbh: 推 練到現在都做不了一下標準的引體向上== 02/19 21:03
推 Cinedt: 有人可以分析一下包養平台的差異嗎 02/19 21:03