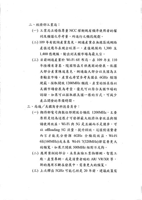
※ 引述《magic543 (何布)》之銘言 : 現在的3C產品 手機 平板 筆電等 : 越來越多支持WIFI 6E : WIFI7都已經蓄勢待發了!! : 那WIFI 6E規劃應該也很久了 : 也有討論會議 : 但是目前遲遲無下文,現在討論進度到底在哪了???? : 大概什麼時候開放? 目前看來是雞掰的三大電信想要阻擋 看去年會議紀錄 https://www.teema.org.tw/download/doc/111.06.10%2520%25E4%25BA%25A4%25E9%2580%25 9A%25E9%2583%25A8%5B20220616%5D.pdf&ved=2ahUKEwj7obefz5X_AhVaB4gKHddXBB4QFnoECAk QAQ&usg=AOvVaw0c_5vy7k4VO0LE6Dc_ogfD https://bit.ly/429OipE https://i.imgur.com/8IEZheh.jpg
https://i.imgur.com/DbHRKEV.jpg
https://i.imgur.com/G5SJeoj.jpg
https://i.imgur.com/HYdvh3D.jpg
https://i.imgur.com/yX9RooW.jpg
https://ibb.co/t2PdNVR 看起來就是偏向電信產業的在阻擋wifi 6ghz 明明自己高頻波不愛建設,又想要阻礙民眾使用 真的很垃圾 ---- Sent from BePTT on my Google Pixel 6 Pro -- ※ 發信站: 批踢踢實業坊(www.ptt-site.org.tw), 來自: 218.35.163.91 (臺灣) ※ 文章網址: https://www.ptt-site.org.tw/MobileComm/M.1685195570.A.43B
tonyian: 剛沒看到前篇推文有去年底的研究報告,看來現在是傾向歐 05/27 21:55
tonyian: 盟的部分釋出,也就是無法取得完整wifi 7 05/27 21:55
tonyian: WiFi 相關產業的想要一步到位,把wifi 7規範的貧困全先 05/27 21:59
tonyian: 開啟(美國模式) 05/27 21:59
kokokko416: 所謂高頻波不愛建設是? 05/27 22:05
Wirol: 真的有這麼多人在找包養 05/27 22:05
shelizi: 會議紀錄只有一個中華電信也沒有說不行,怎樣翻譯成三大 05/27 22:54
shelizi: 電信反對(? 05/27 22:54
shelizi: 現在狀況是既有頻譜有人用,然後國際標準還沒確立所以還 05/27 22:57
shelizi: 在觀望,等國際標準確立在看要怎樣做比較符合國際標準 05/27 22:57
birdy590: 其實是美國帶頭不只開放還一次開放一大塊~ 05/27 23:23
marecht: 有人可以分析一下包養平台的差異嗎 05/27 23:23
birdy590: 其它國家就頭痛了 有些國家是衛星在用的 台灣阻礙算小 05/27 23:23
birdy590: 可以拖這麼久真搞不懂什麼原因 05/27 23:23
jeff40108: 三四年前開會的時候就是三大電信在反對,只有高通 05/27 23:27
jeff40108: 支持 05/27 23:27
birdy590: 要跟FCC就跟全套一點 人家 的規劃其實是很長遠的 05/27 23:30
riokio: 那個包養網人最多XD 05/27 23:30
birdy590: 自成一套體系 我們有那個屁股嗎? 05/27 23:31
qwe753951: 你買了頻道卻被迫公開,正常人都會反對吧 05/28 00:06
birdy590: 頻道有可能用"買"的? 05/28 00:12
johnhmj: WiFi是家用無線區域網路 跟電信公司有何關係? 05/28 00:16
birdy590: 無線頻譜是同一份 要看之前是不是有授權給其它用途 05/28 00:19
wiimas: 我妹上包養網被我發現= = 05/28 00:19
johnhmj: 電信商只管把有線網路送到用戶家或架好基地台,不就好? 05/28 00:20
birdy590: 現在似乎是有衛星 微波之類的業務在用 05/28 00:23
birdy590: 付了多少錢就不知道了 應該不可能多 05/28 00:23
henryyeh0731: 說在家裡使用與外面何干的先去看看為什麼要有dfs 05/28 01:03
tomsawyer: 480也是6e阿 你如果是指種花在檔 那他也同意部分開放 05/28 01:36
Branlli: 隔壁桌的人竟然在討論包養... 05/28 01:36
tomsawyer: 說到底 政府決定的業者不可能檔啦 05/28 01:37
johnhmj: 家裡WiFi或區網如何架設本來就不是電信商的責任 05/28 01:43
CCWck: https://i.imgur.com/T52SmVZ.jpg 05/28 02:20
birdy590: 其實室內低功率大家一起用問題應該不大 05/28 02:22
birdy590: 怕的是長距離傳輸之類的用途 05/28 02:22
Cinedt: 樓上是不是被包養 05/28 02:22
jhjhs33504: 看來只好等星鏈網路了… 05/28 02:49
CCWck: https://i.imgur.com/rfYlhRb.jpg 05/28 02:57
CCWck: 室內對微波幾乎沒影響 05/28 02:57
CCWck: 即使是星鍊,還是要有頻譜才能發送訊號啊 05/28 03:01
cityport: 美國都是搶先開放/循序建設/延後關閉..生命週期拉的很長 05/28 03:44
Drither: 未看先猜這包養 05/28 03:44
cityport: 台灣習慣一刀切..成本攤提時間太短 05/28 03:45
Samurai: 不要造謠好嗎 05/28 08:20
tonyian: 照道理wifi,5G是互補關系,一個管移動戶外,一個管室內 05/28 10:36
tonyian: 定點,wifi聯盟也是一直這樣說,但 05/28 10:36
tonyian: https://bit.ly/45CQadE 05/28 10:36
Notker: 一定又是這包養 05/28 10:36
tonyian: 組織GSMA警告各國政府主管機關,指若未能將足夠的6GHz頻 05/28 10:39
tonyian: 譜分配給蜂巢式網路,將會對5G通訊的推出造成威脅.. 05/28 10:39
tonyian: GEMA的背景是哪邊的可以自己查,理論上是互補的,但行動 05/28 10:39
tonyian: 通訊群的就是害怕wifi搶生意 05/28 10:39
tonyian: 然後請問毫米波頻段,電信公司佔了後現在到底建設到哪了 05/28 10:40
Peycere: 包養平台不意外 05/28 10:40
tonyian: ? 05/28 10:40
kira925: 無線的頻寬有限是不變的真理 人家為什麼要讓給你 05/28 10:53
kira925: 覺得自己家沒影響 那2.4G亂象再現是不是大家又吵翻天 05/28 10:55
CCWck: 行動通訊業者會花大錢租頻譜啊,wifi設備 廠商又不花錢 05/28 12:48
Hohenzollern: 高頻不建設是說5G毫米波吧 2019年頻譜招標完就躺到 05/28 12:48
vd422: 覺得包養網EY嗎 05/28 12:48
Hohenzollern: 現在 05/28 12:48
CCWck: 美國可以搶先開放,因為美國可以主導spec 的走向,引導決 05/28 12:50
CCWck: 議的方向,台灣只能被動等別人結論做出來。 05/28 12:50
poi96300: 當初4G時賭錯WIMAX 讓NCC對於頻譜管理變得超保守 05/28 13:09
poi96300: 一朝被蛇咬 十年怕草繩 05/28 13:09
lutano: 包養網站葉配啦 05/28 13:09
poi96300: 在國際標準還沒確立前 NCC基本都處於消極狀態 05/28 13:11
Hohenzollern: 2015年NCC直接要WiMAX繳回頻譜 好在年底第二次4G頻 05/28 13:18
Hohenzollern: 譜招標 05/28 13:18
mike0608: 其實台灣被動也比較好,畢竟對於世界標準沒有話語權 05/28 14:57
mike0608: 不過既然6GHz都用E的方式加入,其實就在7之前搞好就好 05/28 14:59
muiwo: 記者收了包養網多少啦 05/28 14:59
tonyian: 我只想說5g是自己本身爛,不要牽拖別人,再來wifi是現有 05/29 07:52
tonyian: 基礎的延伸,並非wimax那種打掉重做,(wifi,wimax)兩者 05/29 07:52
tonyian: 目的也不同,根本不能類比,不做決策就不會犯錯是笑死人 05/29 07:52
tonyian: 的事情,說的好像除了美國外,歐洲/南美都是弱智一樣? 05/29 07:52
tonyian: https://i.imgur.com/uhYNn3Q.jpg 05/29 07:56
sunuzo: 包養真亂 05/29 07:56
tonyian: 看上圖,還幻想會有啥國際“標準”出現?乖乖自己制定好 05/29 08:01
tonyian: 標準,不要要啥都想推給“國際” 05/29 08:01
PCMAN2005: 落後國家跟先禁國家差在哪? 05/29 21:16
lou: 落後國家找理由,理由伯自我感覺良好 05/29 22:36