※ 引述 《Gdiaofuta》 之銘言: : 推 scotch : 你以為?其實可以真的不買,例如馬英九就達成2011~2 01/11 08:32 : → scotch : 015沒有訂單的紀錄,總長4年3個月 01/11 08:32 : → geordie : 呃,傳聞好像歐巴馬也是很消極就是了 01/11 08:33 馬英九總統任期時美國對台軍售(DSCA公告為準),總共就四次: ———————————————————————— 第一任期第一次: 2008年10月3日宣佈,總金額約64.45億美元 4套愛國者飛彈發射組、 330枚愛國者PAC-3型飛彈、 E-2T預警機升級、 AH-64E阿帕契直昇機30架、 UGM-84L魚叉block 2型32枚等 (AH-64E算是陳水扁政府時代政策的延續, 愛國者三型則是2001年「三項軍購」紛擾7年的延續 原本美方宣佈的6+3套愛三,國會杯葛多年後只通過3套愛二升級的預算 2008年政權更迭後愛三預算才解套,美方又重新宣布同意出售) 第一任期第二次: 2010年1月30日宣佈,總金額約63.94億 2套愛國者PAC-3發射組、 114枚愛國者PAC-3型飛彈、 UH-60黑鷹直升機60架、 鶚級獵雷艦2艘、魚叉遙測訓練飛彈12枚、 MIDS終端機增購35具 (把沒買齊的愛三數量補上,「三項軍購」紛擾7年的延續) 第一任期第三次: 2011年9月21日宣佈,總金額約58.52億 F-16 A/B型升格為F-16 AM/BM型戰機及武器配備、 美國路克基地訓練續約, F-16A/B、F-5E、C-130運輸機零附件 (接下來整整四年近三個月沒有對美軍購,比一屆總統任期還長) 第二任期第一次: 2015年12月16日宣佈,總金額約18.31億 派里級巡防艦、 13套方陣快砲1B+8套升級套件、 MIDS終端機增購、 AAV7兩棲突擊車、 人攜刺針飛彈250枚、 拖式2B型飛彈769枚、 標槍飛彈及迅安系統後續支援等項 (第二任期唯一宣佈的對美軍購) ———————————————————————— 除了馬英九總統時代對美軍購消極之外, 可以發現當時美國政府對台軍售也是採包裹式、非常態的模式 相比之下蔡英文總統第一任期就有5次對美軍購 (第一次是2017年,所以代表前朝沒有既定軍購政策已定案並延續下來) https://i.imgur.com/YMzKCCI.jpg
(2020年5月20日的MK48算第二任期) 而且第二次後就不再採包裹式,自此美國對台軍售開始常態化、正常化 常態化正常化延續至今,蔡英文總統第二任期尚未結束,已有19次對美軍購宣佈 我們現在的習以為常,不到十年前其實都沒那麼正常 -- ※ 發信站: 批踢踢實業坊(www.ptt-site.org.tw), 來自: 111.71.64.10 (臺灣) ※ 文章網址: https://www.ptt-site.org.tw/Military/M.1704938440.A.641
design0606 : 軍購這東西也不是看單方面的 蔡時代為何美國積極01/11 10:02
design0606 : 也是有他們的戰略意圖01/11 10:02
※ 編輯: chyx741021 (111.71.64.10 臺灣), 01/11/2024 10:03:21
scotch : 布希硬起來也只能扣個一年七個月,但是歐巴馬+馬英01/11 10:05
scotch : 九比較厲害01/11 10:05
hedgehogs : 這些可以吃多少營養午餐(X01/11 10:07
※ 編輯: chyx741021 (111.71.64.10 臺灣), 01/11/2024 10:08:47
fuhrershih : 歐加馬那個畫面簡直不要太美,光這兩個人就快搞死台01/11 10:09
fuhrershih : 灣的國防能力01/11 10:09
edison : 美中關係也是個因素01/11 10:09
chyx741021 : 中間有超過一屆總統任期的時間沒有對台軍售,台美01/11 10:10
chyx741021 : 兩隻馬真的威力驚人沒錯01/11 10:10
hedgehogs : [問卦] 姓馬的是不是天生愛中共(X01/11 10:14
※ 編輯: chyx741021 (111.71.64.10 臺灣), 01/11/2024 10:14:44
Ayasaki0916 : 法國馬表示:我呢??01/11 10:15
lljjfrdr1 : 其實那段期間還有個歐巴馬,也是個哈中國哈的不行..01/11 10:17
lljjfrdr1 : ...01/11 10:17
nanozako : 包裹式軍售是一直到川普上任後才改掉的01/11 10:18
nanozako : 本身和美中關係惡化有比較大的關係 不全是雙馬的鍋01/11 10:18
cannedtuna : 還有南非馬埔里馬騰訊馬阿里馬 這字有什麼魔咒嗎01/11 10:18
driver0811 : 要比次數還是金額?01/11 10:18
馬英九政府時代總計205.22億 第一任期186.91億 第二任期18.31億 蔡英文政府時代總計230.9974億 第一任期124.74億 第二任期106.2574億(尚未結束)
ReeJan : 感謝整理 01/11 10:20
EYESOFDARKKE: 印象那時候也算是美中蜜月期之一,特別是2008金融01/11 10:21
EYESOFDARKKE: 海嘯後,市場認為,中國的市場復甦將帶動全球經濟 01/11 10:21
EYESOFDARKKE: 回復,所以那時候都在大談投資中國市場好棒棒。01/11 10:21
scotch : 說真的這三年的美國軍售也是不怎麼樣 01/11 10:25
scotch : 只是不至於連維護單都不存在01/11 10:26
蔡第二任期目前累計106.2547億美元 而拜登政府時代佔了46.7867億 歐巴馬+馬英九積了四年多,最後一次才18.31億 ※ 編輯: chyx741021 (111.71.64.10 臺灣), 01/11/2024 10:33:27
rommel1990 : 美中關係好的時候老美不會賣這麼多武器給台灣01/11 10:35
nanozako : 馬時期軍購是205億美金 蔡政府至今大約是230億01/11 10:36
nanozako : 兩者沒有差很多,不能光用軍售次數來比較01/11 10:36
nanozako : 畢竟美方的包裹式軍售也是美中關係惡化前的產物01/11 10:36
nanozako : 蔡政府上任後的首次軍售(2017/06/29)仍是包裹式01/11 10:36
nanozako : 後來美中關係變差,國務院親中派壓不住就常態化了01/11 10:36
design0606 : 比次數不如把對台軍售與美中關係放在一起看01/11 10:37
scotch : 2011年F-16升級隨便就是53億。馬英九創舉就是預算一01/11 10:38
scotch : 大堆都是下任的在付01/11 10:38
馬時代最大筆就是53億美元的鳳展案 再來第一任期比較大筆的有 前朝要買但是被國會杯葛的愛三(31億+28億) 以及AH-64E(25.32億)和UH-60M(31億) 第二任期就……
nanozako : 真要說的話,馬政府時期的軍費下降是硬傷01/11 10:39
nanozako : 蔡政府則用特別預算(海空戰力提升案)買國造飛彈01/11 10:39
scotch : http://i.imgur.com/gOPhp7u.jpg01/11 10:39
nanozako : 這個額外的80億美金加下去那就的確是差很多了01/11 10:39
scotch : http://i.imgur.com/OdRjeVE.jpg01/11 10:39
scotch : 問題是馬英九預算(美國人看法)01/11 10:42
scotch : http://i.imgur.com/RJWpc1C.jpg01/11 10:42
※ 編輯: chyx741021 (111.71.64.10 臺灣), 01/11/2024 10:44:19
JCrawford : 光是扁時代 那包那麼大 國民黨擋到他執政才通過01/11 10:55
nanozako : 馬時期除了常態性軍費支出不但低還退步之外01/11 10:55
nanozako : 另一個問題是裝備汰換的計畫大多停留在紙上01/11 10:55
nanozako : M346/勇鷹、造艦計畫、單兵個裝、IFAK這類的01/11 10:55
nanozako : 大多都只有初步的規劃在執行,政黨輪替後才開始跑 01/11 10:55
nanozako : 不過就算蔡政府丟了資源國防部還是玩死了好幾個案子 01/11 10:55
nanozako : 震海死去(轉生輕巡)、雲豹除了30mm量產其他神隱01/11 10:55
nanozako : 個裝弄得2266、戰場救傷做半套、太晚恢復一年役期01/11 10:55
nanozako : 生出莫名其妙的步兵旅、想推義務役不用上戰場.....01/11 10:55
nanozako : 唉 國防部的蠢不是靠軍購和軍費就能克服的01/11 10:55
馬時代很多紙上規劃未定案也可以對美軍購看出來 蔡上任兩年後才有第一筆對台軍售宣佈
peterlee97 : 一條一條來說 對台軍售蔡政府第一任期被嫌(或嘲諷01/11 10:55
peterlee97 : )說親美親假的 就是軍售有幾次是零件跟技術支援 好01/11 10:55
※ 編輯: chyx741021 (111.71.64.10 臺灣), 01/11/2024 10:55:57
JCrawford : 就知道 這個馬英九就是弱台策略01/11 10:55
peterlee97 : 像就例行案子而已所以被哭夭 第二任期才有比較大條01/11 10:55
peterlee97 : 的(但同時匪共也在噁心)01/11 10:55
LipaCat5566 : 美國想賣才買的到 結論就是美中關係改變或者蔡英文 01/11 10:55
peterlee97 : 此外老馬時期的案子有些也沒成到蔡政府才成案 或更01/11 10:55
peterlee97 : 早的也有(如M1A2 F16V) 更不要提還有歐巴馬對匪共01/11 10:55
peterlee97 : 是相對友善的 混在一起講只是純粹捧誰踩誰而已 01/11 10:56
LipaCat5566 : 其實是美國派來的指定州長 01/11 10:56
JCrawford : 別再扯國際因素了 台灣擋軍購擋到被美國人罵01/11 10:56
opengaydoor : 雖說馬本人立場強烈 但當年美國馬還在也有影響 01/11 10:56
JCrawford : 自己國家安全要靠美國人來協防 簡直癡心妄想 01/11 10:57
cookingcat : 跟當下國際因素都有關係 不可能無關 01/11 10:57
LipaCat5566 : 還要考慮臺灣和中國的關係 當時關係還不錯 01/11 10:58
peterlee97 : 如果說軍費下降或長太慢還有裁軍這比較ok 尤其裁軍 01/11 10:58
peterlee97 : 根本== 但軍費的話當時財政困難 連捷運都被閹割 要 01/11 10:58
peterlee97 : 漲多少也困難01/11 10:58
opengaydoor : 就算是如今政府 放在2008-2015的美中政治環境+歐巴01/11 10:58
opengaydoor : 馬政府 恐怕也很難買到什麼01/11 10:58
JCrawford : 問題是台灣消極態度 我們現在也買不到神盾 F-3501/11 10:58
JCrawford : E-2D 我們還不是積極建構國防?01/11 10:59
JCrawford : 還不是硬是把潛艦搞出來?01/11 10:59
JCrawford : 馬時代 扁朝小野大時代 有展現過積極態度?Y01/11 10:59
opengaydoor : 看如今拜登政府愛賣不賣 專門賣無所謂的東西 就知01/11 11:00
opengaydoor : 道這本來就是民主黨政府的一貫作風01/11 11:00
JCrawford : 是積極還是消極 誰都看的出來 01/11 11:00
henrytsai : 馬是買不到就擺爛阿 潛艦案不就是個例子 01/11 11:00
sulaman : 既然省下國防預算,債務怎麼反而變多?01/11 11:01
LipaCat5566 : 臺灣軍事經濟都受美中台關係影響 美中態度影響幅度 01/11 11:01
LipaCat5566 : 很大 跟島民想法沒什麼關係 01/11 11:01
hoohjoe : 那個時後西方世界都有中國經濟起來後會走向民主化的 01/11 11:01
hoohjoe : 幻想 01/11 11:01
opengaydoor : 你可能沒看到我前一個推文 馬的問題眾人皆知 但08- 01/11 11:01
opengaydoor : 15軍售少也跟美國政府有關 01/11 11:01
※ 編輯: chyx741021 (111.71.64.10 臺灣), 01/11/2024 11:01:54
opengaydoor : 我要表達的就是這件事 01/11 11:01
lolen : 台灣就算很積極,美國還是不會賣台f35和神盾的 01/11 11:02
JCrawford : 他賣不賣是一回事 而是你有沒有認真把國防當一回事 01/11 11:03
nanozako : 美國國務院考慮放行軍售與否會牽涉到美中關係 01/11 11:03
nanozako : 立院杯葛預算與否是美方放行軍售後的事情 01/11 11:03
nanozako : 美方放行軍售時是沒辦法預測未來立院會不會杯葛的 01/11 11:03
nanozako : 兩者是獨立的事件,不要混為一談 01/11 11:03
JCrawford : 馬英九整個人所展現的就是失敗主義 阿反正我們打不 01/11 11:03
JCrawford : 過 就擺爛 01/11 11:04
LipaCat5566 : 臺灣就連自研都要看兩邊態度懂嗎 關鍵技術關鍵零件01/11 11:04
LipaCat5566 : 臺灣都沒有 工業能力就是沒有 01/11 11:04
peterlee97 : 被擋軍購 這個馬政府時也有 01/11 11:04
peterlee97 : https://i.imgur.com/pdzGhFH.jpg 01/11 11:04
peterlee97 : 朝野互槓 蠻常見的 01/11 11:04
JCrawford : 那四個月是怎回事? 關關鍵零件屁事?Y 01/11 11:05
opengaydoor : 國人怎想至關重要 人家也在看你是阿富汗還是烏克蘭 01/11 11:05
LipaCat5566 : 你沒引擎飛彈飛機坦克動給我看 01/11 11:09
peterlee97 : 印象中馬時代好像要買黑鷹時 歐巴馬政府好像還唉了 01/11 11:09
peterlee97 : 一下 01/11 11:09
JCrawford : 你以為國防是只有買載台是不是? 01/11 11:10
JCrawford : 四個月跟漢光放罐頭音樂取代實彈 這馬就躲不了 01/11 11:11
jay9968 : 不是說馬就有做什麼事,只是有些軍備建構的案子,時01/11 11:11
jay9968 : 程比你想的要長很多,四年真的不算什麼。 01/11 11:11
JCrawford : 簡直有夠蝦 01/11 11:12
JCrawford : 時程長 那為何馬要擋軍購擋到自己上台才通過? 01/11 11:12
cookingcat : 國造潛艦基本也是馬時代末期開始規劃 01/11 11:13
JCrawford : 會不會太自私了點? 01/11 11:13
LipaCat5566 : 政府的態度要符合他們的想法 美國只在乎美國的利益 01/11 11:13
LipaCat5566 : 臺灣自身的想法不怎麼重要 不然幹嘛不讓臺灣獨立 01/11 11:13
JCrawford : 為何扁時代 馬要擋潛艦? 等自己上台末期才弄個看版 01/11 11:14
JCrawford : 說要搞潛艦? 01/11 11:14
JCrawford : 不知道建軍時程很長嗎?01/11 11:14
henrytsai : 規劃了什麼?看板? 01/11 11:14
LipaCat5566 : 四個月走向募兵制我看來是正確的 臺灣沒有空間給你 01/11 11:17
LipaCat5566 : 打大陸軍戰術也沒有反攻的必要 更多職業軍人才是對 01/11 11:17
LipaCat5566 : 的 01/11 11:17
TRESS : 這貨 當在野的時後 什麼都擋,當選了以後 以前不行 01/11 11:17
cookingcat : 不會自己去查嗎?還要伸手問?連維基都能查到的東 01/11 11:17
cookingcat : 西 01/11 11:17
TRESS : 的都可以了,結果後來跟歐馬馬 兩個人合理瓦解台灣 01/11 11:17
TRESS : 防禦能力,堪稱國家之痛 01/11 11:17
JCrawford : 呵呵 正確的... 01/11 11:17
TRESS : 他潛艦規劃了看版啊,因為2000年代可以買到的潛艦一 01/11 11:19
TRESS : 直擋 擋到他當選後,想買也買不到了,剛好有人可以01/11 11:19
TRESS : 幫他解套 01/11 11:19
peterlee97 : 其他愛三之類就算了 潛艦那個討論到爛了 那個就買沒 01/11 11:19
peterlee97 : 有的東西 光是審計單位都會頭痛 如果要扯到都是投名 01/11 11:19
peterlee97 : 狀 那不用討論了== 01/11 11:19
LipaCat5566 : 你就算回到三年 能練什麼專業? 三年練一個飛官給我 01/11 11:19
LipaCat5566 : 看看 01/11 11:19
JCrawford : 有人就喜歡偷換概念 把國際局勢拿來給馬洗地 01/11 11:19
peterlee97 : 當時美國早已沒有柴電潛艦的圖跟製造能力 幾乎一切 01/11 11:20
peterlee97 : 從0開始 01/11 11:20
JCrawford : 偏偏2001年 小布希那包那麼大 就是美中南海撞機後01/11 11:20
JCrawford : 不好好把握 自私不敢把功勞留給當時執政黨 01/11 11:21
JCrawford : 等自己上台再來喊國際局勢不公 01/11 11:21
JCrawford : 都給你喊就好了啊 01/11 11:21
LipaCat5566 : 說這麼多就是政府這點本來就沒辦法自己決定 連三腳 01/11 11:22
LipaCat5566 : 督關鍵力量都當不了 火山布雷車也有人罵啊還不是乖 01/11 11:22
LipaCat5566 : 乖買下去 01/11 11:22
henrytsai : 美國從0開始簡單 還是我們從0開始簡單? 01/11 11:22
jasonlu168 : 馬時代荒廢軍事投資8年,正好是中國軍事突飛猛進現 01/11 11:22
jasonlu168 : 代化的開始 01/11 11:22
henrytsai : 好,小布希那個就算不可信,自己搞總要做吧 01/11 11:23
henrytsai : 沒有 就擺爛 責任不在馬身上,在誰身上? 01/11 11:24
LipaCat5566 : 有做啊 問題臺灣落後可不是只有幾十年 連炮管制造都01/11 11:25
LipaCat5566 : 有問題 材料研發製造技術 一堆領域空缺很多 01/11 11:25
mmmimi11tw : 我同意單純提升役期不見得能夠提升戰力 01/11 11:25
mmmimi11tw : 但台灣應該是沒有義務役飛官這種東西啦 01/11 11:25
mmmimi11tw : 那個比喻怪怪的 01/11 11:26
LipaCat5566 : 都做半套就是了 買到停止研發然後人才出走不斷輪迴 01/11 11:29
LipaCat5566 : 慢慢看5代機自研機知道 01/11 11:29
cookingcat : 以當年來說是想用全志願役的主戰部隊來抗敵是沒什 01/11 11:30
cookingcat : 麼問題,但誰知道編現比一直往下掉 01/11 11:30
scotch : 砲管製造這個問題我覺得可以打個問號。我們是有能力 01/11 11:30
scotch : 做105mm戰車砲管的,雖然做不出120mm戰車砲管,但是01/11 11:30
scotch : 數值而言155mm和105mm榴彈其實應該是造的出來的 01/11 11:30
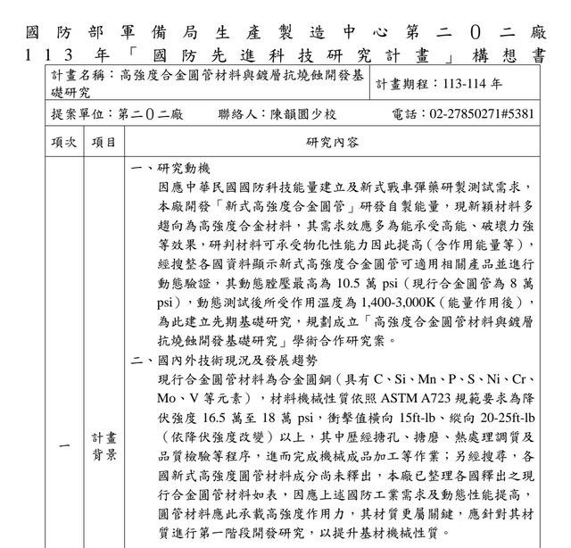
scotch : http://i.imgur.com/B3FzPQK.jpg 01/11 11:30
scotch : 現行8萬psi 01/11 11:31
tokikaze : FMS美國人會想辦法生給你時不買,之後再想買也沒了 01/11 11:31
nanozako : 飛官哪來義務役的 不要亂舉例好嗎 01/11 11:31
aragorn747 : 好久沒來 還是一堆人不看現實只看幻想 笑死 01/11 11:32
peterlee97 : 我們砲管自製印象中鏜壓不夠 所以一直不符合標準 故 01/11 11:33
peterlee97 : 說能自製...這個不太行 01/11 11:33
LipaCat5566 : 欣慰 繼續努力 01/11 11:37
LipaCat5566 : 只是要強調義務役沒辦法變成台灣真正需要的兵種 01/11 11:43
LipaCat5566 : 強化工業能力 強化整體國家基礎 才有戰爭潛力 真正 01/11 11:43
LipaCat5566 : 開戰海裡面可沒有援軍01/11 11:43
chyx741021 : 當時全募兵制是有民意輿論支持的,這也是蔡英文時 01/11 11:50
chyx741021 : 代沒有馬上改回去的原因(不可能短短幾年政策反反 01/11 11:50
chyx741021 : 覆覆) 01/11 11:50
mekiael : 這幾年軍售是卡在烏克蘭的排擠問題,錢花了但一直延 01/11 11:52
mekiael : 後交付 01/11 11:52
chyx741021 : 蔡英文時代應該還會有NASAMS這項軍購案,目前編機 01/11 11:55
chyx741021 : 密預算,上朱說是357億(大概12億美元),只是還要 01/11 11:55
chyx741021 : 等美方宣佈 01/11 11:55
jobli : 推募兵跟推不要繳稅一樣,民意當然支持 01/11 12:01
tenorac195 : 馬是真的很消極自廢武功01/11 12:04
totenkopf001: 砍退休金讓某些人身懷憤恨 01/11 12:04
lolen : 馬上任沒多久就是景氣很差的時候,那時期志願役薪 01/11 12:14
lolen : 水跟一般服務業比算不錯,而且社會普遍認為兩岸不會 01/11 12:14
lolen : 再開戰,加上剛好是廣設大學時期冒出海量的大學畢業 01/11 12:14
lolen : 生,所以即便內部環境不佳,還是吸了不少大學畢業 01/11 12:14
lolen : 生進去裡面先待幾年。在這背景下推動全募兵制其實 01/11 12:14
lolen : 問題不大,問題在於這樣招募的兵戰鬥意志不高(因為 01/11 12:14
lolen : 只是穿迷彩服的公務員),後來沒有跟著環境變化調整 01/11 12:14
lolen : 細部內容,導致現在一線戰鬥部隊出現崩潰的現象。 01/11 12:14
CGT : 不太能單純對比錢就說消極,國防政策規劃有延續性 01/11 12:36
CGT : ,當時經濟狀況和國際空間也不一樣。只能說馬卸任 01/11 12:36
CGT : 了不當家,他自然可以盡情表達他的意識型態01/11 12:36
xc091832 : 2008年那幾案認真說還是扁時期的規劃 01/11 12:42
xc091832 : 包括2010那個增購兩套都是 01/11 12:43
xc091832 : 馬政府任內還真沒什麼新規劃建樹 01/11 12:43
chyx741021 : 馬政府比較大的軍事投資是第一任期的鳳展案和黑鷹 01/11 12:48
chyx741021 : ,第二任期幾乎沒有,所以蔡政府對兩年才有對美軍 01/11 12:48
chyx741021 : 購案 01/11 12:48
chyx741021 : *過兩年 01/11 12:50
CGT : 全募兵是順應民意,計畫和推行當時也沒人知道未來 01/11 12:54
CGT : 會有個總加速師 01/11 12:54
ayaneru : 問就是營養午餐01/11 13:00
cowbaya : 對 還有歐巴馬 馬的咧 01/11 13:01
Mazda6680 : 馬英九那些軍購基本上都是阿扁任內通過跟進行的 01/11 13:06
Mazda6680 : 馬真正的發起到有執行跟通過的,只有F-16V 01/11 13:06
Mazda6680 : 這種咖就不需要再幫他洗白了!!! 最沒用三軍統帥 01/11 13:06
Linlauvu : 那時台美雙馬真的很傷 01/11 13:14
pain0 : 好了啦,馬這樣還有人能護航喔 01/11 13:35
semind : 馬英九現在都說要卸甲迎師了,當初當然有卡軍購啊 01/11 13:49
semind : 老師都在報解答了,不需要再猜答案了 01/11 13:50
st89702 : 有比營養午餐重要嗎? 現在很多武器系統青黃不接就 01/11 14:00
st89702 : 是這種國防斷層的後遺症 01/11 14:00
payneblue : 正常 2008年那次 國民黨立委絕對多數 軍備直接擺爛 01/11 14:05
wistful96 : 馬那時景氣其實還不錯 雖然股市有跌到5000點以下 01/11 14:07
cookingcat : 當年美中台三方關係真的沒像現在那麼差 國際因素會 01/11 14:07
cookingcat : 當權者跟民眾的想法 01/11 14:07
wistful96 : 但是很快就V型反彈 我那時本想趁探底多買幾張ETF 01/11 14:08
wistful96 : 後來就發現股市反彈太快 不敢再買了 01/11 14:09
wistful96 : 馬的機會很好 要強化或弱化台灣 他當時都有最大籌碼 01/11 14:10
Pegasus170 : 蔡對潛艦跟M1A2T這兩案真的是不達目的不會停的,外 01/11 14:11
Pegasus170 : 面各種莫名其妙的反對言論完全不管,就是要把國軍01/11 14:11
Pegasus170 : 長期以來最大的兩個罩門拆掉,只可惜海軍不夠爭氣 01/11 14:11
Pegasus170 : ,第三個罩門水面艦弱化成兩艘輕巡交差。 01/11 14:11
潛艦國造第一階段合約設計,105-108年約30億預算 https://i.imgur.com/KVDqXBs.png
2014年底核定,2015年編入預算,2016年開始執行 以時任海軍副司令黃曙光的觀點,自然會覺得馬政府時代都沒動 (而且合約設計結束要是有決心持續的話就白費了, 這幾年海軍的震海、迅能還有微型突擊艇都是跑完合約設計就沒了) 蔡政府的最大貢獻在第二階段的原型艦籌建 https://i.imgur.com/eh6PNYg.png
design0606 : 軍購這東西也不是看單方面的 蔡時代為何美國積極01/11 10:02
design0606 : 也是有他們的戰略意圖01/11 10:02
scotch : 布希硬起來也只能扣個一年七個月,但是歐巴馬+馬英01/11 10:05
scotch : 九比較厲害01/11 10:05
hedgehogs : 這些可以吃多少營養午餐(X01/11 10:07
grado0802: 包養平台不意外01/11 10:07
fuhrershih : 歐加馬那個畫面簡直不要太美,光這兩個人就快搞死台01/11 10:09
fuhrershih : 灣的國防能力01/11 10:09
edison : 美中關係也是個因素01/11 10:09
chyx741021 : 中間有超過一屆總統任期的時間沒有對台軍售,台美01/11 10:10
chyx741021 : 兩隻馬真的威力驚人沒錯01/11 10:10
smilejin: 覺得包養網EY嗎01/11 10:10
hedgehogs : [問卦] 姓馬的是不是天生愛中共(X01/11 10:14
Ayasaki0916 : 法國馬表示:我呢??01/11 10:15
lljjfrdr1 : 其實那段期間還有個歐巴馬,也是個哈中國哈的不行..01/11 10:17
lljjfrdr1 : ...01/11 10:17
nanozako : 包裹式軍售是一直到川普上任後才改掉的01/11 10:18
qusekii: 包養網站葉配啦01/11 10:18
nanozako : 本身和美中關係惡化有比較大的關係 不全是雙馬的鍋01/11 10:18
cannedtuna : 還有南非馬埔里馬騰訊馬阿里馬 這字有什麼魔咒嗎01/11 10:18
driver0811 : 要比次數還是金額?01/11 10:18
ReeJan : 感謝整理 01/11 10:20
EYESOFDARKKE: 印象那時候也算是美中蜜月期之一,特別是2008金融01/11 10:21
Y949731: 記者收了包養網多少啦01/11 10:21
EYESOFDARKKE: 海嘯後,市場認為,中國的市場復甦將帶動全球經濟 01/11 10:21
EYESOFDARKKE: 回復,所以那時候都在大談投資中國市場好棒棒。01/11 10:21
scotch : 說真的這三年的美國軍售也是不怎麼樣 01/11 10:25
scotch : 只是不至於連維護單都不存在01/11 10:26
rommel1990 : 美中關係好的時候老美不會賣這麼多武器給台灣01/11 10:35
T730733: 包養真亂01/11 10:35
nanozako : 馬時期軍購是205億美金 蔡政府至今大約是230億01/11 10:36
nanozako : 兩者沒有差很多,不能光用軍售次數來比較01/11 10:36
nanozako : 畢竟美方的包裹式軍售也是美中關係惡化前的產物01/11 10:36
nanozako : 蔡政府上任後的首次軍售(2017/06/29)仍是包裹式01/11 10:36
nanozako : 後來美中關係變差,國務院親中派壓不住就常態化了01/11 10:36
FireStation: 演藝圈一堆包養好嗎01/11 10:36
design0606 : 比次數不如把對台軍售與美中關係放在一起看01/11 10:37
scotch : 2011年F-16升級隨便就是53億。馬英九創舉就是預算一01/11 10:38
scotch : 大堆都是下任的在付01/11 10:38
nanozako : 真要說的話,馬政府時期的軍費下降是硬傷01/11 10:39
nanozako : 蔡政府則用特別預算(海空戰力提升案)買國造飛彈01/11 10:39
Thobel: 政治圈一堆包養好嗎01/11 10:39
scotch : http://i.imgur.com/gOPhp7u.jpg01/11 10:39
nanozako : 這個額外的80億美金加下去那就的確是差很多了01/11 10:39
scotch : http://i.imgur.com/OdRjeVE.jpg01/11 10:39
scotch : 問題是馬英九預算(美國人看法)01/11 10:42
scotch : http://i.imgur.com/RJWpc1C.jpg01/11 10:42
Reji: 有錢人一堆包養好嗎01/11 10:42
JCrawford : 光是扁時代 那包那麼大 國民黨擋到他執政才通過01/11 10:55
nanozako : 馬時期除了常態性軍費支出不但低還退步之外01/11 10:55
nanozako : 另一個問題是裝備汰換的計畫大多停留在紙上01/11 10:55
nanozako : M346/勇鷹、造艦計畫、單兵個裝、IFAK這類的01/11 10:55
nanozako : 大多都只有初步的規劃在執行,政黨輪替後才開始跑 01/11 10:55
Hathael: 學生妹被包養多嗎 01/11 10:55
nanozako : 不過就算蔡政府丟了資源國防部還是玩死了好幾個案子 01/11 10:55
nanozako : 震海死去(轉生輕巡)、雲豹除了30mm量產其他神隱01/11 10:55
nanozako : 個裝弄得2266、戰場救傷做半套、太晚恢復一年役期01/11 10:55
nanozako : 生出莫名其妙的步兵旅、想推義務役不用上戰場.....01/11 10:55
nanozako : 唉 國防部的蠢不是靠軍購和軍費就能克服的01/11 10:55
yovroc: 亞洲最大包養網上線啦01/11 10:55
peterlee97 : 一條一條來說 對台軍售蔡政府第一任期被嫌(或嘲諷01/11 10:55
peterlee97 : )說親美親假的 就是軍售有幾次是零件跟技術支援 好01/11 10:55
JCrawford : 就知道 這個馬英九就是弱台策略01/11 10:55
peterlee97 : 像就例行案子而已所以被哭夭 第二任期才有比較大條01/11 10:55
peterlee97 : 的(但同時匪共也在噁心)01/11 10:55
helgalie: 我哥上包養網被我抓包..01/11 10:55
LipaCat5566 : 美國想賣才買的到 結論就是美中關係改變或者蔡英文 01/11 10:55
peterlee97 : 此外老馬時期的案子有些也沒成到蔡政府才成案 或更01/11 10:55
peterlee97 : 早的也有(如M1A2 F16V) 更不要提還有歐巴馬對匪共01/11 10:55
peterlee97 : 是相對友善的 混在一起講只是純粹捧誰踩誰而已 01/11 10:56
LipaCat5566 : 其實是美國派來的指定州長 01/11 10:56
OREOMZA: 有人包養過洋鬼子嗎 01/11 10:56
JCrawford : 別再扯國際因素了 台灣擋軍購擋到被美國人罵01/11 10:56
opengaydoor : 雖說馬本人立場強烈 但當年美國馬還在也有影響 01/11 10:56
JCrawford : 自己國家安全要靠美國人來協防 簡直癡心妄想 01/11 10:57
cookingcat : 跟當下國際因素都有關係 不可能無關 01/11 10:57
LipaCat5566 : 還要考慮臺灣和中國的關係 當時關係還不錯 01/11 10:58
punjab: 有錢人為啥都想包養 01/11 10:58
peterlee97 : 如果說軍費下降或長太慢還有裁軍這比較ok 尤其裁軍 01/11 10:58
peterlee97 : 根本== 但軍費的話當時財政困難 連捷運都被閹割 要 01/11 10:58
peterlee97 : 漲多少也困難01/11 10:58
opengaydoor : 就算是如今政府 放在2008-2015的美中政治環境+歐巴01/11 10:58
opengaydoor : 馬政府 恐怕也很難買到什麼01/11 10:58
sashare: 有人被洋鬼子包養過嗎01/11 10:58
JCrawford : 問題是台灣消極態度 我們現在也買不到神盾 F-3501/11 10:58
JCrawford : E-2D 我們還不是積極建構國防?01/11 10:59
JCrawford : 還不是硬是把潛艦搞出來?01/11 10:59
JCrawford : 馬時代 扁朝小野大時代 有展現過積極態度?Y01/11 10:59
opengaydoor : 看如今拜登政府愛賣不賣 專門賣無所謂的東西 就知01/11 11:00
sijiex: 到底要多有錢才會想包養01/11 11:00
opengaydoor : 道這本來就是民主黨政府的一貫作風01/11 11:00
JCrawford : 是積極還是消極 誰都看的出來 01/11 11:00
henrytsai : 馬是買不到就擺爛阿 潛艦案不就是個例子 01/11 11:00
sulaman : 既然省下國防預算,債務怎麼反而變多?01/11 11:01
LipaCat5566 : 臺灣軍事經濟都受美中台關係影響 美中態度影響幅度 01/11 11:01
VLADINA: 閨蜜上包養網還推薦我... 01/11 11:01
LipaCat5566 : 很大 跟島民想法沒什麼關係 01/11 11:01
hoohjoe : 那個時後西方世界都有中國經濟起來後會走向民主化的 01/11 11:01
hoohjoe : 幻想 01/11 11:01
opengaydoor : 你可能沒看到我前一個推文 馬的問題眾人皆知 但08- 01/11 11:01
opengaydoor : 15軍售少也跟美國政府有關 01/11 11:01
odemagus: 包養? 01/11 11:01
opengaydoor : 我要表達的就是這件事 01/11 11:01
lolen : 台灣就算很積極,美國還是不會賣台f35和神盾的 01/11 11:02
JCrawford : 他賣不賣是一回事 而是你有沒有認真把國防當一回事 01/11 11:03
nanozako : 美國國務院考慮放行軍售與否會牽涉到美中關係 01/11 11:03
nanozako : 立院杯葛預算與否是美方放行軍售後的事情 01/11 11:03
yes500: 現在包養網都這麼直接嗎 01/11 11:03
nanozako : 美方放行軍售時是沒辦法預測未來立院會不會杯葛的 01/11 11:03
nanozako : 兩者是獨立的事件,不要混為一談 01/11 11:03
JCrawford : 馬英九整個人所展現的就是失敗主義 阿反正我們打不 01/11 11:03
JCrawford : 過 就擺爛 01/11 11:04
LipaCat5566 : 臺灣就連自研都要看兩邊態度懂嗎 關鍵技術關鍵零件01/11 11:04
alexantiy: 歐美包養真的很平常嗎?01/11 11:04
LipaCat5566 : 臺灣都沒有 工業能力就是沒有 01/11 11:04
peterlee97 : 被擋軍購 這個馬政府時也有 01/11 11:04
peterlee97 : https://i.imgur.com/pdzGhFH.jpg 01/11 11:04
peterlee97 : 朝野互槓 蠻常見的 01/11 11:04
JCrawford : 那四個月是怎回事? 關關鍵零件屁事?Y 01/11 11:05
sowrey: 男友上包養網 該放生嗎 01/11 11:05
opengaydoor : 國人怎想至關重要 人家也在看你是阿富汗還是烏克蘭 01/11 11:05
LipaCat5566 : 你沒引擎飛彈飛機坦克動給我看 01/11 11:09
peterlee97 : 印象中馬時代好像要買黑鷹時 歐巴馬政府好像還唉了 01/11 11:09
peterlee97 : 一下 01/11 11:09
JCrawford : 你以為國防是只有買載台是不是? 01/11 11:10
cw758: 是這個包養平台嗎 01/11 11:10
JCrawford : 四個月跟漢光放罐頭音樂取代實彈 這馬就躲不了 01/11 11:11
jay9968 : 不是說馬就有做什麼事,只是有些軍備建構的案子,時01/11 11:11
jay9968 : 程比你想的要長很多,四年真的不算什麼。 01/11 11:11
JCrawford : 簡直有夠蝦 01/11 11:12
JCrawford : 時程長 那為何馬要擋軍購擋到自己上台才通過? 01/11 11:12
ludi: 交男友跟包養有什麼差別 01/11 11:12
cookingcat : 國造潛艦基本也是馬時代末期開始規劃 01/11 11:13
JCrawford : 會不會太自私了點? 01/11 11:13
LipaCat5566 : 政府的態度要符合他們的想法 美國只在乎美國的利益 01/11 11:13
LipaCat5566 : 臺灣自身的想法不怎麼重要 不然幹嘛不讓臺灣獨立 01/11 11:13
JCrawford : 為何扁時代 馬要擋潛艦? 等自己上台末期才弄個看版 01/11 11:14
peernut: 包養網到底在紅什麼? 01/11 11:14
JCrawford : 說要搞潛艦? 01/11 11:14
JCrawford : 不知道建軍時程很長嗎?01/11 11:14
henrytsai : 規劃了什麼?看板? 01/11 11:14
LipaCat5566 : 四個月走向募兵制我看來是正確的 臺灣沒有空間給你 01/11 11:17
LipaCat5566 : 打大陸軍戰術也沒有反攻的必要 更多職業軍人才是對 01/11 11:17
xikimi: 有人被包養 01/11 11:17
LipaCat5566 : 的 01/11 11:17
TRESS : 這貨 當在野的時後 什麼都擋,當選了以後 以前不行 01/11 11:17
cookingcat : 不會自己去查嗎?還要伸手問?連維基都能查到的東 01/11 11:17
cookingcat : 西 01/11 11:17
TRESS : 的都可以了,結果後來跟歐馬馬 兩個人合理瓦解台灣 01/11 11:17
Avero: 求包養...管飽就好XD 01/11 11:17
TRESS : 防禦能力,堪稱國家之痛 01/11 11:17
JCrawford : 呵呵 正確的... 01/11 11:17
TRESS : 他潛艦規劃了看版啊,因為2000年代可以買到的潛艦一 01/11 11:19
TRESS : 直擋 擋到他當選後,想買也買不到了,剛好有人可以01/11 11:19
TRESS : 幫他解套 01/11 11:19
ejoz: 阿姨!我不想努力了(求包養) 01/11 11:19
peterlee97 : 其他愛三之類就算了 潛艦那個討論到爛了 那個就買沒 01/11 11:19
peterlee97 : 有的東西 光是審計單位都會頭痛 如果要扯到都是投名 01/11 11:19
peterlee97 : 狀 那不用討論了== 01/11 11:19
LipaCat5566 : 你就算回到三年 能練什麼專業? 三年練一個飛官給我 01/11 11:19
LipaCat5566 : 看看 01/11 11:19
FishRoom: 有沒有富二代要包養 01/11 11:19
JCrawford : 有人就喜歡偷換概念 把國際局勢拿來給馬洗地 01/11 11:19
peterlee97 : 當時美國早已沒有柴電潛艦的圖跟製造能力 幾乎一切 01/11 11:20
peterlee97 : 從0開始 01/11 11:20
JCrawford : 偏偏2001年 小布希那包那麼大 就是美中南海撞機後01/11 11:20
JCrawford : 不好好把握 自私不敢把功勞留給當時執政黨 01/11 11:21
KsiR: 身邊有朋友被包養 01/11 11:21
JCrawford : 等自己上台再來喊國際局勢不公 01/11 11:21
JCrawford : 都給你喊就好了啊 01/11 11:21
LipaCat5566 : 說這麼多就是政府這點本來就沒辦法自己決定 連三腳 01/11 11:22
LipaCat5566 : 督關鍵力量都當不了 火山布雷車也有人罵啊還不是乖 01/11 11:22
LipaCat5566 : 乖買下去 01/11 11:22
peoples: 亞洲最大包養平台上線了 01/11 11:22
henrytsai : 美國從0開始簡單 還是我們從0開始簡單? 01/11 11:22
jasonlu168 : 馬時代荒廢軍事投資8年,正好是中國軍事突飛猛進現 01/11 11:22
jasonlu168 : 代化的開始 01/11 11:22
henrytsai : 好,小布希那個就算不可信,自己搞總要做吧 01/11 11:23
henrytsai : 沒有 就擺爛 責任不在馬身上,在誰身上? 01/11 11:24
wilmer: 這個包養網正妹好多 是真的嗎 01/11 11:24
LipaCat5566 : 有做啊 問題臺灣落後可不是只有幾十年 連炮管制造都01/11 11:25
LipaCat5566 : 有問題 材料研發製造技術 一堆領域空缺很多 01/11 11:25
mmmimi11tw : 我同意單純提升役期不見得能夠提升戰力 01/11 11:25
mmmimi11tw : 但台灣應該是沒有義務役飛官這種東西啦 01/11 11:25
mmmimi11tw : 那個比喻怪怪的 01/11 11:26
badlip: 真的有這麼多人在找包養 01/11 11:26
LipaCat5566 : 都做半套就是了 買到停止研發然後人才出走不斷輪迴 01/11 11:29
LipaCat5566 : 慢慢看5代機自研機知道 01/11 11:29
cookingcat : 以當年來說是想用全志願役的主戰部隊來抗敵是沒什 01/11 11:30
cookingcat : 麼問題,但誰知道編現比一直往下掉 01/11 11:30
scotch : 砲管製造這個問題我覺得可以打個問號。我們是有能力 01/11 11:30
piggyoil: 有人可以分析一下包養平台的差異嗎 01/11 11:30
scotch : 做105mm戰車砲管的,雖然做不出120mm戰車砲管,但是01/11 11:30
scotch : 數值而言155mm和105mm榴彈其實應該是造的出來的 01/11 11:30
scotch : http://i.imgur.com/B3FzPQK.jpg 01/11 11:30
scotch : 現行8萬psi 01/11 11:31
tokikaze : FMS美國人會想辦法生給你時不買,之後再想買也沒了 01/11 11:31
TwixBar: 那個包養網人最多XD 01/11 11:31
nanozako : 飛官哪來義務役的 不要亂舉例好嗎 01/11 11:31
aragorn747 : 好久沒來 還是一堆人不看現實只看幻想 笑死 01/11 11:32
peterlee97 : 我們砲管自製印象中鏜壓不夠 所以一直不符合標準 故 01/11 11:33
peterlee97 : 說能自製...這個不太行 01/11 11:33
LipaCat5566 : 欣慰 繼續努力 01/11 11:37
boggicer: 我妹上包養網被我發現= = 01/11 11:37
LipaCat5566 : 只是要強調義務役沒辦法變成台灣真正需要的兵種 01/11 11:43
LipaCat5566 : 強化工業能力 強化整體國家基礎 才有戰爭潛力 真正 01/11 11:43
LipaCat5566 : 開戰海裡面可沒有援軍01/11 11:43
chyx741021 : 當時全募兵制是有民意輿論支持的,這也是蔡英文時 01/11 11:50
chyx741021 : 代沒有馬上改回去的原因(不可能短短幾年政策反反 01/11 11:50
Chiason: 隔壁桌的人竟然在討論包養... 01/11 11:50
chyx741021 : 覆覆) 01/11 11:50
mekiael : 這幾年軍售是卡在烏克蘭的排擠問題,錢花了但一直延 01/11 11:52
mekiael : 後交付 01/11 11:52
chyx741021 : 蔡英文時代應該還會有NASAMS這項軍購案,目前編機 01/11 11:55
chyx741021 : 密預算,上朱說是357億(大概12億美元),只是還要 01/11 11:55
Markell: 樓上是不是被包養 01/11 11:55
chyx741021 : 等美方宣佈 01/11 11:55
jobli : 推募兵跟推不要繳稅一樣,民意當然支持 01/11 12:01
tenorac195 : 馬是真的很消極自廢武功01/11 12:04
totenkopf001: 砍退休金讓某些人身懷憤恨 01/11 12:04
lolen : 馬上任沒多久就是景氣很差的時候,那時期志願役薪 01/11 12:14
fuoya: 未看先猜這包養 01/11 12:14
lolen : 水跟一般服務業比算不錯,而且社會普遍認為兩岸不會 01/11 12:14
lolen : 再開戰,加上剛好是廣設大學時期冒出海量的大學畢業 01/11 12:14
lolen : 生,所以即便內部環境不佳,還是吸了不少大學畢業 01/11 12:14
lolen : 生進去裡面先待幾年。在這背景下推動全募兵制其實 01/11 12:14
lolen : 問題不大,問題在於這樣招募的兵戰鬥意志不高(因為 01/11 12:14
Apasiri: 一定又是這包養 01/11 12:14
lolen : 只是穿迷彩服的公務員),後來沒有跟著環境變化調整 01/11 12:14
lolen : 細部內容,導致現在一線戰鬥部隊出現崩潰的現象。 01/11 12:14
CGT : 不太能單純對比錢就說消極,國防政策規劃有延續性 01/11 12:36
CGT : ,當時經濟狀況和國際空間也不一樣。只能說馬卸任 01/11 12:36
CGT : 了不當家,他自然可以盡情表達他的意識型態01/11 12:36
litidi: 包養平台不意外01/11 12:36
xc091832 : 2008年那幾案認真說還是扁時期的規劃 01/11 12:42
xc091832 : 包括2010那個增購兩套都是 01/11 12:43
xc091832 : 馬政府任內還真沒什麼新規劃建樹 01/11 12:43
chyx741021 : 馬政府比較大的軍事投資是第一任期的鳳展案和黑鷹 01/11 12:48
chyx741021 : ,第二任期幾乎沒有,所以蔡政府對兩年才有對美軍 01/11 12:48
Merzario: 覺得包養網EY嗎 01/11 12:48
chyx741021 : 購案 01/11 12:48
chyx741021 : *過兩年 01/11 12:50
CGT : 全募兵是順應民意,計畫和推行當時也沒人知道未來 01/11 12:54
CGT : 會有個總加速師 01/11 12:54
ayaneru : 問就是營養午餐01/11 13:00
Muzaffer: 包養網站葉配啦01/11 13:00
cowbaya : 對 還有歐巴馬 馬的咧 01/11 13:01
Mazda6680 : 馬英九那些軍購基本上都是阿扁任內通過跟進行的 01/11 13:06
Mazda6680 : 馬真正的發起到有執行跟通過的,只有F-16V 01/11 13:06
Mazda6680 : 這種咖就不需要再幫他洗白了!!! 最沒用三軍統帥 01/11 13:06
Linlauvu : 那時台美雙馬真的很傷 01/11 13:14
MIJice: 記者收了包養網多少啦 01/11 13:14
pain0 : 好了啦,馬這樣還有人能護航喔 01/11 13:35
semind : 馬英九現在都說要卸甲迎師了,當初當然有卡軍購啊 01/11 13:49
semind : 老師都在報解答了,不需要再猜答案了 01/11 13:50
st89702 : 有比營養午餐重要嗎? 現在很多武器系統青黃不接就 01/11 14:00
st89702 : 是這種國防斷層的後遺症 01/11 14:00
SpyTime: 包養真亂 01/11 14:00
payneblue : 正常 2008年那次 國民黨立委絕對多數 軍備直接擺爛 01/11 14:05
wistful96 : 馬那時景氣其實還不錯 雖然股市有跌到5000點以下 01/11 14:07
cookingcat : 當年美中台三方關係真的沒像現在那麼差 國際因素會 01/11 14:07
cookingcat : 當權者跟民眾的想法 01/11 14:07
wistful96 : 但是很快就V型反彈 我那時本想趁探底多買幾張ETF 01/11 14:08
Toth: 演藝圈一堆包養好嗎 01/11 14:08
wistful96 : 後來就發現股市反彈太快 不敢再買了 01/11 14:09
wistful96 : 馬的機會很好 要強化或弱化台灣 他當時都有最大籌碼 01/11 14:10
Pegasus170 : 蔡對潛艦跟M1A2T這兩案真的是不達目的不會停的,外 01/11 14:11
Pegasus170 : 面各種莫名其妙的反對言論完全不管,就是要把國軍01/11 14:11
Pegasus170 : 長期以來最大的兩個罩門拆掉,只可惜海軍不夠爭氣 01/11 14:11
Asterix: 政治圈一堆包養好嗎 01/11 14:11
Pegasus170 : ,第三個罩門水面艦弱化成兩艘輕巡交差。 01/11 14:11
BlacKlonely : https://i.imgur.com/V0Q5VDd.jpg 01/11 14:14
wistful96 : 蔡對潛艦與M1A2的堅持真是令人刮目相看 01/11 14:18
super1315566: 推整理 01/11 14:23
cookingcat : 潛艦國造是真的有先編列好預算,不然說實在可能進 01/11 14:24
AdamShi: 有錢人一堆包養好嗎 01/11 14:24
cookingcat : 度又會晚個幾年 01/11 14:24
Pegasus170 : 再來就是希望蔡卸任前能有一台M1A2T在台灣卸貨… 01/11 14:27
Pegasus170 : 只是卸貨那天民間及記者大小炮筒級鏡頭會出現在戰 01/11 14:28
Pegasus170 : 車附近。 01/11 14:28
cookingcat : 再來就是看傳統砲兵裝備這塊了 01/11 14:30
lezabo: 學生妹被包養多嗎 01/11 14:30
pippen456 : 扁時代,馬主席的國民黨很自豪擋軍購預算69次01/11 14:50
wistful96 : 蔡讓蕭大使跑滿美國50州去爭取國會議員支持 其實也01/11 14:53
wistful96 : 是軍購能跑得比較順的原因之一 美國二黨都支持台灣01/11 14:54
kuroro94 : 那時台美兩馬舔共一致到,縮軍購兼砍兵役全開01/11 15:05
rtwodtwo : 笑死 kmt選前造勢晚會 不敢邀馬 慘遭切割01/11 15:06
silberger: 亞洲最大包養網上線啦01/11 15:06
kuroro94 : 建軍這種應超越黨派的一次搞爛,讓你後續重建不能01/11 15:07
kuroro94 : 馬德發科01/11 15:07
xc091832 : 美國馬卡軍售一回事,馬英九是連國造成績都很難看,01/11 15:09
xc091832 : 全訊就靠北過這件事情01/11 15:09
chyx741021 : 馬第一任期還有把先前擋了多年的愛三補回去,第二01/11 15:13
xayile: 我哥上包養網被我抓包..01/11 15:13
chyx741021 : 任期就真的是…01/11 15:13
CGT : 沒要幫馬講話,不過F-16升級當時有頗多爭議,現在01/11 16:04
CGT : 看來是正確投資,要說是歪打正著嗎…01/11 16:04
Mazda6680 : 馬英九只有F-16V升級這一件國防投資有做對!! 剩下的01/11 17:26
Mazda6680 : 基本上都是阿扁任內通過跟發起的採購案!!01/11 17:26
cazo: 有人包養過洋鬼子嗎01/11 17:26
Mazda6680 : 沒用的喀小,退位了還要聽習近平的話 北七死了01/11 17:26
cookingcat : 爭這個根本沒意義…沒人改善裡面的生態都是無勞01/11 17:41
fragmentwing: 美國馬+台灣馬剛好兩邊迎合中國是一個極端 之後剛好01/11 17:44
fragmentwing: 開始超限戰打起來又是另一個極端01/11 17:44
fragmentwing: 這其實挺有趣的01/11 17:45
izilo: 有錢人為啥都想包養01/11 17:45
fragmentwing: 都這麼剛好01/11 17:45
royli : 馬唯一貢獻,跟習握手01/11 18:14
JustinCy : 所以KMT努力爭取國防委員會洩密啊 01/11 19:33
JustinCy : KMT就是不想台灣有自衛能力 脫光光 趴在桌上被強姦 01/11 19:35
JustinCy : 還要說習大大好棒 01/11 19:35
SEDAP: 有人被洋鬼子包養過嗎 01/11 19:35
glad850 : 前兩次還就是自己在野時杯葛還公投否決的珍奶換軍 01/11 21:27
glad850 : 購 01/11 21:27
negotiates : 特別預算常態化也就蔡政府幹的出來(雖然是買武器 01/12 00:12
crohns : https://i.imgur.com/CdFITOP.jpg 01/12 13:02
crohns : https://i.imgur.com/tj2BSaD.jpg 01/12 13:02
TUZom: 到底要多有錢才會想包養 01/12 13:02
Dix123 : 滿利害的 這些資訊都要去哪裡整理才能條列呀? 01/13 06:18
Dix123 : 有沒有陳水扁和蔡英文的清單 01/13 06:18