https://udn.com/news/story/7324/7412534 2023-09-03 01:04 聯合報/ 記者張裕珍/新竹報導 新竹市議會組成的棒球場設施改善監督小組前天開會,悍創代表在會議上揭露,棒球場紅 土成分經檢測,黏土比率僅8%,不僅不符合國際38%到42%的標準,也遠低於棒球場工程統 包需求書中的40%,引起與會民代詫異。市議員林彥甫痛批「這根本不是巨佳說的用進口 車標準在檢驗,而是連國產車的品質都不到,實在是有夠扯。」 新竹市政府昨天表示,紅土部分,廠商已承諾全部翻新;依據BrightView報告建議的三方 案,無論是天然草皮置換工法、人工草皮置換工法或者是區域切溝工法,也建議紅土部分 都要全部翻新。 依據新竹市棒球場新建工程統包需求書的工程施作規範,針對紅土成分,要求「紅磚粉 45%、黏土40%、石英砂8%、石灰5%、鹽2%」,明確要求紅土要含黏土40%。但美國大聯盟 場務專家在7月中來台檢測場地,並將土壤送進實驗室測試分析,結果呈現黏土比率只有 8%。 林彥甫說,終於知道為什麼職棒球員說新竹棒球場的紅土踩起來怪怪的,原來紅土黏土成 分僅8%,他批監造廠商及市府工務單位對於沙、清碎石和紅土的材料未有嚴格把關,「連 國產車的品質都沒有達到」。 民眾黨議員宋品瑩對此為現任市府抱不平,「我想這就是為什麼台灣上百間實驗室都不願 意幫新竹棒球場檢驗土壤,因為一旦說出真相,就要承受被綠營側翼網軍、某美國教授等 人的攻擊。」 也身為監督小組成員的民進黨市議員楊玲宜認為,黏土僅8%比率過低,市府應盡速要求廠 商改善。綠黨市議員劉崇顯說,內野紅土黏土比率是關鍵,市府的統包要求和廠商施作結 果品質差5倍,新竹棒球場規格不符職業水準,應回歸契約檢討改善,希望市府改善要加 把勁。 https://i4.disp.cc/imgur/YzsLSuP.jpg
https://bccnews.com.tw/wp-content/uploads/2022/07/cpc_20220728_110000.jpg
https://memeprod.sgp1.digitaloceanspaces.com/user-wtf/1660326779704.jpg
https://cdn2.ettoday.net/images/6470/d6470613.jpg
https://i.imgur.com/AftkH3f.jpg
https://i.imgur.com/BPMBM57.jpg
https://i.imgur.com/nlRqkMZ.png
-- ※ 發信站: 批踢踢實業坊(www.ptt-site.org.tw), 來自: 49.216.50.3 (臺灣) ※ 文章網址: https://www.ptt-site.org.tw/Hsinchu/M.1693702693.A.D09
CCNCCN : 車? 09/03 09:05
YCL13 : 大概就當年從中國來的熊貓車的等級吧XD 09/03 09:06
bala045 : 來了沒? 09/03 09:06
eddie0729 : 這是報廢車的等級吧 09/03 09:18
tibayfather : https://i.imgur.com/KBeJkVa.jpg 09/03 09:19
wiimas: 現在包養網都這麼直接嗎 09/03 09:19
tibayfather : 去年中職工會就做一樣結論 09/03 09:19
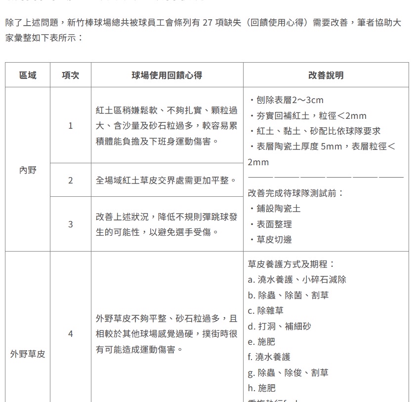
tibayfather : https://i.imgur.com/gwljOWZ.jpg 09/03 09:19
tibayfather : 12/14 27項改善完畢 09/03 09:20
tibayfather : 9個月過去了,再發一篇內野紅土比例問題 09/03 09:22
DavisX : 中職工會有提多少比例嗎? 畢竟合約寫40% 要有公信力 09/03 09:27
Branlli: 歐美包養真的很平常嗎? 09/03 09:27
DavisX : 的驗證單位出報告 09/03 09:27
yeng1217 : 坐等7pupu ID 09/03 09:28
tibayfather : https://sports.ltn.com.tw/news/paper/1030606 09/03 09:32
tibayfather : 下一場豪雨比例就不對了 09/03 09:33
YCL13 : 關鍵在大家都知道有問題,但一方說是小問題再整理一 09/03 09:33
Cinedt: 男友上包養網 該放生嗎 09/03 09:33
YCL13 : 下就可以比賽了,另一方則說問題大到要挖掉重弄才能 09/03 09:34
YCL13 : 進行比賽,這爭議沒有定論其實無法決定該怎麼處理 09/03 09:34
JackelLee : 先前只要有新聞或結論不利前市府時就被網軍側翼打 09/03 09:35
JackelLee : 手群起攻之抹黑,大聯盟沒在care這些烏合之眾!讚 09/03 09:35
tibayfather : 1/4號就可以估十熱身賽 09/03 09:36
Drither: 是這個包養平台嗎 09/03 09:36
yenchihh : 中職工會那個還敢拿出來說,寫的都是感覺,就好像 09/03 09:38
yenchihh : 你去看房的體驗心得,但你去看房的心得就可以當作 09/03 09:38
yenchihh : 科學證據?球員工會可不是蓋場或球場專業,但每次 09/03 09:38
yenchihh : 蓋完球場,地方單位就喜歡拿他們的體驗心得來騙大 09/03 09:38
yenchihh : 眾... 09/03 09:38
Notker: 交男友跟包養有什麼差別 09/03 09:38
yeng1217 : 笑死 馬上摳政黑的來貼 09/03 09:39
alpac : 被樓上看到負面新聞 很氣齁^^ 09/03 09:41
yeng1217 : 廠商都承認沒照規格來做了還有急著幫他找理由的 09/03 09:42
yeng1217 : 乾 我指下雨就被沖掉的那個啦 09/03 09:42
tibayfather : 這不就表面移除重做,不是政黑都有說了,去年就提出 09/03 09:44
Peycere: 包養網到底在紅什麼? 09/03 09:44
tibayfather : 改善方面施工 09/03 09:44
tibayfather : 這9月了,怎麼又重來 09/03 09:45
tibayfather : 內野紅土問題,開打就被罵了,這要不查到的事,也是 09/03 09:46
tibayfather : 最先改善目標,其實就整個表面重做而己 09/03 09:46
yeng1217 : XDDDD 09/03 09:47
vd422: 有人被包養 09/03 09:47
tibayfather : 所以年初 副市長開改善會議也開假的就是了 09/03 09:49
tibayfather : 市長百日政績打上157項只剩4項也是假的? 09/03 09:50
yeng1217 : 好的 我們感謝柵欄板的專業意見 09/03 09:50
liquidamber : ky繼承人還是待台北就好了,新竹不合適 09/03 09:51
yenchihh : 整個球場有多少問題?隨便找個單位寫個報告就覺得 09/03 09:51
lutano: 求包養...管飽就好XD 09/03 09:51
yenchihh : 有在解決了?!紅土配比還寫說依球隊要求,連個標 09/03 09:51
yenchihh : 準也沒有,笑死。為啥不從發包開始就找專業的蓋場 09/03 09:51
yeng1217 : 都是現任的錯 還不快還給市民正常的球場 叭叭叭 09/03 09:51
yenchihh : 顧問公司,發生問題了還是不找專業顧問公司,台灣 09/03 09:51
yenchihh : 永遠只能蓋出爛球場 09/03 09:51
muiwo: 阿姨!我不想努力了(求包養) 09/03 09:51
saikai1007 : 高虹安就是爛,早就改好了又被你放到爛 09/03 09:59
jupei : 原本球場的土咧? 09/03 10:04
tibayfather : 的確是現任巿問題呀,去年就有改善會議,你二月就找 09/03 10:07
tibayfather : 過人來評估 09/03 10:07
tibayfather : 現在9月你說又重回內野紅土? 09/03 10:07
sunuzo: 有沒有富二代要包養 09/03 10:07
hoij79627 : 某前助理怎麼好意思發表意見啊? 09/03 10:07
tibayfather : 那你二三月找李鴻源來做什麼? 09/03 10:08
stoneofsea : 悍創喔,不就宣董自家人嗎? 09/03 10:09
bala045 : 來得超快 駐板嗎? 09/03 10:10
hoij79627 : 死忠智粉的話真是直接滑過去就好,不用聽 09/03 10:10
UNIQC: 身邊有朋友被包養 09/03 10:10
cuteneo : 中國車早就屌打國產車好幾條街 09/03 10:12
hoij79627 : 選前天天宣揚政績,選輸就消失了 09/03 10:12
tibayfather : 高虹安百日政績 不就說改好了 09/03 10:13
Workforme : 垃圾廢棄物成分不知道佔幾趴? 09/03 10:15
junnn : 廠商都承認了 還在那邊護航 真的是綠蟑螂爬滿 經費 09/03 10:17
dewaro: 亞洲最大包養平台上線了 09/03 10:17
junnn : 充足 09/03 10:17
tibayfather : 這紅土問題早早就有了 09/03 10:19
tibayfather : 去年大家都知道 09/03 10:19
tibayfather : 現任市長9月才發現? 你們要不要先去問副市長,她 09/03 10:19
tibayfather : 主持過改善會議 09/03 10:19
Elfego: 這個包養網正妹好多 是真的嗎 09/03 10:19
tibayfather : 是呀 廠商五月就認了 09/03 10:20
pinky80903 : https://www.ftnn.com.tw/news/66280 09/03 10:21
pinky80903 : 還給新竹人棒球場喔 09/03 10:21
yenchihh : 廠商認了,然後呢?如果沒有美國這份報告,再怎麼 09/03 10:23
yenchihh : 改善還是可能是錯的阿...人家美國人提出的報告就是 09/03 10:23
Nicodim: 真的有這麼多人在找包養 09/03 10:23
yenchihh : 有標準阿,我相信阿!我接受這份報告阿,前面的不 09/03 10:23
yenchihh : 接受,可以嗎?! 09/03 10:23
bala045 : 星期日還要上班好辛苦 09/03 10:24
YCL13 : 覺得這報告沒用啦,某側翼頭是連MLB都想出征了呢XD 09/03 10:24
yeng1217 : 對啊 國產車都直接引進中國車來賣還賣得嚇嚇叫了… 09/03 10:25
Foning: 有人可以分析一下包養平台的差異嗎 09/03 10:25
yeng1217 : 慘 09/03 10:25
tibayfather : 那李鴻源的的報告有出來嗎? 09/03 10:27
celhw : 還好有真正確認比例,去年還說紅土有30%還好沒唬弄 09/03 10:27
celhw : 過。知道有問題也要知道真正什麼問題。 09/03 10:27
tibayfather : 國產的報告沒進口報告好嗎? 09/03 10:28
AKNY: 那個包養網人最多XD 09/03 10:28
hirorei : 安安快把小智抓去關 加油 09/03 10:34
Seattle995 : 開賭盤看誰先被關 09/03 10:35
lulumic : 上法院證據公信力差很多 09/03 10:37
delhuang : 小綠綠崩潰文 09/03 10:37
tibayfather : 不要每個月都弄個新聞,去年就知道的問題 09/03 10:40
mysister: 我妹上包養網被我發現= = 09/03 10:40
tibayfather : 五月廠商就要修改 09/03 10:41
tibayfather : 弄到9月還在紅土比例 09/03 10:42
helloffx : 來 樓下說早知道了 09/03 10:51
Iamjkc : 還一直李鴻源 李只能看招標工程標案 李又不懂蓋 09/03 10:52
Iamjkc : 棒球場 傻了 09/03 10:52
cir72: 隔壁桌的人竟然在討論包養... 09/03 10:52
jennyfish102: 支持全面開挖 09/03 10:55
yeng1217 : 好了啦 09/03 11:01
yolasiku : 國產車不就是裕隆跟鴻海? 09/03 11:02
yolasiku : 原來高虹安看不起鴻海 09/03 11:02
yeng1217 : 現在才來火力支援 有點慢 09/03 11:06
ATrain: 樓上是不是被包養 09/03 11:06
susaku : 綠粉連文章都不會看了 林彥甫看成高虹安 是有多愛? 09/03 11:12
susaku : 而且國產車是巨佳提出來的 林也只是用它的魔法打回 09/03 11:14
forever0101 : 真爛,你們對得起蔡總統嗎! 09/03 11:14
susaku : 去而已 照綠粉這樣邏輯看不起國產車的是巨佳囉 09/03 11:15
stezer : 整天放話就飽了 09/03 11:24
grado0802: 未看先猜這包養 09/03 11:24
lulumic : 不科學檢驗就急著逼市府重舖,想弄成上法院死無對 09/03 11:24
lulumic : 證嗎 09/03 11:24
tibayfather : 不是送交大檢驗? 09/03 11:28
lulumic : 上法院證據公信力差很多 09/03 11:29
YCL13 : 反正我是笑看這次側翼只敢私下嘴砲沒能力出征MLB啦 09/03 11:30
smilejin: 一定又是這包養 09/03 11:30
athome1 : 只想問當時驗收的報告 簽名的人是誰? 09/03 11:31
CTC0115 : 所以誰的車黏土超過8% 09/03 11:37
xsun0518 : 科學一點,用數據說話沒毛病阿。 09/03 11:41
NEWinx : 這水是不是很深? 09/03 11:43
SrGareth : BV公司來採驗的七月,紅土區都已經流失到目測看來 09/03 11:48
qusekii: 包養平台不意外 09/03 11:48
SrGareth : 都是坑坑洞洞的 09/03 11:48
tibayfather : 519有下過暴雨 09/03 11:50
khhuang1 : 簽名驗收的抓去關啊 09/03 11:53
kamisanma : 我記得根本還沒驗收 09/03 11:59
hedgehogs : 超越國產車的天才,出現了 09/03 12:03
Y949731: 覺得包養網EY嗎 09/03 12:03
Phsblack : 驗收了嗎 09/03 12:07
gw119 : 下個雨就可以流失那麼多,那陣子全台都有雨,那是 09/03 12:11
gw119 : 不是全台球場都不能用,所以現在還能比賽的球場是 09/03 12:11
gw119 : 不是天生神力,說話要有邏輯 09/03 12:11
AirGod : 樓上的,沒驗收就打球賽害人受傷,真敢 09/03 12:12
T730733: 包養網站葉配啦 09/03 12:12
AirGod : 啊!是“樓上的樓上” 09/03 12:13
gw119 : 更何況這是拿來當作職棒的場地,氣候考量一定會更嚴 09/03 12:14
gw119 : 格,用下雨來講,真的笑掉大牙 09/03 12:14
eddie0729 : 現在連報告出來了廠商都不認帳 中職說的廠商根本當 09/03 12:16
eddie0729 : 屁 9個月就是花在證據確鑿啊! 09/03 12:17
FireStation: 記者收了包養網多少啦 09/03 12:17
gw119 : 009 09/03 12:19
gw119 : 說下雨的,要不要看看這篇党的報導,所以天母球場 09/03 12:20
gw119 : 天生神力? 09/03 12:20
cubecube : 不必 09/03 12:35
Thobel: 包養真亂 09/03 12:35
cubecube : 去查 09/03 12:35
court : 被神A屌打 09/03 12:43
lizardc1 : Luxgen笑而不語 09/03 12:58
kissung : https://i.imgur.com/K8sOZF7.jpg 09/03 13:10
hanabidsca : 一年要過去了 09/03 13:17
Reji: 演藝圈一堆包養好嗎 09/03 13:17
colorclover : 趕快問題變政績 該辦的人辦一辦就好了 09/03 13:20
ny40yankees : 柵欄壞了嘻嘻,不就是土的問題,為什麼要搞這麼久 09/03 13:36
mk1689 : 智堅全程監工捏 真假 09/03 13:41
gwds4868 : 巨佳挺起來,反正都是高的錯 哈哈哈 09/03 13:56
ru04hj4 : 查無不法 謝謝指教 09/03 14:01
Hathael: 政治圈一堆包養好嗎 09/03 14:01
KingChang711: 據說高虹安比較喜歡籃球,為了讓攻城獅能夠成為新 09/03 14:08
KingChang711: 竹地區唯一職業球團,所以才故意拖延新竹棒球場 09/03 14:08
yuujang : 上一屆或是這一屆 林算是用心監督始終如一 09/03 14:10
hirorei : 黏土補上就可以打了嗎 09/03 14:26
aitela : 為什麼這些「綠員」都不去追究林智堅和廠商責任? 09/03 14:33
yovroc: 有錢人一堆包養好嗎 09/03 14:33
aitela : 民進黨從上到下全都在貪污,真是夠了... 09/03 14:35
BingLing : 共犯結構阿 你覺得只有小智獲利嗎 09/03 14:38
ieolight : 小智讚的政績只剩花大錢 09/03 14:55
EKman : 好想看小智被關,納稅蓋出一個廢墟 09/03 15:21
markhbad54 : 請附上引用的新聞來源及記者名 09/03 15:26
helgalie: 學生妹被包養多嗎 09/03 15:26
junnn : 不懂 身為百姓 為什麼要一直護航塔綠班組織?讓證 09/03 15:27
junnn : 據清楚明白 去究責貪腐政客 這不是最對的事嗎?護 09/03 15:27
junnn : 航的根本蟑螂要不就是低民主素養 09/03 15:27
say33520 : 某些人總認為。球場好壞不重要啦,球員要學著克服。 09/03 15:38
polestar0505: 哈哈死忠的哈哈 09/03 15:52
OREOMZA: 亞洲最大包養網上線啦 09/03 15:52
BREAKFAST204: 小智都說改善完成了 你各位不信? 09/03 15:56
YCL13 : 共犯結構集團相互掩護或卸責是很合理的舉動呀 09/03 15:58
annielaurie : 這球場就林智堅的鍋不用想推 高要是沒能把球場弄到 09/03 16:05
annielaurie : 能打球的樣子也一樣會下去 09/03 16:06
nakayamayyt : 問那個親自去監工的油頭堅在監什麼 09/03 16:37
punjab: 我哥上包養網被我抓包.. 09/03 16:37
ny40yankees : 柵欄壞了,這篇要被刪文了 09/03 16:42
s5517821 : 鼻孔都要被抓去關了 還在棒球場 09/03 17:13
chemtcwu : 看到推文我就放心了,還那麼多市民支持,千萬不要 09/03 17:15
chemtcwu : 把高抓去關,讓市民好好享受,當初高雄市民看情況 09/03 17:15
chemtcwu : 不對可是就搞罷免了 09/03 17:15
sashare: 有人包養過洋鬼子嗎 09/03 17:15
yeng1217 : 高雄市民 www 09/03 17:46
popteamepic : 是非可以這樣顛倒嗎 09/03 17:58
iqqi4200 : 高到底要喊多久 到她下任都還在喊場地多爛 09/03 18:01
bnn : 你該問的是給韓八年民進黨有多少人要坐牢 才搞罷免 09/03 18:19
bnn : 現在則是做不了票於是法院急著要判貪汙 09/03 18:21
sijiex: 有錢人為啥都想包養 09/03 18:21
chemtcwu : https://i.imgur.com/xC705WD.jpg 09/03 18:22
chemtcwu : 原來韓當總統就可以讓誰坐牢,台灣是沒有司法了嗎 09/03 18:24
chemtcwu : ?還是我們現在跟支那都一樣是獨裁國家 09/03 18:24
bala73 : 有些熟悉的ID沒在這篇出現 倒是跑出新人 09/03 18:25
chemtcwu : PTT 新竹版推文差不多也淪陷了,只能說恭喜新竹人 09/03 18:29
VLADINA: 有人被洋鬼子包養過嗎 09/03 18:29
chemtcwu : ,拜託高虹安官司拖久一點,讓新竹市民好好享受, 09/03 18:29
chemtcwu : 自業自得 09/03 18:29
chemtcwu : 至於其他市政,如校車問題,市容問題,反正大家都 09/03 18:31
chemtcwu : 不在乎,就算了,反正我也愈來愈少跨頭前溪到新竹 09/03 18:31
chemtcwu : 市了 09/03 18:31
odemagus: 到底要多有錢才會想包養 09/03 18:31
bala045 : 恭喜樓上解脫 09/03 18:35
chemtcwu : 聽說關埔空橋群組可是看不起我們竹北的 09/03 18:44
ktpp : 天橋群不是一直喊要阻擋竹北人過橋?安安紅綠燈改 09/03 18:46
ktpp : 秒數了嗎?天橋的命才是命,其他地方持續放爛中 09/03 18:46
ten9di9 : 有報告對喜歡棒球的人是好事 09/03 18:49
yes500: 閨蜜上包養網還推薦我... 09/03 18:49
Cha23Cha : 林智賤真的要抓去關 09/03 19:28
chemtcwu : 樓上說說他為什麼一定要抓去關? 09/03 20:05
isnick : 製造對立是綠畜專長,小智就是爛,好不容易新竹人 09/03 20:22
isnick : 用選票讓民進黨下去,拜託這群垃圾別再回歸殘害 09/03 20:22
isnick : 新竹人了 09/03 20:22
alexantiy: 包養? 09/03 20:22
chemtcwu : 樓上我支持你,讓高市長當八年,好好照顧新竹人 09/03 20:26
yeng1217 : 淪陷?是柵欄板久攻不下吧 笑死 09/03 20:51
yeng1217 : 去年還跟隨小智跑去桃園板亂 09/03 20:52
chemtcwu : https://i.imgur.com/zgM7ABU.jpg 09/03 20:52
chemtcwu : 高市長上任也八個月了,副市長也檢察官出身,棒球 09/03 20:56
sowrey: 現在包養網都這麼直接嗎 09/03 20:56
chemtcwu : 場真有弊案卻遲遲不送檢調,那就是市長失職 09/03 20:56
eddie0729 : 樓上怎麼知道不會送 當初綠營側翼也說球場沒問題啊 09/03 21:04
eddie0729 : 要是之後幾個月後送檢調 你不是又被打臉 09/03 21:04
chemtcwu : 好,我等著被打臉,話說,為什麼八個多約都找不到 09/03 21:27
chemtcwu : 證據啊? 09/03 21:27
cw758: 歐美包養真的很平常嗎? 09/03 21:27
chemtcwu : 八個多月 09/03 21:28
bk99 : 都能長香菇了,排水差到爆 09/03 22:08
GAP5566 : 除了回歸契約改善,也要追究相關責任。 09/03 22:47
ULISS : 證據都出來了 帶風向的很忙 09/03 23:17
qazwsx0500 : 不是8個月好嗎 還沒選檢調就立案了 竹檢也說調查中 09/03 23:55
ludi: 男友上包養網 該放生嗎 09/03 23:55
alpac : chem想被打臉不用急啊 09/04 00:16
alpac : https://cnews.com.tw/224230824a04/ 09/04 00:17
ny40yankees : 好好笑喔,只有送監察院沒有送檢調,就代表是行政 09/04 00:17
ny40yankees : 疏失 09/04 00:17
peernut: 是這個包養平台嗎 09/04 00:17
alpac : 現在就是有一種人,看到棒球場相關新聞就很急很氣 09/04 00:17
alpac : 明明球場是大家的 也不知道為什麼見不得大家討論 09/04 00:18
ny40yankees : 早就說把土挖掉重用,一直說有弊案要送 09/04 00:19
ny40yankees : 拖了8個月還是給一樣的答案 09/04 00:19
yenchihh : 說把土挖掉重用就可以了根本大外行,現在排水就是 09/04 01:12
xikimi: 交男友跟包養有什麼差別 09/04 01:12
yenchihh : 有大問題不懂嗎?不是把土換掉就沒問題了!美國人 09/04 01:12
yenchihh : 的報告花時間看一下吧... 09/04 01:12
a19870704 : 8個月給你整層挖掉重做,會弄不好嗎? 09/04 08:45
a19870704 : 浪費時間就浪費時間,這也要護航 09/04 08:45
TSMCfabXX : 某美國叫獸 哈哈 09/04 10:02
Avero: 包養網到底在紅什麼? 09/04 10:02
chungb : 連棒球場都不符合驗收標準,那這家廠商其它的案子, 09/04 12:36
chungb : 令人擔憂 09/04 12:36
Bigming69 : 骯髒 09/04 14:01
ten9di9 : 下面是停車場耶,是能挖多深 09/04 14:07
ten9di9 : 整層挖掉也沒用啦 09/04 14:07
ejoz: 有人被包養 09/04 14:07