轉自NGA 新聞有用假名 阿俊是苦主 小云是女主 苦主跟女主在同家公司工作 兩邊都有家庭 多次發生關係後 被女主的老公跟表哥堵到 威脅50萬人民幣並簽下協議 看監視器畫面是預謀堵人的 後來苦主的老婆以這50萬是夫妻共同財產為由 向法院提告要求返還50萬 最後法院判決女主得歸還這50萬 https://i.imgur.com/jdMCdlf.jpeg
https://i.imgur.com/p3xd4pT.png
https://i.imgur.com/471aih3.jpeg
https://i.imgur.com/IOx3rnI.jpeg
https://i.imgur.com/Ejy1xbX.jpeg
https://i.imgur.com/NHIuuKn.jpeg
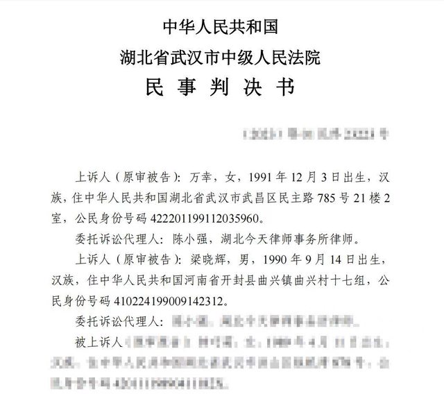
網友們依照這判決書上的本名 連結到女主疑似是知名模型UP主 蝦米大模王 https://i.imgur.com/CtdLZy0.jpeg
https://i.imgur.com/KuGwKr6.jpeg
https://www.youtube.com/watch?v=_avqkqnTSdw
https://youtu.be/M0iCvuKpFCs?si=Ctvy_alLdV572Zc8
https://www.youtube.com/watch?v=YpFn6wEOVl4
後來疑似苦主在微博上開了一個帳號分享他的心酸(?) https://i.imgur.com/QvMhmLT.png
曹家軍 集合 https://i.imgur.com/3ux88c2.png
-- ※ 發信站: 批踢踢實業坊(www.ptt-site.org.tw), 來自: 111.246.128.120 (臺灣) ※ 文章網址: https://www.ptt-site.org.tw/C_Chat/M.1711629057.A.C07
jerry00116: 確實,白嫖真香 03/28 20:31
as3366700: 出軌還想爆黃毛金幣 03/28 20:32
viewer1946: xxn欠栓了 03/28 20:32
haha98: 確實 痛苦啥 人家老婆玩了 錢也退回來了 根本爽翻 03/28 20:33
nanachi: 還以為是棗糕 03/28 20:33
muiwo: 我妹上包養網被我發現= = 03/28 20:33
b79205: 爽到還痛苦 03/28 20:34
majohnman: 超級靠邀 03/28 20:34
Xpwa563704ju: 這不就北七自找的,說得好像自己很無辜一樣 03/28 20:34
as3366700: 阿俊是在痛苦什麼 差滴 03/28 20:35
xiaoxiao: 這女的YT上也有頻道,看過幾次,還出了自己的pvc模型 03/28 20:36
sunuzo: 隔壁桌的人竟然在討論包養... 03/28 20:36
haha98: 還苦主勒 對方老公才是苦主 連錢都討不到 03/28 20:36
Bugquan: 幫他老公QQ 03/28 20:37
mod980: 白嫖笑死 03/28 20:38
cjejvm: 白嫖那個也太好笑了 03/28 20:38
WLR: 天橋底下分享痛苦的經驗 03/28 20:39
UNIQC: 樓上是不是被包養 03/28 20:39
CowGundam: 下面一語道破笑死 03/28 20:39
zxm50191: 真的欸 痛苦啥 爽也爽了錢也退了 不然要怎樣 03/28 20:41
r02182828: 蝦米還有以她為原型的模型在預購耶 這樣還用賣嗎 03/28 20:43
webberfun: 笑死 白嫖很爽喔 03/28 20:45
fate201: 爽完了 也退錢了 現在只差讓人家老公雌墮了 03/28 20:45
dewaro: 未看先猜這包養 03/28 20:45
KingKingCold: 白嫖那個留言有夠靠北XDDDDDDDDDDDDD 03/28 20:45
ckwing03: 蝦米我也想玩( 03/28 20:45
llabswollag: 留言笑死 03/28 20:46
chien955401: 就只差人家老公沒玩過了 03/28 20:47
cactus44: 還想裝可憐啊 03/28 20:49
Elfego: 一定又是這包養 03/28 20:49
meatybobby: 看看放火 比起來好很多了 03/28 20:49
kamisanma: 玩很大喔 03/28 20:50
free120: 白嫖 笑死 03/28 20:55
NoteEdge: 錢難賺 03/28 20:56
efkfkp: 白嫖太爽了吧 03/28 20:57
Nicodim: 包養平台不意外 03/28 20:57
qscgg: 蝦米頻道不算小欸...有這麼缺錢喔 03/28 21:00
Hellery: 4次0元跟4凸9800哪個爽? 03/28 21:02
lavendin82: 白嫖後續還可以賺流量 薛翻了 03/28 21:04
k102asdf: 笑爛 原來是白嫖仔 03/28 21:05
Y1999: 突破盲腸 白嫖還嫌什麼 03/28 21:05
Foning: 覺得包養網EY嗎 03/28 21:05
a2156700: 偷吃是多麼辛苦 03/28 21:09
Ipluck: 你他媽玩都玩了 錢也退了 還在那痛苦 03/28 21:12
hololive45P: 白嫖笑死XD 03/28 21:15
JUSTMYSUN: 白嫖快笑死XXDD 03/28 21:15
spfy: ????? 03/28 21:18
AKNY: 包養網站葉配啦 03/28 21:18
kayliu945: 真正贏家 03/28 21:22
hdjj: 笑死,留言一語道破,這不是白嫖了嘛.XD 03/28 21:24
lolic: 賺爛了賺爛了 03/28 21:27
XAMAS: 太可怕了 03/28 21:30
jalsonice: 本來就白嫖 03/28 21:36
mysister: 記者收了包養網多少啦 03/28 21:36
jalsonice: 不如教教怎麼白嫖 03/28 21:37
DGHG: 笑死 突然發現自己白嫖了別人老婆 爽死了 = = 03/28 21:45
chu630: 蝦米大魔王原來這麼正 03/28 21:47
chu630: 真的白嫖賺爛了 03/28 21:47
magicforqq: 留言XD 03/28 21:50
cir72: 包養真亂 03/28 21:50