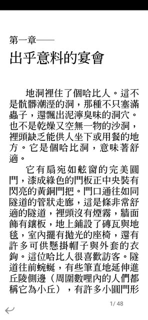
李版哈比人,文句不順、贅字多、形容詞彙有限(好像肅穆這個詞出現多次),常需要停下思考 但是重譯很辛苦,我就說個優點好了,當初朱版有些許句子看不甚懂,再李版可以找到答案 放幾張電子書,和多年前買的朱版,讓大家自行體會。另外,kobo試讀本可一路讀到17章,真佛心出版社 http://i.imgur.com/YV6Ruu3.jpg
http://i.imgur.com/7yIs9QQ.jpg
http://i.imgur.com/kzuOeM2.jpg
http://i.imgur.com/VceGo38.jpg
http://i.imgur.com/avwAslB.jpg
http://i.imgur.com/yAMwbaL.jpg
http://i.imgur.com/L4EZs7Q.jpg
http://i.imgur.com/FIiXmhn.jpg
----- Sent from JPTT on my Samsung SM-A3460. -- ※ 發信站: 批踢踢實業坊(www.ptt-site.org.tw), 來自: 106.64.168.177 (臺灣) ※ 文章網址: https://www.ptt-site.org.tw/C_Chat/M.1710827848.A.636
BITMajo: 我真的不懂,這難道不是母語不是中文的外國人翻的嗎03/19 13:59
zsp9081a: 試讀的這個也太佛心 03/19 14:02
Yohachan: 越看越能展現朱版的通順 03/19 14:02
Satoman: 李版贅字真的很多,感覺沒經過校閱潤稿就送出來了03/19 14:03
box1220: 比起來朱真的屌打 李看起來就是不會寫小說的人03/19 14:03
SpyTime: 包養?03/19 14:03
box1220: 這比較像是文學造詣的問題,不是翻譯能力的問題 03/19 14:04
BITMajo: 大部分鄉民寫的文,中文也不至於這麼生硬吧 03/19 14:04
Shichimiya: 他的中文真的很怪耶 03/19 14:06
sunwell123: 只看這些,跟我每天上班看到懷疑是機翻的文章差不多 03/19 14:08
sunwell123: ,語順不太符合中文閱讀習慣……雖然偶爾會覺得很多 03/19 14:08
Toth: 現在包養網都這麼直接嗎 03/19 14:08
sunwell123: 人應該都習慣了,機械產品說明書的機翻味也很重xd 03/19 14:08
poz93: 這很像住在國外的ABC寫的中文書 03/19 14:08
doremon1293: 他只適合英文翻譯成英文 中文對他來說還太早了點 03/19 14:08
VSirin: 我也收到書在看了 就翻譯腔 03/19 14:08
VSirin: 或許不太通順 但很好猜原文 03/19 14:08
Asterix: 歐美包養真的很平常嗎? 03/19 14:08
sc2ankh: 李版的好難讀 03/19 14:09
Y1999: 他中文活像沒在中文環境生長過的一樣 03/19 14:09
poz93: 我也覺得他比較適合把魔戒英翻英 畢竟魔戒原版有些用字遣詞 03/19 14:10
reader2714: 灰鷹爵士 強力推薦 ㄏㄏ 03/19 14:10
Ttei: 很好猜原文XD 03/19 14:10
AdamShi: 男友上包養網 該放生嗎 03/19 14:10
aerysky: 稍微有一點點中文寫作能力的 大概都不太會寫出如此不通 03/19 14:10
aerysky: 順的文句 03/19 14:10
poz93: 太古典 不夠現代英文 03/19 14:10
swallow753: 都在看翻譯了你還要去猜原文 就很怪了 03/19 14:10
renna038766: 要遵守托爾金翻譯原則 本來就很難通順吧? 03/19 14:10
lezabo: 是這個包養平台嗎 03/19 14:10
sunwell123: 這些中文十有八九就是單純照著原文字面的語序走,例 03/19 14:10
sunwell123: 如大量使用他/它等代名詞 03/19 14:10
Wolfclaw: 文學造詣就是翻譯能力的一部分啊,不然跟機翻有什麼兩樣 03/19 14:10
qppq: 妳的連結為什麼貼的這麼爛 03/19 14:11
Yohachan: 很難通順那你就別翻了 我去看原文= = 03/19 14:12
silberger: 交男友跟包養有什麼差別 03/19 14:12
LittleJade: 托爾金翻譯原則沒要求到行文吧,只是專有名詞的翻譯 03/19 14:12
Satoman: 托爾金只是教你專有名詞要怎麼翻譯,和通不通順沒關係 03/19 14:12
poz93: AI翻譯最先被取代的 就是雙語不夠厲害的譯者吧 03/19 14:12
LittleJade: 專有名詞的翻法又不影響通不通順 03/19 14:12
Wolfclaw: 遵守托爾金的翻譯原則與文句通不通順完全是兩回事 03/19 14:13
xayile: 包養網到底在紅什麼? 03/19 14:13
BITMajo: 托爾金不會教他翻出「對人進行復仇」這種句子 03/19 14:14
gm3252: 光第一張圖就輸慘了 03/19 14:14
Satoman: 灰鷹爵士自己出來翻譯一版保證能賣,拜託 == 03/19 14:14
JER2725: 英文好但是中文太差,翻譯起來和google 翻譯有得比 03/19 14:14
a25172366: 李版我看的很累耶....讀起來很卡 03/19 14:15
cazo: 有人被包養 03/19 14:15
ck574b027: 客廳變走廊,但客廳感覺比較合理 03/19 14:15
Wolfclaw: 英文好也是笑話,連first cousin once removed都看不懂 03/19 14:16
rabbithouse: 純看你貼的這幾張,讀起來其實都差不多,兩版都不太 03/19 14:17
rabbithouse: 卡啊 03/19 14:17
LittleJade: 所以原文是客廳還是走廊 03/19 14:17
izilo: 求包養...管飽就好XD 03/19 14:17
jerry00116: 不錯啦,直接變翻譯系好教材,也是有貢獻 03/19 14:17
a25172366: 我都買中譯版了還要猜原文,那我直接看原文不就好 03/19 14:18
ck574b027: 我猜原文是hall,才會連這種分歧都有 03/19 14:18
npc776: 翻譯從來都是母語吃更重阿 有在玩翻譯的都知道吧... 03/19 14:19
BITMajo: 那凱薩督姆會不會也被翻成走廊呢 03/19 14:20
SEDAP: 阿姨!我不想努力了(求包養) 03/19 14:20
followmytype: 老鐵 你的圖片連結可以換行一下嗎 03/19 14:22
LittleJade: 有碰過翻譯應該都體會過看得懂但是苦惱怎麼講會更順 03/19 14:22
distantblc: 不如AI翻譯 03/19 14:22
seaEPC: 怎麼會讀起來差不多,光頭兩張的第一段就很明顯有差了吧 03/19 14:23
sniperex168: 我寫文章也會自己讀一次看通不通順再修改,李版看得 03/19 14:24
TUZom: 有沒有富二代要包養 03/19 14:24
sniperex168: 懂但真的不順 03/19 14:24
Feder11: 兩邊很多地方翻譯完全不同,我也不知道誰對,要看原文才 03/19 14:24
Feder11: 知道吧,我是來享受故事,沒想到這麼難 03/19 14:24
winiS: 第一句就有夠破碎… 03/19 14:25
npc776: 不過在本鬼島如此輕賤文組的風氣下可能沒差吧... 03/19 14:25
Jiulon: 身邊有朋友被包養 03/19 14:25
BITMajo: 讀起來差不多 XD 03/19 14:25
SinPerson: 第一段描述潮濕洞穴,朱的就有經過整理,讓他成為一個 03/19 14:26
SinPerson: 句子,李的或許原文就這樣寫,但換成中文就很冗長 03/19 14:26
ck574b027: 不過數哩有贏朱版的許多哩,沒人會用後者 03/19 14:28
npc776: 李那個95%機翻 老實說我幹嘛不自己丟機翻就好了 03/19 14:28
laetuon: 亞洲最大包養平台上線了 03/19 14:28
munchlax: 讀起來差不多的中文程度應該跟新譯者差不多 03/19 14:28
winiS: 朱的就是濕濕臭臭洞與乾乾只有沙兩種,李版切成三四種,混 03/19 14:28
winiS: 亂 03/19 14:28
corlachang: 沒比較沒傷害,最早的萬象霍比特人也就小XX這種名詞 03/19 14:28
Flyroach: 李版的那種就英文的敘事邏輯,它沒把邏輯轉成中文的敘事 03/19 14:29
slot365: 這個包養網正妹好多 是真的嗎 03/19 14:29
Flyroach: 邏輯,而是直接句子上照翻翻出來 03/19 14:29
a25172366: 還有喜歡訪客跟衣帽架那段,朱版的有調整過順序 03/19 14:29
a25172366: 感覺朱的就是一大段讀完再整段翻譯,李的是一句一句翻 03/19 14:30
corlachang: 讓人受不了,其他可沒啥大問題,特點是詩詞轉譯,就算 03/19 14:30
corlachang: 是打油詩,那也是中文的韻味。最新版本放出來的詩詞 03/19 14:31
colortea: 真的有這麼多人在找包養 03/19 14:31
moon1000: 照英文語序跟丟AI翻譯有何不同 03/19 14:33
corlachang: 是有照原作者的意願,只是讀著就像是新詩,或說是短句 03/19 14:33
juyac11: 李版看得太累了 03/19 14:35
keerily: 我懂了,英文好的人看李版,反之就選朱版 03/19 14:36
hcastray: 不過還是有人為了反朱鄧所以買了李版 仇恨行銷真棒 03/19 14:36
glenber: 有人可以分析一下包養平台的差異嗎 03/19 14:36
keerily: 李版可以讓你明明是讀中文但有原文感 03/19 14:37
LittleJade: 英文好的人直接看原文不就好了XD 03/19 14:37
BITMajo: 英文好 → 看李版;中文好 → 看朱版;文盲 → 看原文 03/19 14:37
zseineo: 所以李版的要自己腦中譯回英文看嗎 03/19 14:37
FeverPitch: 慘 順便問一下哈比人有出正體的鄧版嗎? 03/19 14:38
Kimbel: 那個包養網人最多XD 03/19 14:38
SinPerson: 真的很有原文感,當初如果是看這版,大概沒幾頁就扔在 03/19 14:38
SinPerson: 一旁了,他的文字還要經過大腦整理,還不一定能勾勒出 03/19 14:38
SinPerson: 畫面 03/19 14:38
SinPerson: 像第九節朱版加上了八票對五票,腦中會有矮人吵鬧的畫 03/19 14:41
aerysky: 笑了 看個翻譯版還要自己再翻譯回原文 03/19 14:41
tale1890: 我妹上包養網被我發現= = 03/19 14:41
SinPerson: 面 03/19 14:41
gm3252: 李真的比較適合出英文版 03/19 14:44
Feder11: 哈比人是童書取向,應當最好翻,且用字要生動活潑才是 03/19 14:45
BITMajo: 但生動活潑似乎跟這版插不上關係 03/19 14:47
RandyOrlando: 這不就中國人翻日本web小說的感覺嗎? 超不順的 03/19 14:50
waterway: 隔壁桌的人竟然在討論包養... 03/19 14:50
xelnaga: 賣破爛翻譯算佛心嗎 03/19 14:54
jason748: 李到底有沒有在臺灣住過啊? 03/19 14:55
xelnaga: 說不是翻譯能力的怎麼解釋低級錯誤 03/19 14:55
Pegasus99: 做翻譯最重要的是母語要好 不是外語越強越好 讀者最後 03/19 14:56
Pegasus99: 看到的是母語 母語感受差就不用談什麼用詞精準了 03/19 14:56
mark1888: 樓上是不是被包養 03/19 14:56
sai007788: 有錯字啊,袋金斯是什麼,巴金斯嗎 03/19 14:58
widec: 光看下標,朱宅大勝 03/19 14:59
npc776: 袋金斯他說是遵循指南阿 03/19 14:59
saiya: 說真的 朱版大勝 03/19 14:59
seaEPC: #1bzPe6EE (C_Chat) 前面有討論過為啥翻袋金斯 03/19 15:00
Quaranta: 未看先猜這包養 03/19 15:00
widec: 搞不好真的很少在中文環境生活 03/19 15:00
widec: 先看一遍原文,再看一遍李版,腦中會出現回音的醍醐味 03/19 15:01
rogerlarger: 站在門口前的黑暗中……這是中文嗎 03/19 15:09
oyaji5566: https://i.imgur.com/fFDAEA5.png 03/19 15:09
h75311418: 繁體鄧版要等 03/19 15:11
schlemm: 一定又是這包養 03/19 15:11
dfeegg: 讀李版讀到腦袋打結… 03/19 15:12
SinPerson: 很好奇原po的朱版不懂,李版補足的段落 03/19 15:13
moon1000: 從來沒發現自己的選擇是否正確也很奇怪 未知要怎麼發現 03/19 15:14
lavendin82: 性騷仔讀起來真的好順 03/19 15:19
npc776: 朱是把人品敗光了 但翻LOTR可也沒機翻敷衍了事 03/19 15:21
Wirol: 包養平台不意外 03/19 15:21
jarr: 如果是對作品有愛,一心只想做好翻譯的工作的話,先來台灣住 03/19 15:22
jarr: 幾年或者自己請個中文老師之類的,先把中文練好再說吧。啊如 03/19 15:22
jarr: 果只是想蹭魔戒的話就算了吧 03/19 15:22
moon1000: 真的很英文欸:聽到這些話,並感到提心吊膽、日子中的 03/19 15:23
moon1000: 疲憊感 03/19 15:24
marecht: 覺得包養網EY嗎 03/19 15:24
moon1000: 履行加入的目的也很怪 履行是執對他人的 但目的是自己 03/19 15:24
moon1000: 的 03/19 15:24
moon1000: *執行對他人的 所以朱版是中性的執行 03/19 15:25
ucherey: 李版讀起來就機翻原文書,時不時就會卡一下,要思考他這 03/19 15:28
ucherey: 句到底在描述什麼。朱版讀起來才像在讀小說,流暢太多了 03/19 15:28
riokio: 包養網站葉配啦 03/19 15:28
arkman: 朱譯有出新的修訂版,到博客來看了他的定價,比當初舊版的 03/19 15:33
arkman: 還低,很想找一套來看看。可是舊版早就已經買了一套了,公 03/19 15:33
arkman: 司不知道會不會有舊換新折價的活動。 03/19 15:33
npc776: 說到底朱那個時代機翻也只有南極星那種陽春東西能用... 03/19 15:36
sai007788: 那為什麼不用包包的包,這樣不是更有諧音感嗎 03/19 15:38
wiimas: 記者收了包養網多少啦 03/19 15:38
arkman: 朱譯修訂版比舊版定價還低,真的很意外。 03/19 15:38
SinPerson: 當初讀夢尋秘境卡達斯,還以為原作用字就這麼生硬,最 03/19 15:38
SinPerson: 後整句話掃過抓大概意思勉強讀完,現在終於知道問題出 03/19 15:38
SinPerson: 在哪了 03/19 15:38
ttnkuo: 為啥看個書還要管翻譯人品啊? 我實在不懂 03/19 15:42
Branlli: 包養真亂 03/19 15:42
Feder11: 朱新版就改動不少,剛比對魔戒1朱新版和李版,哀 03/19 15:42
oyaji5566: 為什麼翻譯還要管人品?因為這就是取消文化 03/19 15:43
npc776: 可以不管 也可以管阿 幹嘛管別人管不管 我實在也不懂 03/19 15:44
arkman: 各位大大有認識聯經的,可以建議一下朱版舊換新折價。 03/19 15:45
tt31419: "但他們從來沒發現自己的選擇是否正確"... 03/19 15:46
Cinedt: 演藝圈一堆包養好嗎 03/19 15:46
zeumax: 事實上朱就是被取消文化打了二十幾年,剛好逆風被打趴,結 03/19 15:46
zeumax: 果被一個翻譯品質不佳的,重新證明他翻譯作品的價值 03/19 15:46
zeumax: 但朱舊版其實現在也有收藏價值了 03/19 15:47
zeumax: 哪可是跟魔戒電影一起廣傳中文圈的,因為很多也不是就台灣 03/19 15:48
zeumax: 人買的 03/19 15:48
Drither: 政治圈一堆包養好嗎 03/19 15:48
shawncarter: 這就李的中文太爛 雖然我很討厭現在的朱學恆 但是朱 03/19 15:49
shawncarter: 學恆翻譯的更好 03/19 15:49
npc776: 老鐵 機翻少看點 你的中文也變得不通順了阿喂 03/19 15:50
atari77: 朱翻魔戒時可是還沒犯錯的用心青年,投入很多心力 03/19 15:50
fox8725: 每天都看到燒書仔在崩潰XD 03/19 15:56
Notker: 有錢人一堆包養好嗎 03/19 15:56
henry1915: 一擺出來高下立判 誰還可以昧著良心挺李啊== 03/19 15:56