※ 引述《s871413 (中和阿線)》之銘言: : 跟各位詢問一下,在IG上看到很多網紅推薦所以就給他買了下去,剛剛第一次加到奶裡 : 想說弟弟怎麼可以喝這麼快,結果自己吃了一包,甜到一個不行... : 不會再喂了…… 網路上那些推薦的網紅真的是@$?!()?&%% : 以下為人權圖 : https://imgur.com/51tDkiW 我們一歲後開始吃卡蘿琳的這款DHA葉黃素和鈣,被這篇嚇一跳再去看看BHK跟日比野的保 健品,其實都有糖耶,而且比例上大概也跟卡蘿琳差不多,是不是其實這類保健品都會含 糖啊? 補上這三家成分表 卡蘿琳 https://i.imgur.com/1b9Wj1x.jpeg
https://i.imgur.com/XiVDGa8.jpeg
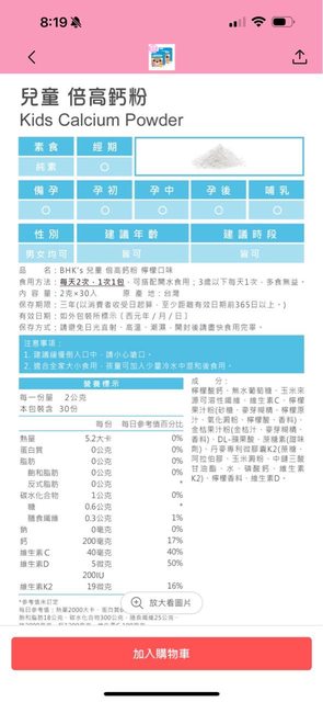
BHK https://i.imgur.com/jYIcJvv.jpeg
https://i.imgur.com/yoS1ery.jpeg
日比野 https://i.imgur.com/BFygvlH.jpeg
https://i.imgur.com/QWqPHXy.jpeg
-- ※ 發信站: 批踢踢實業坊(www.ptt-site.org.tw), 來自: 219.69.19.180 (臺灣) ※ 文章網址: https://www.ptt-site.org.tw/BabyMother/M.1715513563.A.89B
yylane : 成分表會列出比例嗎?一般不太會吧,要不要截圖上來05/12 20:06
yylane : 看一下比例05/12 20:06
emenime : 他問題是六個月吃這個,根本不需要啊。05/12 20:39
emenime : 但該牌的益生菌糖分比我買過的藥師健還高一點就是,05/12 20:47
emenime : 真要挑益生菌,寶乖亞就很好用了,但這類粉狀我也是05/12 20:47
silberger: 身邊有朋友被包養05/12 20:47
emenime : 到一歲後才給05/12 20:47
emenime : 還是家長從頭到尾以為給的葉黃素是益生菌= =05/12 20:48
samug : 如果醫生沒有特別吩咐一定要吃的話,根本不用給孩05/12 20:56
samug : 子吃這些「保健品」,糖的危害遠超於這些宣稱的功05/12 20:56
samug : 效05/12 20:56
xayile: 亞洲最大包養平台上線了05/12 20:56
yylane : 第一家明顯含糖比較多啊05/12 21:03
u4fu3 : 比較好奇為什麼要餵葉黃素跟鈣啊@@05/12 21:48
abbkg : 寶寶為什麼要吃葉黃素?05/12 22:02
jimmy911112 : 明明就有成分更單純的產品,然後第一名是糖=含量最 05/12 22:41
jimmy911112 : 高 05/12 22:41
cazo: 這個包養網正妹好多 是真的嗎 05/12 22:41
jimmy911112 : DHA有魚油,這種不是天然複合的保健品,真的沒必要 05/12 22:43
Behindme : 有沒糖的益生菌啊,要認真找就是了 05/12 23:53
gudetamaking: 真的覺得保健食品不需要刻意吃,要吃也得看看成分比 05/13 00:20
gudetamaking: 例再決定。而且其實上益生菌到底吃下肚後有多少是活 05/13 00:20
gudetamaking: 的都不知道啊,死掉的益生菌有用嗎?為了吃益生菌, 05/13 00:20
izilo: 真的有這麼多人在找包養 05/13 00:20
gudetamaking: 結果吃下更多無用的糖、香料和食品添加物,絕非好事 05/13 00:20
jewelrycat7 : 增加適口性啊,有療效的叫藥物,保健品真的...不要 05/13 00:22
gudetamaking: 休閒食品適口性也很棒,但大人會戒備,但如果該叫保 05/13 00:32
gudetamaking: 健食品就不會了XD 05/13 00:32
kleinerprinz: 吃原型食物就好 05/13 00:33
SEDAP: 有人可以分析一下包養平台的差異嗎 05/13 00:33
Kukuxumusu : 找找歐美牌吧 Optibac吃過沒有什麼味道 05/13 00:45
Kukuxumusu : 是說我也懷疑他的用途就是了 05/13 00:50
popcorns : 這類的東西真的不必要,有需要醫生就會開處方或建 05/13 01:21
popcorns : 議了 05/13 01:21
clampewaw : 吃原型食物就好,奶蛋魚肉豆、五穀根莖雜糧、蔬菜 05/13 04:38
TUZom: 那個包養網人最多XD 05/13 04:38
clampewaw : 水果都比這堆添加物好太多。保健食品的問題就是無 05/13 04:38
clampewaw : 形之中會吃下額外的賦形劑、人工合成添加物、香料 05/13 04:38
clampewaw : 。 05/13 04:38
ethel617 : 為何要另外餵這麼多保健品 05/13 06:33
whoisanky : 是因為要騙幼兒吃所以加很多糖 但實際上有很多無糖 05/13 08:17
Jiulon: 我妹上包養網被我發現= = 05/13 08:17
whoisanky : 或低糖的保健食品可以選 甚至是被規範在藥品-保證 05/13 08:17
whoisanky : 有療效的 05/13 08:17
whoisanky : 台灣人真的很愛蝦補 也不知道小孩缺什麼也不問醫生 05/13 08:20
whoisanky : 就在那邊亂給 難怪保健食品都賣超好 然後又一邊怕 05/13 08:20
whoisanky : 吃超商化工食品添加物致癌 真的是雙標的很好笑 化工 05/13 08:20
laetuon: 隔壁桌的人竟然在討論包養... 05/13 08:20
whoisanky : 保健品就很安全嗎XD 05/13 08:20
aal : 寡糖又不是單雙糖 05/13 11:29
aal : 你貼的只有倍高鈣加葡萄糖 05/13 11:31
aal : 一般講少吃糖都是指單雙糖 05/13 11:33
blueup : 通常佔比大的越前面 05/13 13:32
slot365: 樓上是不是被包養 05/13 13:32
shiningwine : 所有裝在罐子裡的都不是必需品 05/13 19:28
vermouth4869: 食品標示有規定依含量高低排順序,如果 05/13 22:49
vermouth4869: 葡萄糖寫第1個,主成分就是葡萄糖 05/13 22:49
rainess : 網紅推薦的都會先跳過 05/14 18:20