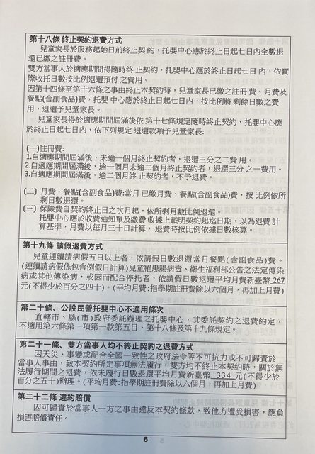
大家好,最近在準公托退托, 遇到退費問題與園方認定不同, 明天白天會致電相關單位詢問, 不過是在太在意,所以詢問一下各位家長 懇請有相關經驗的家長賜教 Q1.註冊費都是半個月或一個月整數計算? 入托當月天數是8天, 園方:直接算半個月註冊費, 他們說通常都是半月整月計算 而不是按天數, 契約上並無相關詳細條文, google後也沒有找到相關資訊 Q2.入托兩個月內退托,退註冊費1/3計算方式? 入托一個多月因故退托,(共39日) 本來以為是當時繳納的全部註冊費退1/3, 園方:計算是退托時剩下兩個月的註冊費的1/3, 雙方認定不同, 園方應該是以前都這樣處理(?) 但後來又說他們會再跟主管機關確認(?) 附上合約該條文 https://i.imgur.com/TYsDGxo.jpg
只是想釐清清楚, 不是說硬要討回多少錢, 真的很感謝大家耐心閱讀, 謝謝! -- ※ 發信站: 批踢踢實業坊(www.ptt-site.org.tw), 來自: 1.34.11.237 (臺灣) ※ 文章網址: https://www.ptt-site.org.tw/BabyMother/M.1701963901.A.FB0
diogofseixas: 當然是園方胡說八道 12/08 12:17
diogofseixas: 一律都是計算至日為止,一個月除以30 12/08 12:23
diogofseixas: https://i.imgur.com/8hJ7gOx.jpg 12/08 12:23
diogofseixas: 當然是以總額計算,這家黑心退費讓他紅 12/08 12:24
diogofseixas: 月費的部分是只有當月以三分之幾計算,下個月之後 12/08 12:30
wilmer: 阿姨!我不想努力了(求包養) 12/08 12:30
diogofseixas: 的是100%退還 12/08 12:30
diogofseixas: 註冊費則是以下規定,反正園方胡說八道 12/08 12:31
diogofseixas: https://i.imgur.com/FsRUojD.jpg 12/08 12:31
diogofseixas: 只能說是惡質 12/08 13:09
c357416 : 註冊費絕對是全額的1/3,居然有臉講過去都這樣處理. 12/08 13:13
badlip: 有沒有富二代要包養 12/08 13:13
c357416 : .. 12/08 13:13