作者fspmlp (小國小民,好國好人)
標題Fw: [情報] 台中捷運113年8月各站旅運量
時間2024-09-19 09:40:35
※ [本文轉錄自 MRT 看板 #1cwU1t8Q ]
作者: fspmlp (小國小民,好國好人) 看板: MRT
標題: [情報] 台中捷運113年8月各站旅運量
時間: Wed Sep 18 04:03:01 2024
台中捷運路線圖:
https://i.imgur.com/AdBcXP6.jpeg
--
113年8月各站運量統計:
依進出量排序:
https://i.imgur.com/7OSHo45.jpeg
依站序排序:
https://i.imgur.com/JJKTCYr.jpeg
進出量排序簡易文字版本
本月 上月 去年
排名 站名 日平均 日平均 日平均 月增減 年增減
進出量 進出量 進出量
--------------------------------------------------------------------------
- 1 高鐵臺中站 15,991 14,800 13,970
8.05% 14.47%
- 2 市政府站 10,454 9,800 9,270
6.68% 12.78%
- 3 文心崇德站 5,976 5,522 5,444
8.22% 9.77%
- 4 文心中清站 5,637 5,249 4,961
7.39% 13.62%
- 5 松竹站 5,346 4,935 4,660
8.34% 14.73%
- 6 大慶站 5,325 4,874 4,460
9.25% 19.39%
- 7 水安宮站 5,220 4,614 4,670
13.13% 11.78%
↑1 8 文心森林公園站 4,534 3,927 3,869
15.45% 17.18%
↓1 9 豐樂公園站 4,439 4,057 4,037
9.41% 9.95%
↑2 10 文華高中站 3,594 3,101 3,204
15.91% 12.18%
↓1 11 四維國小站 3,545 3,250 3,163
9.07% 12.07%
↓1 12 南屯站 3,390 3,149 2,874
7.67% 17.97%
- 13 文心櫻花站 3,153 2,897 2,864
8.82% 10.08%
↑1 14 九德站 2,260 1,878 2,194
20.34% 3.00%
↓1 15 舊社站 2,061 1,904 1,836
8.26% 12.27%
- 16 北屯總站 1,402 1,391 1,141
0.81% 22.90%
- 17 烏日站 1,224 1,136 1,071
7.75% 14.29%
- 18 九張犁站 61 58 66
5.67% -7.14%
--
*相關數據
1.本月總運量為129萬6000人次,相關紀錄如下:
112.12 137萬1719人次
113.05 137萬0112人次
113.03 135萬8535人次
113.01 130萬7979人次
113.04 130萬1913人次
2.本月平均日運量為4萬1806人次,相關紀錄如下:
112.12 4萬4249人次
113.05 4萬4197人次
113.03 4萬3824人次
113.04 4萬3397人次
112.11 4萬2303人次
--
113年8月每日運量統計(單日運量破5萬人次:1天)
https://i.imgur.com/UicjBwI.jpeg
08/24-08/25 2024FOCASA台中夏日馬戲節@文心森林公園
--
台中軌道建設進度總覽:
https://i.imgur.com/qynVnpT.jpeg(圖片更新日期:113.07.03)
台中捷運相關進度更新:
https://i.imgur.com/uKvL9OL.jpeg(圖片更新日期:113.08.02)
113.06.20 藍線延伸:初審會議意見修正中
113.06.20 屯區環狀:初審會議意見修正中
113.06.28 綠線延伸:綜合規劃決標,啟動綜規、環境影響評估及都市計畫變更相關作業
https://i.imgur.com/f1YHlLK.jpeg
113.07.02 橘線:可行性研究計畫通過交通部審查
https://i.imgur.com/0FkqVhQ.jpeg
113.07.03 藍線:《都市計畫用地變更書圖案》作業歷經六次專案小組審查後,由都發局
都委會決議修正後通過,後續待提內政部都委會審查
https://i.imgur.com/CXecBTl.jpeg
113.08.16 藍線:基本設計歷經兩次審查及一次修正後,獲交通部審查同意,目前已轉送
行政院公共工程委員會審議
https://i.imgur.com/4lgDKiL.jpeg
https://i.imgur.com/X2GZHkm.jpeg
--
其他補充(來源:台中城粉專)
https://i.imgur.com/vLT91Fe.jpeg
中捷藍線預計於明年度起啟動建設計畫,並開始逐年編列經費來推動,首年編列88.63億
元,其中約70億元用於第一階段土地徵收費,剩餘經費將用於專案管理、整體系統之獨立
查證與確認作業(IV&V)技術服務等多項相關標案。
另該線土建標工程將預定分為四到五個標案分區動工,並以龍井機廠(列車維修保養廠、
行控中心、駐車場、土軌廠)為優先開工之目標,再逐步往海線高架段、市區地下段工程
兩端邁進。
同時近日也公開基本設計報告書的初步規劃內容,其中列車長度改為以70公尺長為限、四
節車廂、單節車廂兩側共六道車門、車側逃生為車輛設計範本。
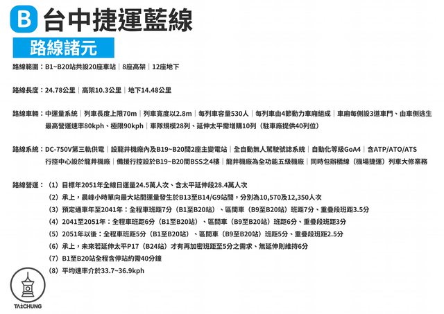
路線諸元
https://i.imgur.com/mNAqcRm.jpeg
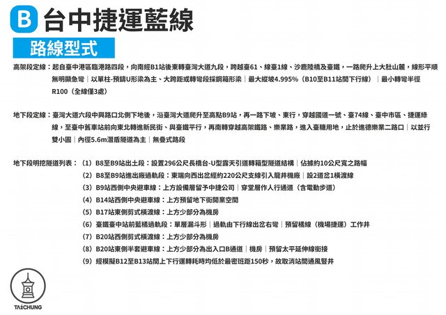
路線形式
https://i.imgur.com/fLn24WX.jpeg
高架段車站
https://i.imgur.com/wrzs7Cb.jpeg
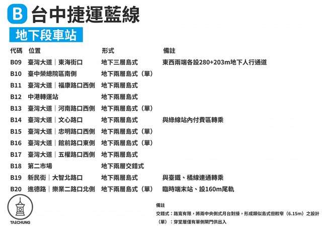
地下段車站
https://i.imgur.com/CbK96Qy.jpeg
--
備註:
1、進出量資料計算四捨五入至個位數,增減率計算四捨五入至小數後兩位。
2、各站日平均進出量計算方式如下:
各站日平均進出量 = (該月入站人數 + 該月出站人數) ÷ 該月營運天數
3、資料僅供參考,有錯煩請提醒,感恩。
4、資料來源:
4.1 台中捷運官網
https://www.tmrt.com.tw/about/information-disclosure
4.2 台中市統計資訊網
https://govstat.taichung.gov.tw/TCSTAT/Page/kcg01_2.aspx?Mid1=387290000H
4.3 台中城粉專
https://zh-tw.facebook.com/taichungdiary/
4.4 台中市政府新聞稿
https://www.taichung.gov.tw/9962/Lpsimplelist
4.5 中職場次賽程
https://www.cpbl.com.tw/schedule
4.6 台中市政府交通局臉書
https://www.facebook.com/taichungtraffic
5、本文參考 Sunny821210、TaiwanXDman板友高雄捷運各站旅運量的發文格式。
--
※ 發信站: 批踢踢實業坊(www.ptt-site.org.tw), 來自: 223.138.142.203 (臺灣)
※ 文章網址: https://www.ptt-site.org.tw/MRT/M.1726603383.A.21A
推 Howard61313: 這次應該不會有把7月看成8月再開酸的問題了吧 09/18 07:06
推 IKEMENNN: 推 09/18 07:55
推 wangderful04: 推 09/18 08:23
推 YoCheng: 浮木九張犁 09/18 08:55
推 fman: 有點沒梗,這個月先不笑九張犁好了 09/18 09:26
推 Hathael: 亞洲最大包養平台上線了 09/18 09:26 → fman: 不過一片紅裡面就一角綠,是還蠻顯眼的就是 09/18 09:27
推 coon182: 有人說年增減不準啊,看他這篇會不會轉彎 09/18 10:09
→ Howard61313: 我自己是覺得要看年增減或月增減都沒錯(兩者在不同 09/18 10:49
→ Howard61313: 情境下各有不同的參考價值),但有人錯在於開酸的依 09/18 10:49
→ Howard61313: 據(月份)出錯後,卻沒有把開酸的內容收回 09/18 10:49
推 yovroc: 這個包養網正妹好多 是真的嗎 09/18 10:49 → Howard61313: 所以確實啦,就等著看會不會轉彎吧 09/18 10:50
推 mtc5566: 服了就服了吧 月增減也有增加 09/18 11:26
推 Howard61313: 有修正給推 09/18 11:42
推 pitararl406: 中捷運量好像跟高捷橘線差不多 09/18 12:59
推 timmyhsu2: 是的 09/18 14:51
推 helgalie: 真的有這麼多人在找包養嗎 09/18 14:51 推 howard7939: 為什麼九張犁不關站減少營運支出 09/18 15:03
推 smart80615: 單一條只營運幾年就和隔壁橘打平已經很可以了啦.. 09/18 15:09
推 timmyhsu2: 綠線的站數更多,也連接了高鐵站,橘線則有連接紅線。 09/18 16:03
→ timmyhsu2: 有時候比較就會比較到沒完沒了,重點還是去關注待開發 09/18 16:03
→ timmyhsu2: 的運量,像台中就可以從兩端的新開發區+公車轉乘來起 09/18 16:03
推 OREOMZA: 有人可以分析一下包養平台的差異嗎 09/18 16:03 → timmyhsu2: 手,高雄則是因為幾乎為建成區,得從高密度聯開、商業 09/18 16:03
→ timmyhsu2: 開發案著眼 09/18 16:03
推 whatthe8078: 通車前大家應該都知道綠線性質和高雄橘差不多吧 09/18 19:35
→ willko: 軌道圖要修改一下藍線交通部已經通過 等行政院了 09/18 19:37
→ sweizhe: 中綠的性質跟高橘不一樣,中綠連結高鐵站到七期.北屯。高 09/18 21:32
推 punjab: 那個包養網人最多XD 09/18 21:32 → sweizhe: 高橘別說沒有連結高鐵站,甚至台鐵高雄站也沒有。 09/18 21:33
推 pololo61201: 推 09/18 21:34
推 kingard9632: 之後的藍線運量應該跟高雄的紅線都是屬於人潮主要 09/18 21:35
→ kingard9632: 集中的運量比較多了 09/18 21:36
→ livehorse: 到時可以來看看中捷藍線跟高捷紅線運量差多少 09/18 21:52
推 sashare: 我妹上包養網被我發現= = 09/18 21:52 推 Howard61313: 雖然我不知道中捷藍跟高捷紅會差多少,但這兩條都很 09/18 22:22
→ Howard61313: 香,我全都要 09/18 22:22
推 pitararl406: 中捷綠應該還是比較像高捷紅吧 都有三鐵共構站 很好 09/19 00:57
→ pitararl406: 奇未來藍線跟綠線哪條運量會更高 09/19 00:57
→ Howard61313: 就串連市區主幹道的角度來看,中捷藍才比較像高捷紅 09/19 06:48
推 sijiex: 隔壁桌的人竟然在討論包養... 09/19 06:48 → Howard61313: ,至於高鐵聯絡這點,高雄是剛好市區主幹道跟高鐵站 09/19 06:48
→ Howard61313: 剛好能串在同一軸線上 09/19 06:48
→ Howard61313: 至於哪條運量會最高,答案肯定是藍線,不過綠線倒是 09/19 06:49
→ Howard61313: 能吃到一部分想往返高鐵的藍線沿線客源 09/19 06:49
→ aureate: 兩市發展脈絡不同,台中藍綠兩線完全不是一個量級 09/19 09:39
推 VLADINA: 樓上是不是被包養 09/19 09:39 → jerrylin: 九張犁那邊的工廠哪時候要重劃啊 36.233.109.78 09/19 09:45
推 mingdao: 就說這條是高鐵快捷線XD 36.235.193.241 09/19 10:16
推 Tprmpm0: 9月水安宮站可能會上升,9/28市政路封路 42.79.218.83 09/19 10:51
推 sppray: 這樣看起來綠線未來天花板就是10萬上限 49.217.135.159 09/19 11:03
推 NX9999: 推f大210.209.176.103 09/19 11:22
推 odemagus: 未看先猜這包養網210.209.176.103 09/19 11:22 推 killerlee: 所以大概什麼時候完工?有沒有個大概 111.82.161.88 09/19 11:51
→ killerlee: 時間? 111.82.161.88 09/19 11:51
推 a20731: 不確定因素太多 抓10年後加2-3年 118.232.40.210 09/19 11:58
→ karkkunt: 本來以為暑假會崩 111.71.215.21 09/19 12:05
推 PaulOneil1: 靠烏日那幾個站根本沒必要存在113.196.177.164 09/19 15:22
推 yes500: 一定又是這包養網113.196.177.164 09/19 15:22 → cccmn: 未來20年全台會蓋的捷運站 九張犁將穩坐爐 61.224.163.225 09/19 19:47
→ cccmn: 主 61.224.163.225 09/19 19:47